每秒都值得记录 MTI翻译硕士 catti 英语 英语语法 雅思写作 英语写作学习 专八备考 翻译
[桃子R]
1. 全球经济低迷 a flailing global economy
2. 亮点 remain a bright spot
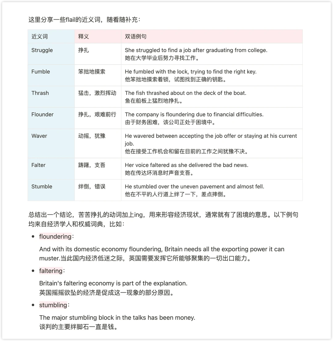
3. 公司正处于困境中 The company is floundering
4. 犹豫不决 waver between
5. 摇摇欲坠的经济 faltering economy
6. 主要绊脚石 major stumbling block
7. 大规模投资 a big splurge
8. 名牌东西 brand-name products
9. 过着挥霍无度的生活 live like a spendthrift
10. 需求低迷 demand is subdued
[浅肤色R][浅肤色R][浅肤色R]
flail/fleɪl/:GRE词汇 可能来自于拉丁语的flagellum,意思是“筛选工具”(winnowing tool);该词的动词意思为:挥舞手臂。结合语境记单词:flail这个词本来的意思是挥舞双臂或棍棒。
[浅肤色R][浅肤色R][浅肤色R]
苦苦挣扎的动词加上ing,用来形容经济现状,通常就有了困境的意思。
floundering:
faltering:
stumbling
[浅肤色R][浅肤色R][浅肤色R]
“挥霍”或花大钱在英文里叫splurge 它是个动词,也可以当名词 指肆意花费金钱,特别是在奢侈品或昂贵的东西上 现在有时也指大吃特吃,或是其他平时很节制却大做特做的事 它后面的介词要用on:
She likes to splurge on brand-name products.
她喜欢在名牌东西上挥霍金钱。





