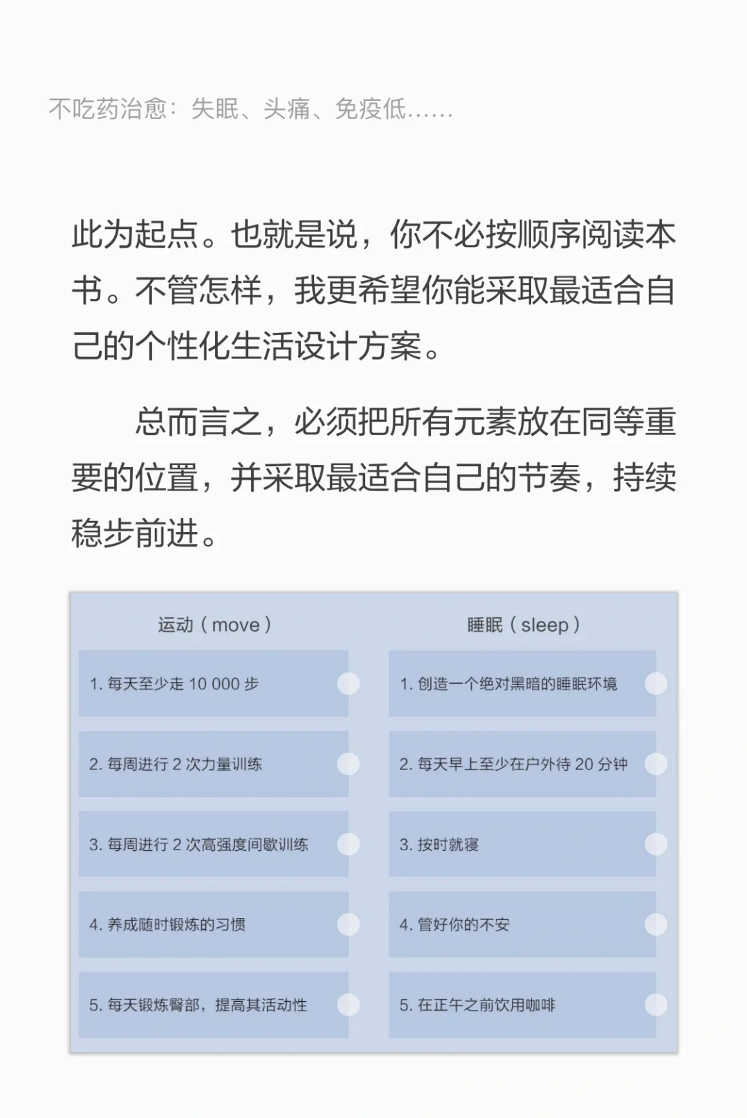
你会如何享受自己的休息时间呢?
你可以到附近的咖啡馆,点一杯咖啡,然后全神贯注地阅读杂志;也可以坐在房间里,关掉所有灯光,静静沉浸在喜欢的音乐中;还可以来一次放松全身心的沐浴。如何选择,当然由你决定。
但这里有三个规则:
1️⃣它一定是你和你身边的人可以坦然接受的事。
2️⃣一定是完全和智能手机、平板电脑或计算机无关的活动。
3️⃣你不会为此感到内疚。
在你确实渴望甜食时,不妨尝试下面的某种替代方法:
1️⃣吃一块水果
2️⃣吃一把坚果
3️⃣喝两大杯水(有些人发现苏打水更有效)
4️⃣做深呼吸(比如前面提到的“3 – 4 – 5”呼吸法)
5️⃣用复杂的任务分散精力,让精力转移到其他地方
每天吃 5 种颜色不同的蔬菜,肠道微生物组实现平衡。












