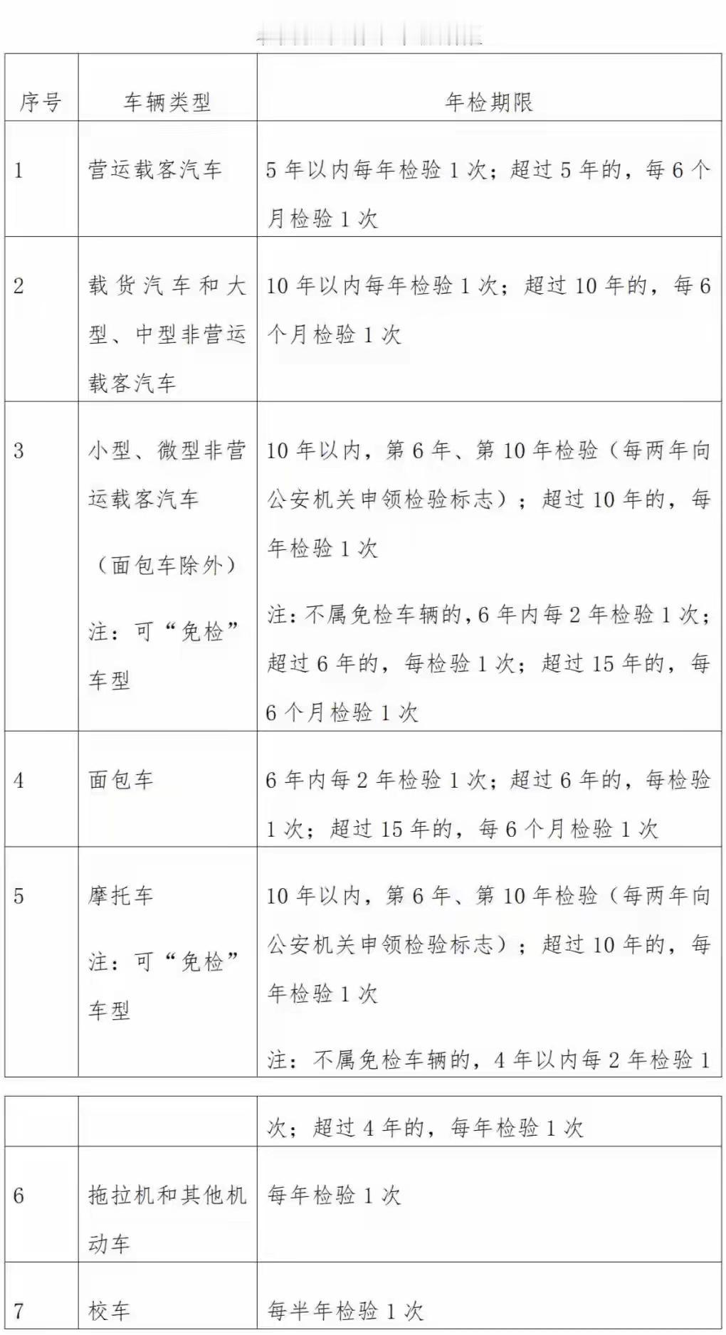
东莞年审没那么可怕,380块搞定,别被黄牛忽悠了 很多车主一提到年检就头大,觉得又贵又麻烦、还怕过不了。其实没你想的那么可怕,我今天把东莞年审的底裤给你扒干净。 先说钱:东莞年审到底要花多少? 东莞车辆年审的基本费用是260-380元。 具体拆解:机动车检测费200左右、尾气检测费150左右、工本费30,合计约380元。但有些检测站会有团购或优惠活动,260-300也能做。 如果找黄牛代办,价格在350-400元左右。黄牛的作用主要是帮你排队、跑腿,以及“据说”能帮你搞定一些小问题。 我自己是不找黄牛的,380能搞定的事,为什么要多花钱? 哪些情况会产生额外费用? 1. 复检费:如果第一次检测没过,复检一般收50元/次。刹车、灯光、尾气是最容易挂的项目。 2. 维修费:如果检测出问题需要修车,维修费另算。换灯泡几十块,修刹车几百块。 所以省钱的核心是:尽量一次过。 如何一次过?年检前自己做三件事: 第一,查灯光。让朋友帮忙看一下,大灯、转向灯、刹车灯、倒车灯,一个都不能瞎。换灯泡自己就能搞定,几块钱的事。 第二,查刹车。开出去踩两脚急刹车,感受一下有没有跑偏、异响、软绵绵的感觉。有问题提前去修,别到了检测站才发现。 第三,查轮胎。花纹深度够不够、胎压足不足。花纹磨平了直接换胎,别省这个钱。 另外有个小窍门:下雨天尽量别去年检。有车友分享说雨天刹车检测时刹车盘上有水,容易打滑导致刹车不过。不是必然,但没必要给自己找麻烦。 年检周期记清楚,别白跑一趟: · 6年内新车:免上线检测,每两年在12123APP上领一次电子标志就行,不用去检测站。 · 6-10年:每两年上线检测一次,也就是第6年、第8年、第10年要去。 · 10-15年:每年上线一次。 · 15年以上:每半年上线一次。 记不住没关系,交管12123会给你发提醒,保单上也会写。 东莞去哪年检? 随便搜一下“东莞车辆检测站”,选个离你近的就行。价格大同小异,可以提前打电话问一下报价。 去之前带好:行驶证、交强险保单(电子版也行)、身份证。到了之后把车交给检测员,等着就行,全程大概40分钟到1小时。 最后说几句: 年检这事,没你想的那么可怕。380块、一小时、一次过,就完事了。 别被黄牛忽悠说什么“自己过不了”。只要你车况正常,灯光、刹车、轮胎没问题,尾气不冒黑烟,基本都能过。 你去年检花了多少钱?有没有被黄牛宰过?评论区聊聊你的经历【来自懂车帝车友圈】



