公示!210所高校,拟新增硕博点

懂考博的小锦鲤 2026-04-23 15:05:08
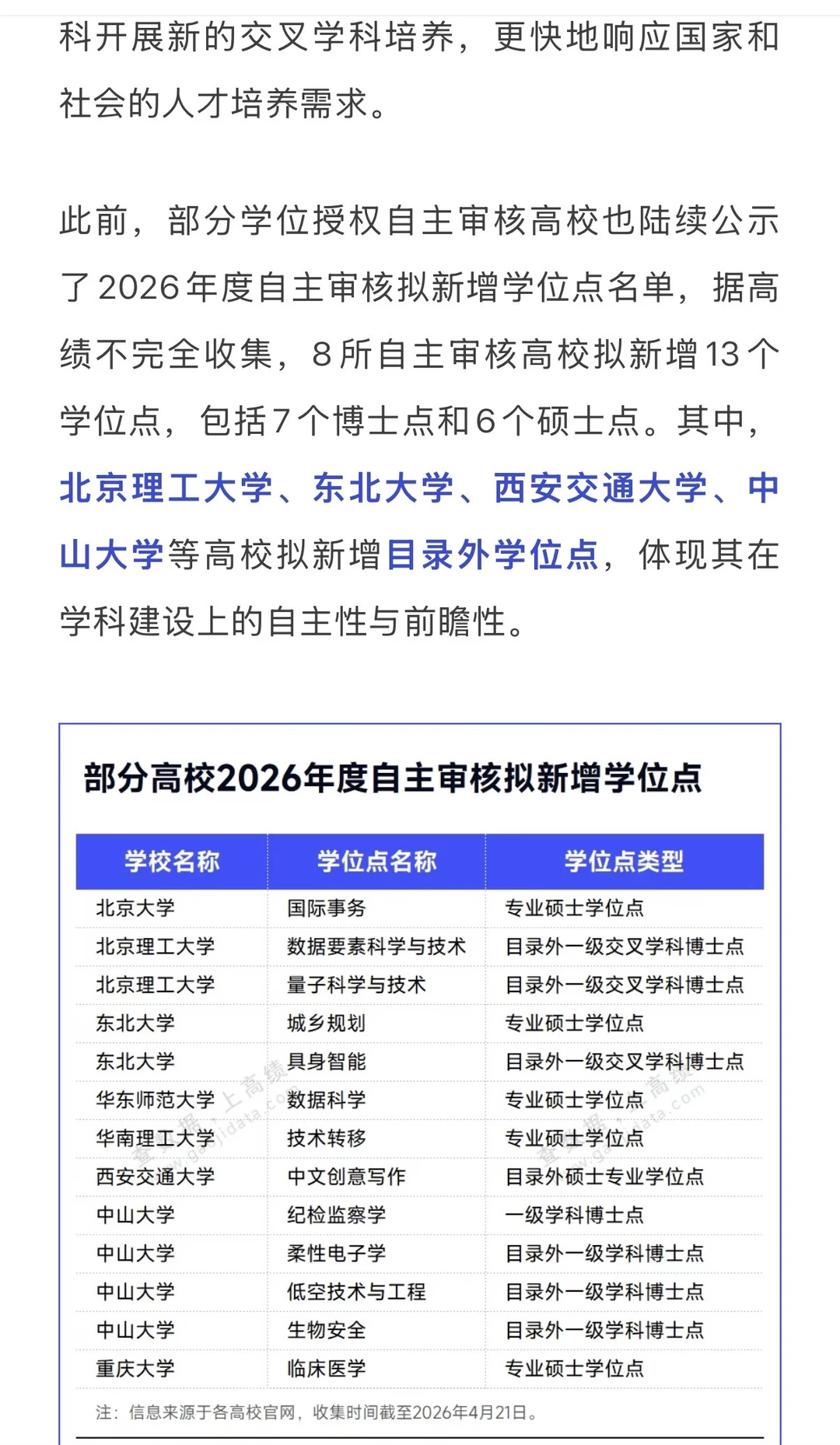
自主审核高校在学位点审批方面拥有“特权”,更具有灵活性和自主性。自主审核高校的学科调整响应速度超越一般院校,可以利用优势学科开展新的交叉学科培养,更快地响应国家和社会的人才培养需求。 此前,部分学位授权自主审核高校也陆续公示了2026年度自主审核拟新增学位点名单,据高绩不完全收集,8所自主审核高校拟新增13个学位点,包括7个博士点和6个硕士点。其中,北京理工大学、东北大学、西安交通大学、中山大学等高校拟新增目录外学位点,体现其在学科建设上的自主性与前瞻性。

0 阅读:36
懂考博的小锦鲤

懂考博的小锦鲤

感谢大家的关注