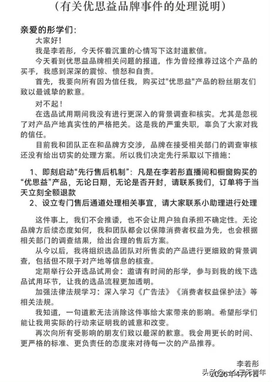
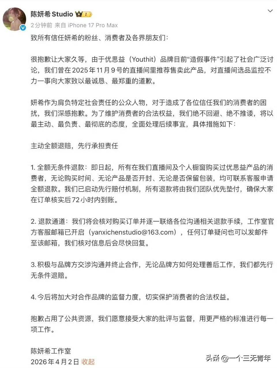
优思益品牌全链条造假事件的曝光,以一场荒诞的闹剧,再次击碎了市场中长期存在的“洋牌滤镜”。 这不仅仅是一起商业欺诈个案,更是审视消费心理、检验监管效能、推动社会共治的一面镜子,为筑牢消费安全防线提供了深刻的警示。 涉事品牌宣称“澳洲进口”,实则为国内代工生产;其所标榜的海外总部地址竟是汽修厂,且在没有“蓝帽子”认证的情况下大肆宣传保健功效。 通过保税仓进行“洗白”身份、借助明星背书高价收割消费者,这套“国产代工卖高价”的操作模式,不仅侵害了消费者权益,更严重侵蚀了市场诚信的基石。 事件发生后,多部门迅速介入,平台下架、立案调查等一系列举措,展现了整治市场乱象的坚决态度。 “洋牌滤镜”的根源,在于部分消费者对“进口=优质”公式的盲目迷信。 一些商家正是精准利用这种心理,通过虚构海外背景、包装高端人设,将低成本产品卖出高价。优思益事件并非孤立,它暴露了一条成熟的造假产业链,同时也折射出跨境电商监管与平台审核环节存在的漏洞。 破除滤镜,首要在于引导消费者树立科学理性的消费观,学会自主核查商品产地、资质与功效,不再被虚幻的“洋身份”所绑架。 据受购者说:怀孕6个月喝了26盒优思益铁,中途抽血铁元素只剩7了,医生让多补铁,我以为喝得不够从一袋变两袋,结果,我都贫血了,你告诉我这是个假货,找谁说理去。 “澳洲优思益”是某音、某猫销量第一的叶黄素知名品牌,原产地标称为澳大利亚。 其实有点奇怪,想这么多著名网红博主测评这样体量的公司,他们没人去过澳洲么? 但凡去澳洲的药店、商店转转看看,了解一下情况也不至于这样吧,好多大的代销平台、博主,他们如果去澳洲旅行的时候顺便看看,也不至于让这种假洋货骗吧。 看带货其他国外品牌保健品的博主,一般还会去当地的药店或者商店超市拍一拍商品在当地销售的样子,至少证明当地人认可呀,这优思益铺天盖地的卖,都没人发现? 对于上述情况,4月1日,多名曾带货“优思益”的明星博主发布道歉声明。 与辉同行终于道歉了。 在澳洲优思益造假事件发酵,其他带货网红和明星都纷纷道歉退款后,一直观望的与辉同行也扛不住了。 董宇辉的“与辉同行”直播间曾为该品牌带货,销售额达1000w至2500万w。 与辉同行这次的优思益事件,绝不是一句简单的“工作失误”就能搪塞过去的,这本质上就是欺诈,是对所有信任他们的消费者的辜负! 一直以来,与辉同行都标榜每一款产品都会亲自去工厂溯源考察,严把选品关,可优思益所谓的澳洲工厂地址都是假的,实地查证根本就是汽修厂,试问这样的前提下,所谓的工厂考察到底去了哪里? 选品审核的流程又形同虚设到了什么地步? 这根本不是无心之失,而是从源头核查就彻底缺位,是彻头彻尾的不负责任。 李若彤通过“彤享会”发布致歉声明称,品牌在接受相关部门的调查审核,还没有给出切实的处理方案。 即刻启动“先行售后机制”,凡是在李若彤直播间和橱窗购买的“优思益”产品,无论日期,无论是否开封,可联系小助理,订单将于当天立刻全额退款。 李若彤说全额退款,能挽回信任吗? 态度是真不错,算是这帮人里最有担当的了,但想彻底挽回信任,没戏。 她退款是真大方:不管买多久、开没开封、有没有凭证,都能退,公众号申请当天就能到账,还自己先垫钱,不甩锅品牌方。 网友也都说她够诚意,该退的也都退到了。 但问题是,这都是事后补救。 之前带货没把关、给假货站台这事已经板上钉钉了。 现在大家本来就不信明星带货,这一刀扎得太深,就算退了钱,心里那道坎也过不去,一个人再怎么做,也救不回整个行业的口碑。



