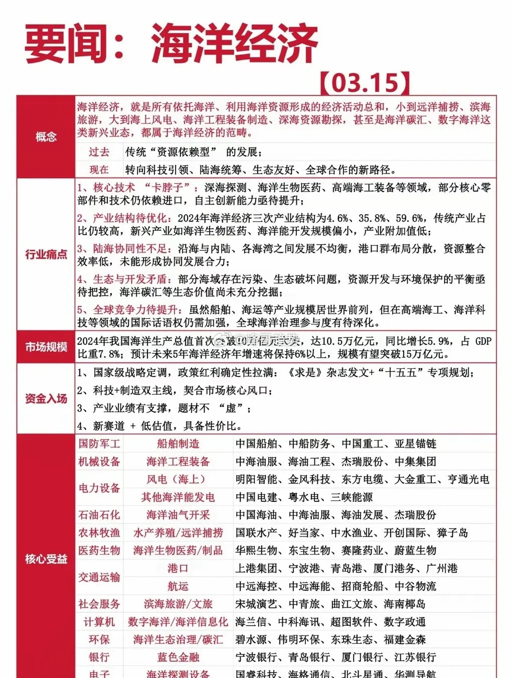
政策东风再起!《求是》杂志重磅发文《推动海洋经济高质量发展》,叠加“十五五”规划催化,海洋经济正式站上战略风口。海洋经济概念从传统的船舶航运、油气开采、水产养殖,到新兴的海上风电、海工装备、海洋生物医药、数字海洋,全产业链迎来发展机遇期,相关核心企业将充分受益于政策红利与产业升级。相关概念分类龙头代表有哪些?中国船舶:国内造船与海洋工程装备绝对龙头,承接全球海洋资源开发需求。明阳智能:全球海上风电整机龙头,技术壁垒极高。振华重工:港口机械与海工装备龙头,参与全球港口及海洋工程建设………- 海洋风险提示:理财有风险入市需谨慎,经济是中长期政策主线,短期需结合大盘情绪与事件催化(如政策落地、订单释放)

