26考研复试规划|从2月12日开始准备考研复试

要努力读研的斯黛拉 2026-02-12 18:12:36
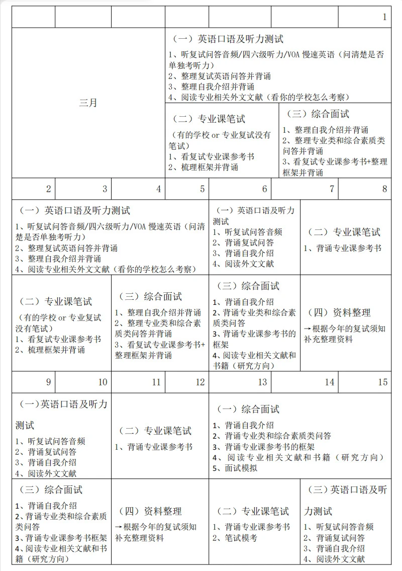
✨刷到了就说明你要进复试了! 2月12日—2月15日 →了解复试信息 →收集并整理复试资料 2月16日—2月20日 Stella~过年期间先放过自己,如果感觉出分之后再准备复试时间会有点紧张,可以在过年期间每天用2h准备复试 (一)英语口语及听力测试 1、整理复试英语问答:每天整理1~2个 2、整理自我介绍(英文) (二)专业课笔试 (有的学校or专业没有笔试) 1、看复试专业课参考书 2、梳理框架并背诵 (三)综合面试 1、整理自我介绍(中文) 2、整理专业类和综合素质类问答 3、看复试专业课参考书+整理框架 2月21日—2月23日 (一)了解导师 →根据自己的兴趣和学长学姐们的建议选择你喜欢的导师 (二)制定备考计划 →根据自己的复试科目和复试时间制定备考计划 2月24日(初试出分) (一)了解导师 →根据自己的兴趣和学长学姐们的建议选择你喜欢的导师 (二)制定备考计划 →根据自己的复试科目和复试时间制定备考计划 (三)放好运来 →高分!高分!高分! ()寻找导师 →找到自己的心意导师 2月25日—3月5日 (一)英语口语及听力测试 1、听音频 2、整理复试英语问答并背诵 3、整理自我介绍并背诵 4、阅读专业相关外文文献(看你的学校怎么考察) (二)专业课笔试 (有的学校or专业复试没有笔试) 1、看复试专业课参考书 2、梳理框架并背诵 (三)综合面试 1、整理自我介绍并背诵 2、整理专业类和综合素质类问答并背诵 3、看复试专业课参考书+整理框架并背诵 3月6日—3月12日 (一)英语口语及听力测试 1、听复试问答音频 2、背诵复试问答 3、背诵自我介绍 4、阅读外文文献 (二)专业课笔试 1、背诵专业课参考书 (三)综合面试 1、背诵自我介绍 2、背诵专业类和综合素质类问答 3、背诵专业课参考书的框架 4、阅读专业相关文献和书籍(研究方向) (四)资料整理 →根据今年的复试须知补充整理资料 3月13日—复试结束 →重点是模考 →等待录取:再次call心意导师 26考研考研复试二战考研考研规划考研复试问答

0 阅读:1