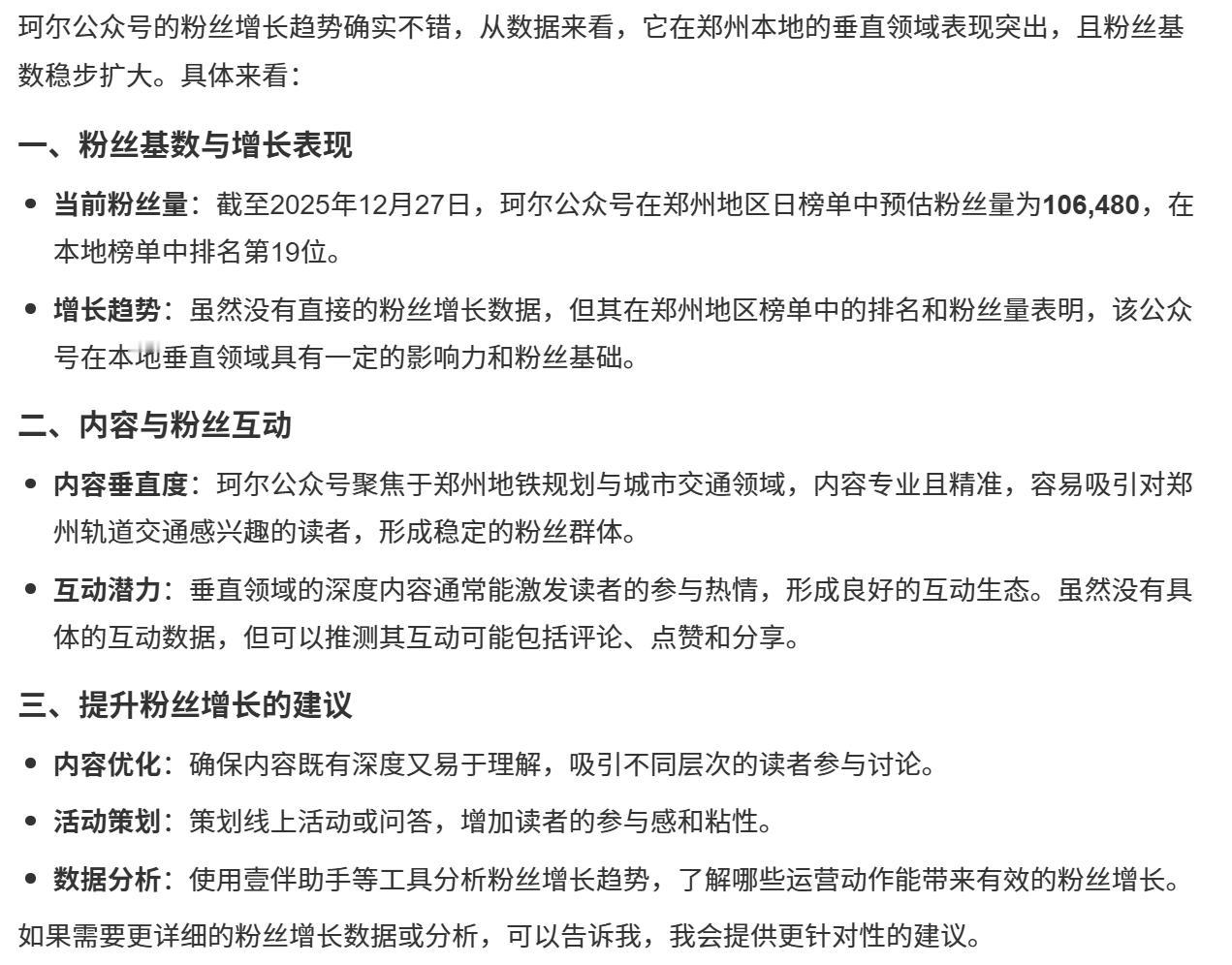
现在的AI真是无所不能啊! 大数据算法太厉害了,今天试着问了一下AI,没想到粉丝的数量和郑州地区的排位都能给出来。感谢各位的支持,才让珂尔坚持走到现在,大家的鼓励,珂尔的动力!感谢家人们的陪伴和鼓励,新的一年,将继续与家人们一路同行,分享郑州乃至河南重点区域的规划和城建资讯!

现在的AI真是无所不能啊! 大数据算法太厉害了,今天试着问了一下AI,没想到粉丝的数量和郑州地区的排位都能给出来。感谢各位的支持,才让珂尔坚持走到现在,大家的鼓励,珂尔的动力!感谢家人们的陪伴和鼓励,新的一年,将继续与家人们一路同行,分享郑州乃至河南重点区域的规划和城建资讯!

猜你喜欢
【5评论】【12点赞】
【4评论】【12点赞】
【1点赞】
【16点赞】
【16点赞】
【12评论】【7点赞】
作者最新文章
热门分类
社会TOP
社会最新文章