老涛资讯网
四下语文|寒假预习❗️❗️必背内容汇总
五月的小星
2025-01-21 15:02:36
需要pdf 的宝,关㊗️进👗领哦!
0
阅读:0
五月的小星
感谢大家的关注
作者最新文章
1
老师推荐|小学语文成绩90+一定要做好这件事
2
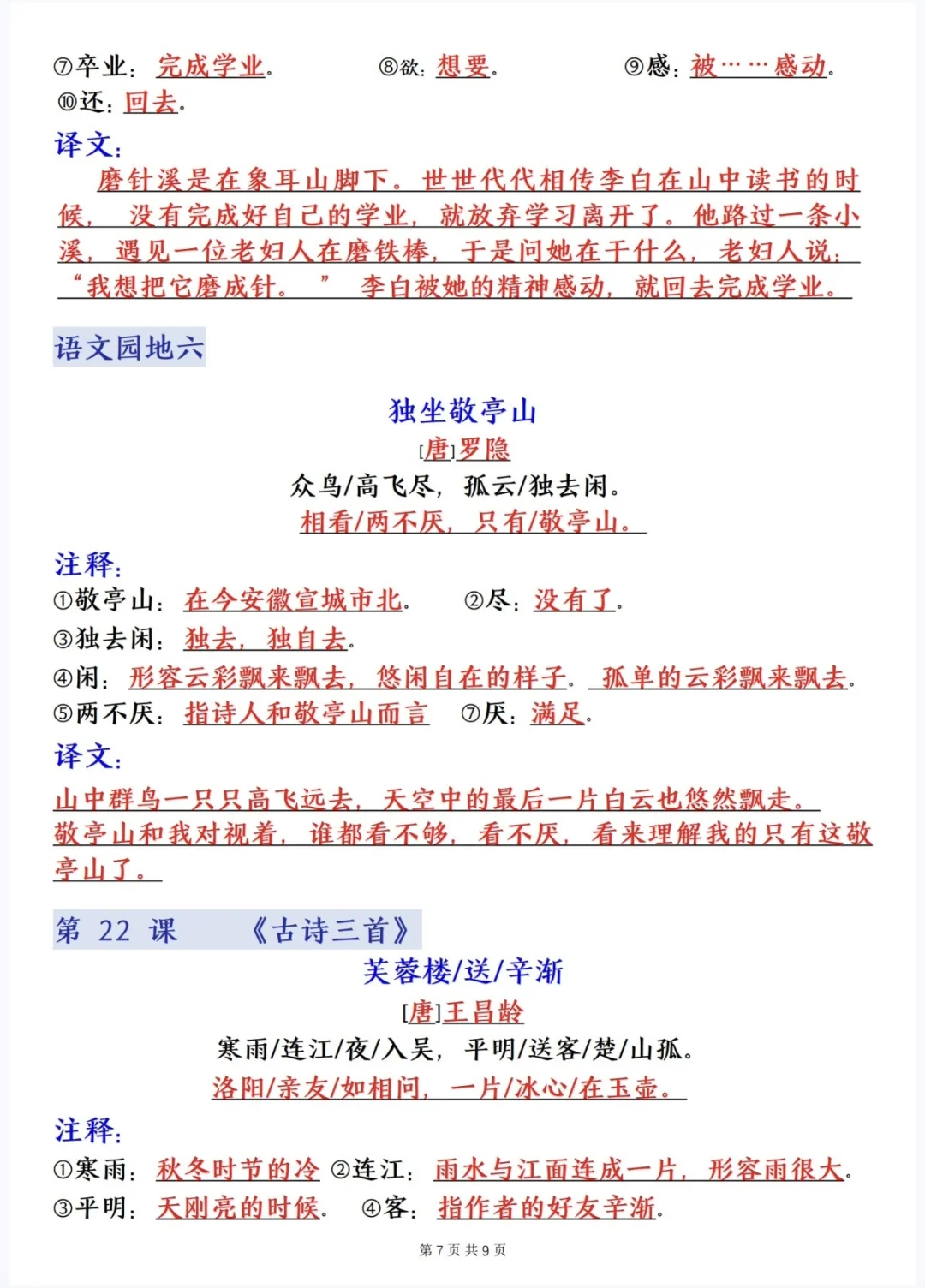
四下语文|寒假预习❗️❗️必背内容汇总
3
五下语文|寒假预习❗️❗️提前背诵内容
4
期末考试后成绩总结➕放假通知,准备这样发
5
七上语文教学工作总结
6
六上语文教学工作总结➕班主任工作总结
7
寒冷冬日,熬夜做课件的滋味谁懂🥶
8
期末评语|老师,请为学生写一份走心评语!
9
中学期末评语|发现学生闪光点,这些评语好
10
中学期末评语|这样写,有诗意,也有深意!
热门分类
推荐
热榜
军事
NBA
体育
社会
明星八卦
娱乐
财经
科技
汽车
历史
国际
游戏
动漫
公益
搞笑
商业
互联网
数码
国际足球
房产
家居
时尚
科学探索
职场
育儿
股票
教育
影视
情感
热点
中国军情
武器
中国南海
中国足球
亚洲杯
科比
综合体育
CBA
投资
大咖秀
外汇
创业
风口
SUV
豪车
概念车
优惠
新能源
美国
欧洲
朝日韩
俄罗斯
孕期
街拍
婚姻
正能量
教育
TOP
1
大学时期的迪丽热巴,这种在新疆不是很普通吗。
2
高考考多少分。才能和她一样
3
湖南这个28岁的中专女老师,姓徐。人长得挺周正,还是体制内的,原本前途一片大
4
为什么英语老师都这么时尚??
5
41岁张雪峰猝然离世,背后的人生与担当值得细品张雪峰去世,给200名员工提前
6
学校门口这一角,看得人五味杂陈。现在的学生都怎么了?
7
一手好牌打得稀烂:女教师徐某,你糊涂啊!28岁,长得漂亮,工作稳定,在湖南一所中
8
张雪峰这个人,完全不经扒因为一扒你就会发现,你以为他只是亿万富翁,却没想到他
9
这位老师的课,你会逃课吗?
10
有个事我一直不敢说我发现张雪峰有一个非常严重的问题,那就是他经常吃东西狼吞虎
教育
最新文章
1
#中学生乱丢垃圾被全校大屏批评#【#教育局回应学生乱丢垃圾被大屏批评#:有些矫枉
2
张雪峰团队开播了,在线人数10万+,热度比以前还要高。之前很多人担心,峰学蔚来的
3
初三化学老师是个二十多的女老师,长得挺不错,当时是夏天,她穿着短袖,有次上课的时
4
一个初中生,当着张雪峰的面就说:“以后满大街都是研究生,读书有啥用?出来还不是送
5
上网果然能学到东西,从根源解决问题
6
女子法国留学回来,在国内找了一个对象,相处差不多一年了,男友要求她做一个体检,她
7
这就是8人宿舍的乐趣
8
可喜可贺!终于见识到什么叫真正的降维打击了!2026年2月,北大人事处公示栏
9
🌙张雪峰去世后,查了张雪峰多年捐款,看完沉默了。给郑大每年50万捐6年共300
10
这个排名是认真的吗