老涛资讯网

法正笑谈职场的文章

互评意见不卡壳。

互评意见不卡壳。

职场 2026-04-23 15:42

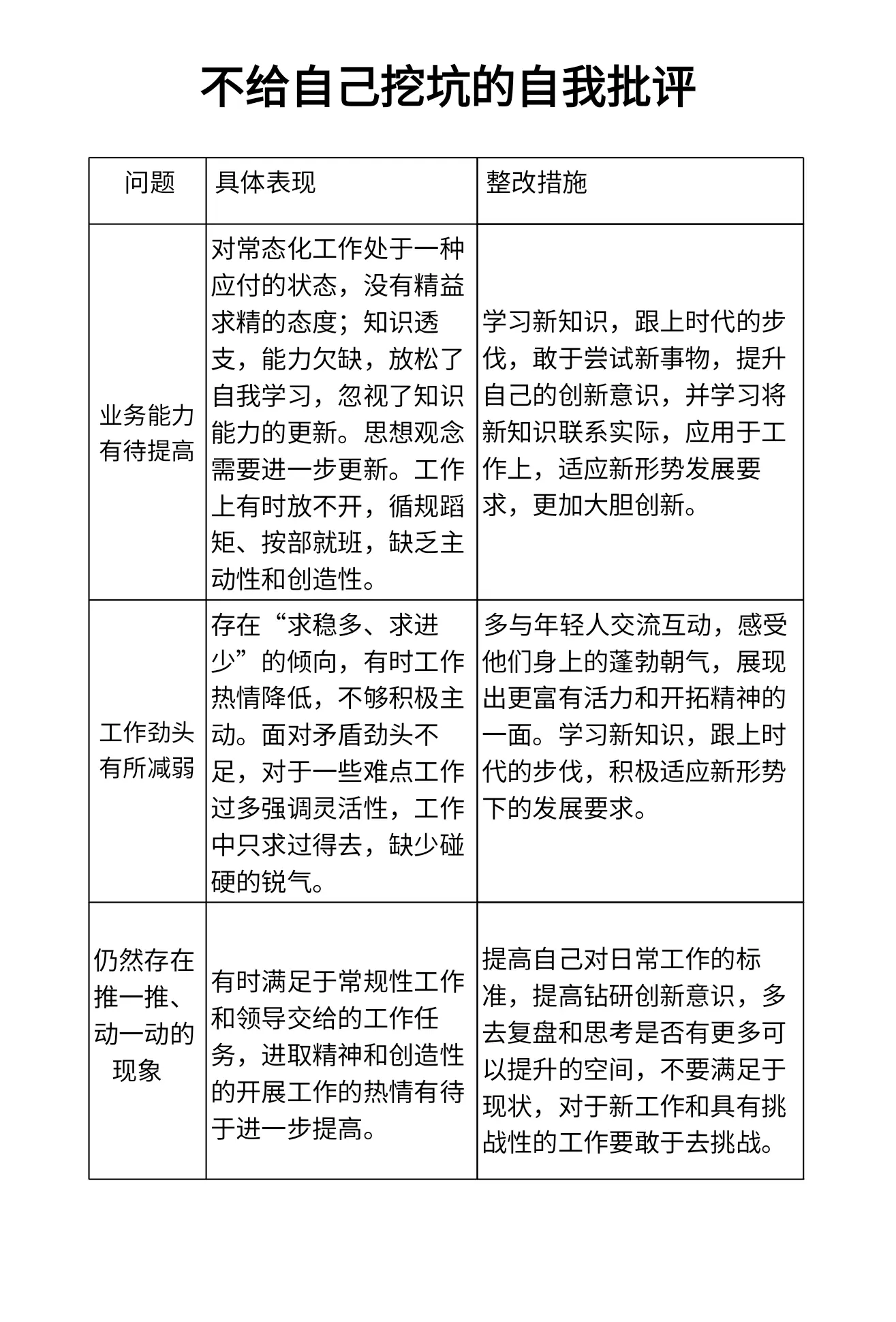
不给自己挖坑的自我批评。

不给自己挖坑的自我批评。

职场 2026-04-21 15:22

被提拔后通用发言稿。

被提拔后通用发言稿。

职场 2026-04-20 06:06

被提拔后这样上台发言。

被提拔后这样上台发言。

职场 2026-04-20 06:06

优秀员工三分钟发言。

优秀员工三分钟发言。

职场 2026-04-18 15:20

标题党必备重叠词。

标题党必备重叠词。

2026-04-18 15:20

震住领导的优秀员工上台发言。

震住领导的优秀员工上台发言。

职场 2026-04-17 15:48

大白话转会议纪录指南。

大白话转会议纪录指南。

职场 2026-04-17 15:48

惊艳全场的金句。

惊艳全场的金句。

职场 2026-04-16 15:41

新年优秀员工演讲这样说。

新年优秀员工演讲这样说。

职场 2026-04-16 06:02

实用的微信通知。

实用的微信通知。

职场 2026-04-14 23:23

领导都被你镇住的写材料金句。

领导都被你镇住的写材料金句。

2026-04-14 15:11

写作。

写作。

2026-03-24 18:08

领导都被你镇住的写材料金句。

领导都被你镇住的写材料金句。

2026-03-24 17:28
第一页
法正笑谈职场

法正笑谈职场

感谢大家的关注

热门分类

推荐 热榜 军事 NBA 体育 社会 明星八卦 娱乐 财经 科技 汽车 历史 国际 游戏 动漫 公益 搞笑 商业 互联网 数码 国际足球 房产 家居 时尚 科学探索 职场 育儿 股票 教育 影视 情感 热点 中国军情 武器 中国南海 中国足球 亚洲杯 科比 综合体育 CBA 投资 大咖秀 外汇 创业 风口 SUV 豪车 概念车 优惠 新能源 美国 欧洲 朝日韩 俄罗斯 孕期 街拍 婚姻 正能量

© CopyRight 2010-2026 老涛资讯网(laotaotie.com)

粤ICP备2023027345号 邮箱:181046773#qq.com

声明:部分文章摘自互联网,如有侵权,麻烦告知删除。