老涛资讯网

随笔笔记本的文章

这话不假。

这话不假。

情感 2026-04-16 15:26

你必须至少拥有一个永远不会否定你的人。

你必须至少拥有一个永远不会否定你的人。

情感 2026-04-16 15:27

简直不敢相信!

简直不敢相信!

2026-04-16 14:32

话糙理不糙!

话糙理不糙!

2026-04-16 13:26

值得警醒!

值得警醒!

情感 2026-04-16 14:25

短视是万恶之源。

短视是万恶之源。

情感 2026-04-16 13:34

干基层久了,我真的不敢随便同情别人了。

干基层久了,我真的不敢随便同情别人了。

情感 2026-04-16 13:32

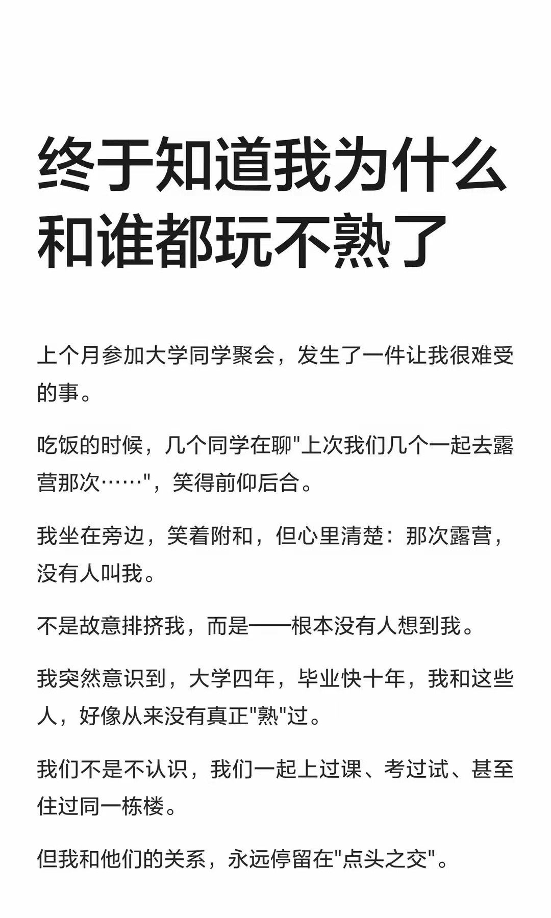
终于知道我为什么和谁都玩不熟了。

终于知道我为什么和谁都玩不熟了。

情感 2026-04-16 13:26

彭总真是了不起,是值得我们永远敬仰的人。

彭总真是了不起,是值得我们永远敬仰的人。

2026-04-16 13:26

这个女的把自己人生都毁了。

这个女的把自己人生都毁了。

社会 2026-04-16 14:27

日本为什么唯独对朝鲜瑟瑟发抖?

日本为什么唯独对朝鲜瑟瑟发抖?

国际 2026-04-16 12:25

为什么不能对认知低的人太好?

为什么不能对认知低的人太好?

职场 2026-04-16 12:25

人这一辈子图的是什么?

人这一辈子图的是什么?

情感 2026-04-16 12:26

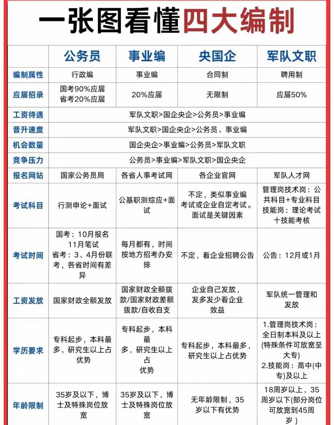
一张图看懂四大编制。

一张图看懂四大编制。

职场 2026-04-16 12:27

许家印当年的生活有多奢靡?

许家印当年的生活有多奢靡?

财经 2026-04-16 12:27

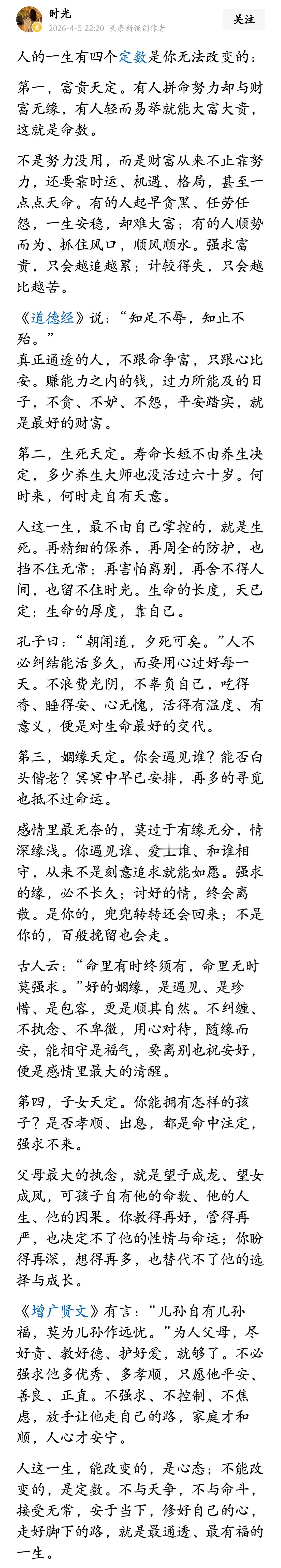
人的一生有四个定数是你无法改变的。

人的一生有四个定数是你无法改变的。

情感 2026-04-16 12:27

总结的挺好的。

总结的挺好的。

2026-04-16 12:25

一共54个字,读懂了的人,一定能够成为成功人士。

一共54个字,读懂了的人,一定能够成为成功人士。

2026-04-16 12:26

天涯神贴:顶级养生精华,这篇必须收藏!

天涯神贴:顶级养生精华,这篇必须收藏!

2026-04-15 22:25

人生忠告,老祖宗的话要听!

人生忠告,老祖宗的话要听!

情感 2026-04-15 17:28
第一页 下一页
随笔笔记本

随笔笔记本

感谢大家的关注

热门分类

推荐 热榜 军事 NBA 体育 社会 明星八卦 娱乐 财经 科技 汽车 历史 国际 游戏 动漫 公益 搞笑 商业 互联网 数码 国际足球 房产 家居 时尚 科学探索 职场 育儿 股票 教育 影视 情感 热点 中国军情 武器 中国南海 中国足球 亚洲杯 科比 综合体育 CBA 投资 大咖秀 外汇 创业 风口 SUV 豪车 概念车 优惠 新能源 美国 欧洲 朝日韩 俄罗斯 孕期 街拍 婚姻 正能量

© CopyRight 2010-2026 老涛资讯网(laotaotie.com)

粤ICP备2023027345号 邮箱:181046773#qq.com

声明:部分文章摘自互联网,如有侵权,麻烦告知删除。