老涛资讯网
大城小事科技吧的文章
【美半导体股走强英特尔大涨逾10%】1月28日,美股半导体股表现活跃,费城半导体
财经
2026-01-29 00:08
【超20家商业航天概念股预告业绩】1月28日,据不完全统计,截至发稿,包括睿创微
财经
2026-01-29 00:08
【多家存储芯片公司预告业绩】1月28日,据不完全统计,截至发稿,包括澜起科技、兆
财经
2026-01-29 00:08
【美存储概念股集体上扬闪迪涨逾8%】1月28日,美股存储概念盘初大涨,希捷科技涨
财经
2026-01-29 00:08
【星巴克盘前涨超10%】星巴克股价暴涨星巴克美股盘前涨超10%,现报105.65
财经
2026-01-29 00:07
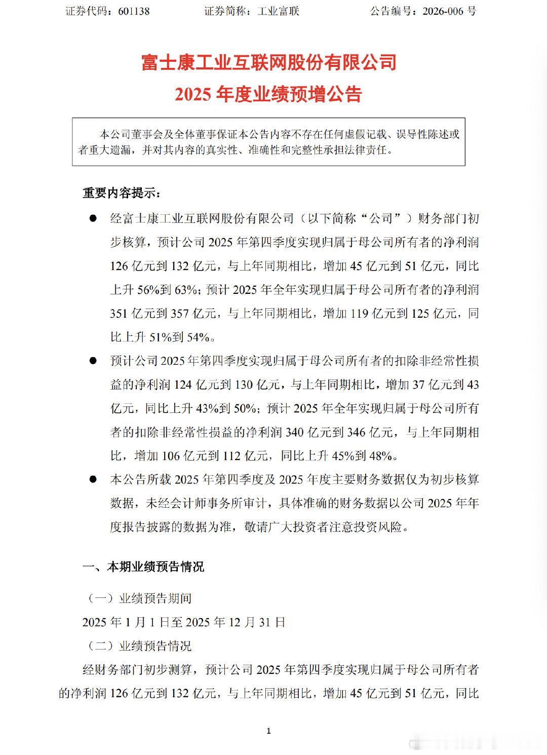
【工业富联业绩大幅预增工业富联预计去年净利润351亿到357亿】1月28日晚,A
财经
2026-01-29 00:08
【阿斯麦订单创历史新高阿斯麦股价暴涨】1月28日盘前,光刻机巨头阿斯麦股价直线暴
财经
2026-01-29 00:08
【东方甄选2026财年上半年净利2.39亿】东方甄选2026财年上半年营收23.
财经
2026-01-29 00:08
【李娜曾陷入漫长低谷期】李娜曾想赢冠军送给姜山 两次大满贯的间隔期,李娜陷入了漫
体育
2026-01-29 00:08
【三星全新折叠屏神似iPhoneFold三星全新折叠屏爆料】据供应链消息,苹果将
科技
2026-01-29 00:08
【马斯克宣布:SpaceX星舰V3六周后发射】SpaceX星舰V3首次飞行测试
科学探索
2026-01-28 08:23
【郭明錤预测:iPhone18起售价或与前代持平】iPhone18有望不涨价 1
科技
2026-01-28 08:21
【华强北商家拒收iPhoneAir】iPhoneAir回收价断崖式下跌 日前,苹
科技
2026-01-28 08:21
【亚马逊市值一夜增超4600亿,美光科技大涨超5% 】当地时间1月27日,美股三
财经
2026-01-28 08:22
【美元指数跌至近四年新低】美元指数走低原因 1月27日纽约时段,美元指数一度跌至
财经
2026-01-28 08:21
【专家提醒金饰租赁暗藏风险】金饰租赁 部分黄金珠宝品牌上调境内足金饰品价格,当前
财经
2026-01-28 08:22
黄金涨破5180美元【黄金白银再涨爆】当地时间1月27日,国际贵金属延续强势,其
财经
2026-01-28 08:21
【华虹公司总市值破2000亿】芯片概念多股涨停 1月27日下午,市场探底回升,三
财经
2026-01-28 01:05
【iPhoneAir2前瞻曝iPhoneAir2首发定制超薄FaceID】iPh
科技
2026-01-28 01:05
【现货黄金重回5100美元金价重回5100美元】1月27日,现货黄金站上5100
财经
2026-01-28 01:05
第一页
下一页
大城小事科技吧
感谢大家的关注
热门分类
推荐
热榜
军事
NBA
体育
社会
明星八卦
娱乐
财经
科技
汽车
历史
国际
游戏
动漫
公益
搞笑
商业
互联网
数码
国际足球
房产
家居
时尚
科学探索
职场
育儿
股票
教育
影视
情感
热点
中国军情
武器
中国南海
中国足球
亚洲杯
科比
综合体育
CBA
投资
大咖秀
外汇
创业
风口
SUV
豪车
概念车
优惠
新能源
美国
欧洲
朝日韩
俄罗斯
孕期
街拍
婚姻
正能量