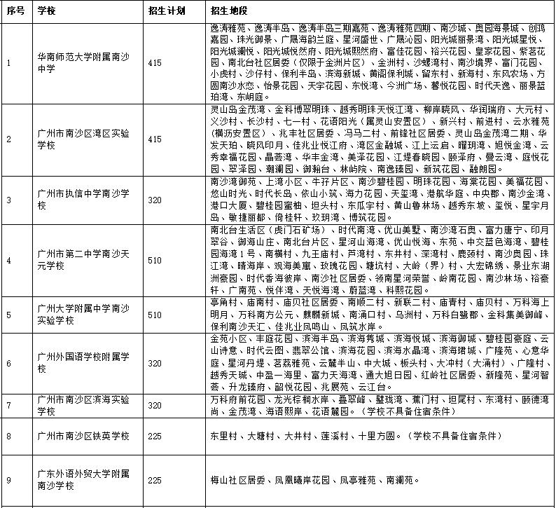
【南沙初中招生日程公布!】南沙中小学招生日程公布!可以看到今年开始初中报名也要在统一的系统进行报名了,不是跟之前一样在学校填表了。 公办初中5月9日就可以开始登录系统进行报名了,6月12日进行合作办学学校初中招生电脑派位。6月30日是对口直升学校公布录取结果。 另外各大小学的学校招生计划、招生地段也正式公布。具体可以看图,不解读。有疑问的可以后台私信问小编。







【南沙初中招生日程公布!】南沙中小学招生日程公布!可以看到今年开始初中报名也要在统一的系统进行报名了,不是跟之前一样在学校填表了。 公办初中5月9日就可以开始登录系统进行报名了,6月12日进行合作办学学校初中招生电脑派位。6月30日是对口直升学校公布录取结果。 另外各大小学的学校招生计划、招生地段也正式公布。具体可以看图,不解读。有疑问的可以后台私信问小编。







作者最新文章
热门分类
社会TOP
社会最新文章