稀土亡羊补牢!史上最严紧箍咒! 新规锁死流失漏洞,绝不让国宝再被贱卖。 4月2

有书就读 2026-04-29 11:14:24

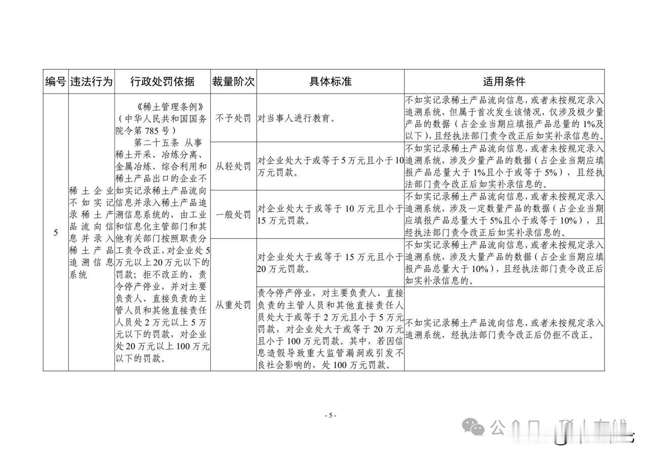
稀土亡羊补牢!史上最严紧箍咒! 新规锁死流失漏洞,绝不让国宝再被贱卖。 4月28日工信部直接甩出稀土监管王炸,公开征求《稀土管理条例行政处罚裁量权基准》意见,给稀土行业套上“史上最严紧箍咒”,量化罚款、细化红线、全链追责,这波就是要把过去几十年的亏空,一次性补回来! 说起稀土,咱中国绝对是“老天爷赏饭吃”——全球30%稀土储量、90%以上提纯产能都在咱手里,导弹、芯片、新能源汽车离不开它,妥妥的国宝级战略家底。可过去这些年,这本该攥在手里的“聚宝盆”,却被某些人当成了“免费提款机”,乱象多到离谱,流失触目惊心! 最典型的就是濮耐股份走私案,简直是行业“耻辱柱”!2024年4月到2025年3月,这家A股上市公司伙同物流企业,把国家严控的1243.55吨天然鳞片石墨(稀土核心伴生战略物资),伪报成普通石墨,偷偷运到美国子公司,涉案金额近600万元。 要知道,这石墨是航天耐热、导弹鼻锥的关键材料,流失一吨都心疼,千吨级外流,等于直接给别人递“军工弹药”!更气人的是,这种“换个品名、改个税号就闯关”的操作,在过去竟然成了行业潜规则。 不止石墨,稀土本身的流失更扎心。数据显示,2024年全球稀土走私超20亿美元,60%以上来自中国;咱稀土储量从2000年占全球43%,跌到2025年只剩30%,一半是滥采浪费,一半是违规外流。 还有企业把稀土粉末掺瓷砖里、混进饲料里,伪装成普通货物出口,一次就敢运2000吨;更有技术间谍潜伏,17次用U盘偷核心提纯数据,差点把能让导弹精度翻倍的战略稀土寄到海外。说白了,过去监管松、漏洞多、罚款轻,违法成本太低,不少企业为了短期利益,把国家战略安全当儿戏! 好在,亡羊补牢,为时未晚!这次新规直接从“宽松放羊”转向“铁笼看管”,每一条都精准掐住乱象命门: ✅ 罚款量化,不再“凭心情”:篡改追溯数据罚5-20万,阻挠执法最高罚50万还停产,负责人最高罚5万,轻重分级、标准透明,没暗箱操作空间; ✅ 全链追溯,全程“盯梢”:企业必须如实记录稀土开采、冶炼、流向,每月上传系统,造假直接重罚,从矿山到出口,每一步都可查可追溯; ✅ 严打走私,堵死“暗道”:联合海关、公安、市场监管,重点查伪报品名、拆分货柜、转口走私,凡是出口管控稀土及相似产品,必须经有资质海关检测,不给钻空子机会。 这波新规,绝不是“做做样子”,而是国家层面的战略觉醒!稀土不是普通矿产,是大国博弈的“底牌”,是科技竞争的“筹码”,过去的“糊涂账”不能再算,流失的“国宝”必须守住。 家人们,战略资源容不得半点马虎!过去的教训够惨痛,现在的新规够硬核,接下来就看落地执行,全链条严查、零容忍追责,不仅要罚到企业心疼,更要追究到人,让违法者付出沉重代价。 中方稀土管控 中国稀土重要性

0 阅读:0
有书就读

有书就读

感谢大家的关注