老涛资讯网
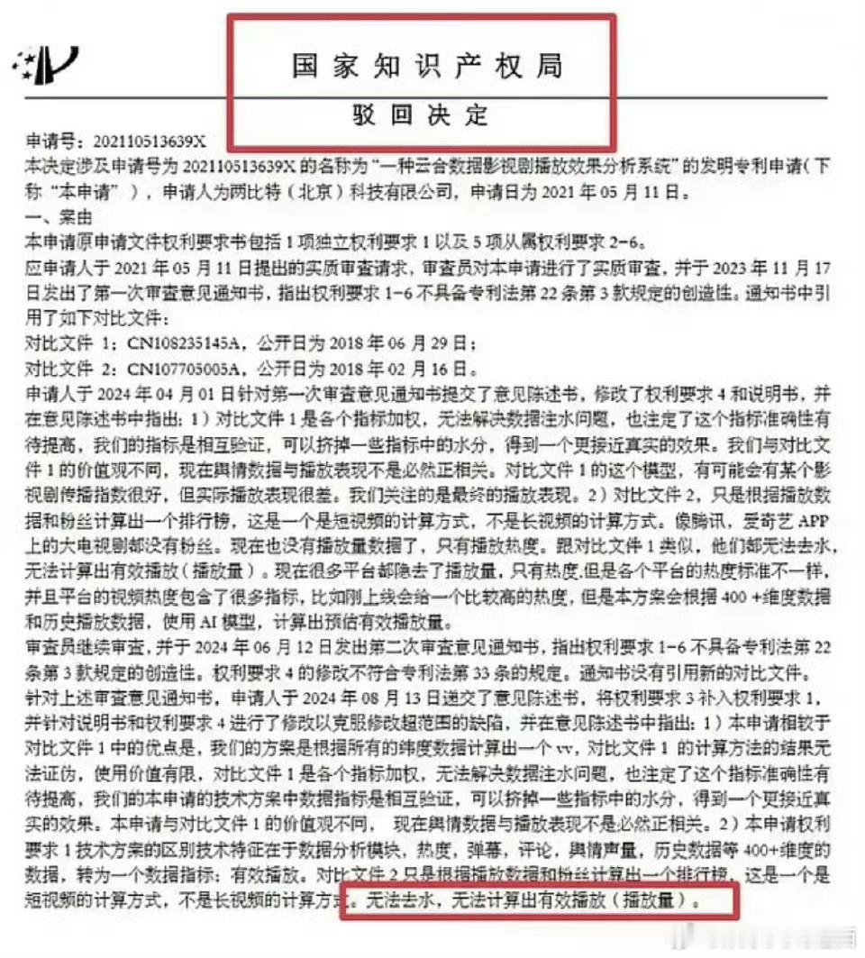
云合废榜了,说白了就是看营销,营销越多数据就越高,毕竟vx,vb,贴吧,豆瓣又不
展看娱乐
2026-04-29 11:05:08
云合废榜了,说白了就是看营销,营销越多数据就越高,毕竟vx,vb,贴吧,豆瓣又不播剧,甚至还可以手动调整……
0
阅读:0
展看娱乐
感谢大家的关注
作者最新文章
1
GUCCI官宣宁艺卓 宁艺卓就这样争气!23岁 第二个奢代gba(全球代言人)?
2
不愧是集团首位联合利华美护发代言人,成毅今天官宣🍑新单链秒切一万+,10分钟两
3
给李昀锐澄清一下:「李昀锐跑男宣传新剧没提《尚公主》怎么评?」事实是李昀锐也没宣
4
陈都灵真的是顶级路人缘
5
水合的受益者 有哪些人 来提名大胆说
6
文春要爆的国民男团禁忌之恋是大野智😑😑昨天看到说禁忌之恋,还以为大野智和松本
7
云合废榜了,说白了就是看营销,营销越多数据就越高,毕竟vx,vb,贴吧,豆瓣又不
8
📣宝宝们带狗狗体检,请假一天哈
9
九成美直播 九成美昨晚直播金句: 1⃣不怕被田栩宁粉丝真实的,可以去旁听 2⃣网
10
伊丽莎白雅顿 宁艺卓预热预告时尚资源吒里面最好的了,代言全是顶级品牌
热门分类
推荐
热榜
军事
NBA
体育
社会
明星八卦
娱乐
财经
科技
汽车
历史
国际
游戏
动漫
公益
搞笑
商业
互联网
数码
国际足球
房产
家居
时尚
科学探索
职场
育儿
股票
教育
影视
情感
热点
中国军情
武器
中国南海
中国足球
亚洲杯
科比
综合体育
CBA
投资
大咖秀
外汇
创业
风口
SUV
豪车
概念车
优惠
新能源
美国
欧洲
朝日韩
俄罗斯
孕期
街拍
婚姻
正能量
娱乐
TOP
1
王祖贤悼念张国荣的细节让人感到泪目。每一年的4月1号,都会有很多明星艺人,甚至
2
成龙和邱淑贞的裤子是穿错了吗
3
明星修图和不修图的区别
4
陈赫估计很后悔吧?许婧现在吃的可真好,状态都回春了。
5
吴宣仪这大长腿逆天了,又细又直惊艳全场!
6
我的妈呀。。。别拍膝盖。。。真的暴露了秦岚真实年龄啦……
7
原来明星拍戏是这样拍的,怪不得看着王子文这么高
8
没想到他们居然是夫妻俩,现在才知道,白看了十几年电视
9
刘涛年轻的时候真的是很水灵了
10
赵露思拍照能不能好好拍
娱乐
最新文章
1
当年,梅婷突然害羞的对秦昊说:“完蛋了,我爱上咱剧组的摄影师曾剑了,你快去帮我打
2
陈冠希到底谈过多少女朋友?
3
林志玲会回头看我林志玲的教养没有保质期林志玲的回头,不是刻意,是习惯——习惯照
4
我问我妈为啥蔡卓妍嫁给一个健身教练?我妈神秘一笑,说这都不懂,你看他的腿就知
5
1.郭麒麟在跟宋祖儿合作的时候,也对她有意思过,在剧组表现得十分殷勤,不过宋祖儿
6
4月27日,业内透露演员片酬已经跌到低点,40-50岁的一线演员,目前男一号的片
7
古力娜扎舌头肯定很有活力吧
8
我的天呐...终于知道为什么浪姐会让她上了
9
不是,他们居然在一起过?白瞎我看了十几年电视!
10
年纪大了,别再出糗啦