老涛资讯网
这到底是不是真的?求辟谣!!!全篇没有提播放量,大概意思是云端综合数据抓取!?也
永凤说娱乐
2026-04-28 23:08:35
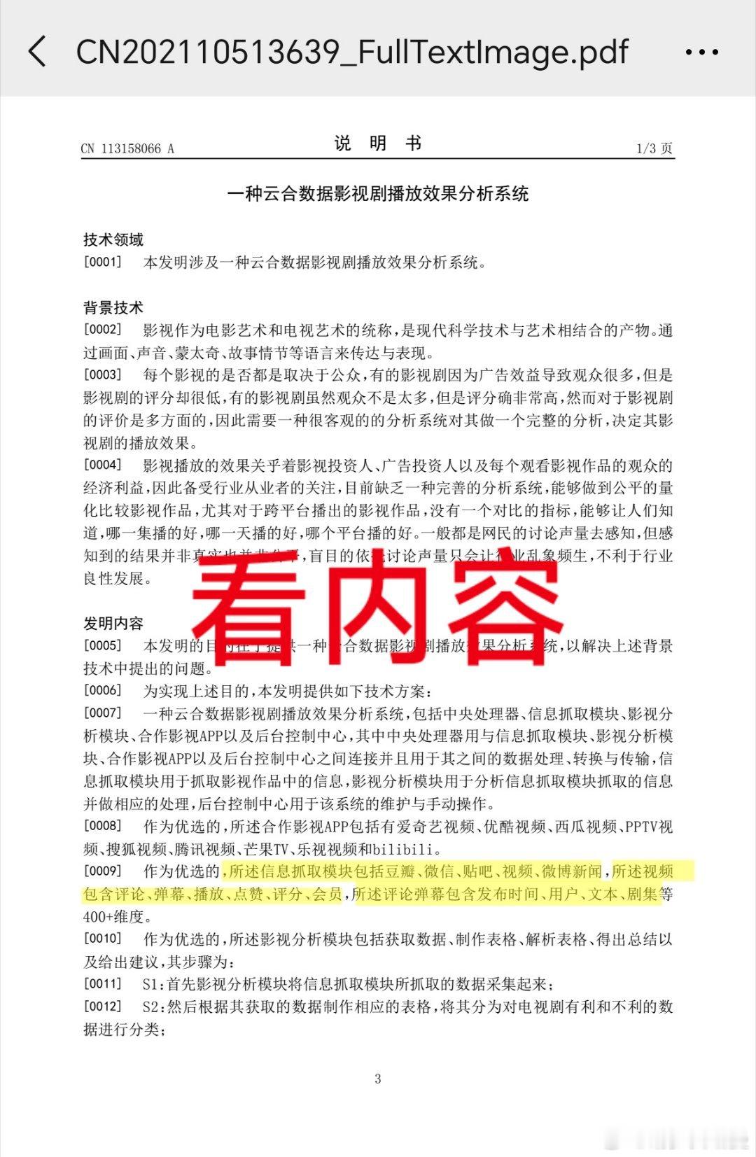
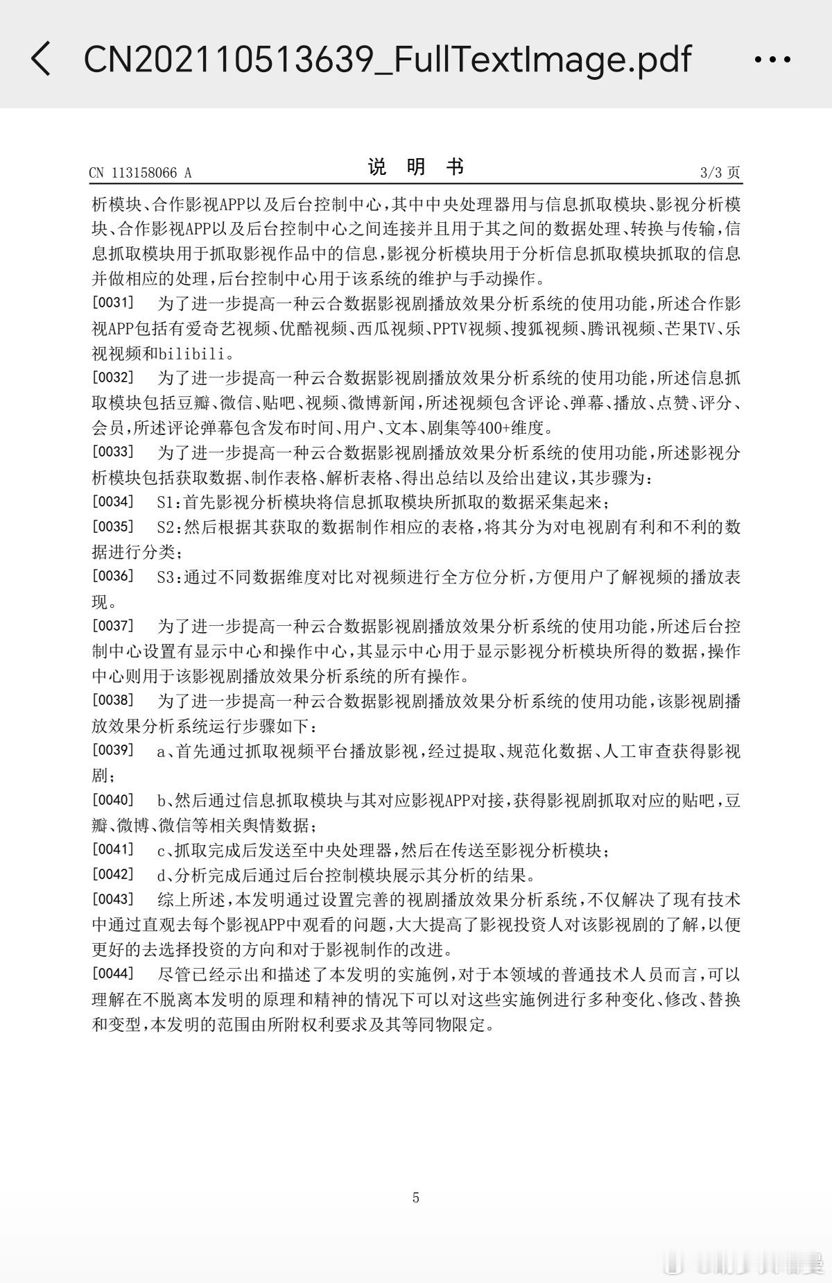
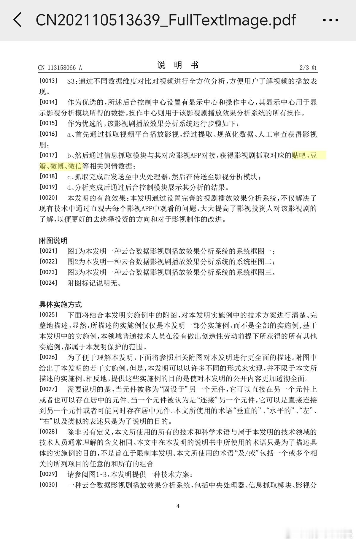
这到底是不是真的?求辟谣!!!全篇没有提播放量,大概意思是云端综合数据抓取!?也就是说,谁营销多,谁就高呗??
0
阅读:0
永凤说娱乐
感谢大家的关注
作者最新文章
1
其实我这两天在减肥,每天晚上吃一根胡萝卜🥕,饿的好想吃肉。
2
铁证 刘宇宁听说刘宇宁在《铁证》里演坏人,这是不是就很带感了? (管他好人坏人,
3
这到底是不是真的?求辟谣!!!全篇没有提播放量,大概意思是云端综合数据抓取!?也
4
广而告之,吴磊《剑来》5月4日要杀青了,后续就进入商务代言➕遛饼阶段了。
5
成毅在抖的关键词挺敬业,全是剧和商务相关,没有CP粉给热度。
6
人家嘲你姐,我把她担生图发上来,告诫他们要有自知之明!你们还不愿意了!脑回路真的
7
33岁迪丽热巴状态迪丽热巴和杨紫,同为33岁,你们觉得谁的状态更好?(粉丝直拍截
8
想念刘宇宁的时候,就用碧浪洗衣服,吃上好佳,喝可口可乐,多大点事儿!
9
蔡卓妍钻戒钟欣潼发文祝福蔡卓妍你们发现没有,女明星普遍都下嫁,蔡卓妍嘉健身教练,
10
短手恐龙🦖给王一博送椰子水被王一博拒绝了?冰红茶广告上大分!
热门分类
推荐
热榜
军事
NBA
体育
社会
明星八卦
娱乐
财经
科技
汽车
历史
国际
游戏
动漫
公益
搞笑
商业
互联网
数码
国际足球
房产
家居
时尚
科学探索
职场
育儿
股票
教育
影视
情感
热点
中国军情
武器
中国南海
中国足球
亚洲杯
科比
综合体育
CBA
投资
大咖秀
外汇
创业
风口
SUV
豪车
概念车
优惠
新能源
美国
欧洲
朝日韩
俄罗斯
孕期
街拍
婚姻
正能量
娱乐
TOP
1
王祖贤悼念张国荣的细节让人感到泪目。每一年的4月1号,都会有很多明星艺人,甚至
2
成龙和邱淑贞的裤子是穿错了吗
3
明星修图和不修图的区别
4
陈赫估计很后悔吧?许婧现在吃的可真好,状态都回春了。
5
吴宣仪这大长腿逆天了,又细又直惊艳全场!
6
我的妈呀。。。别拍膝盖。。。真的暴露了秦岚真实年龄啦……
7
原来明星拍戏是这样拍的,怪不得看着王子文这么高
8
没想到他们居然是夫妻俩,现在才知道,白看了十几年电视
9
刘涛年轻的时候真的是很水灵了
10
赵露思拍照能不能好好拍
娱乐
最新文章
1
1.郭麒麟在跟宋祖儿合作的时候,也对她有意思过,在剧组表现得十分殷勤,不过宋祖儿
2
不是,他们居然在一起过?白瞎我看了十几年电视!
3
年纪大了,别再出糗啦
4
包文婧晒二胎近照包贝尔包文婧二胎近照包文婧分享二胎儿子萌态,小名面条子长势飞快转
5
天呐,网友真是太神了,46岁汤唯居然真的怀二胎了!4月27日,汤唯现身上海参
6
难怪大家说她是汤唯的继承人,这美貌肯定会大红大紫的。
7
40多岁的制片人张萌颜值和身材都非常在线相比常见的妈妈臀、胳膊上的拜拜肉,张萌
8
伊能静的儿子,这是走上了向佐的赛道。
9
1、孟子义丁禹兮他俩目前都是市场上蛮喜欢用的,鹅厂也在撮合两人二搭悬疑剧《沉默
10
张纯烨:鲜花少女裙大长腿,迷人的花仙子。张纯烨