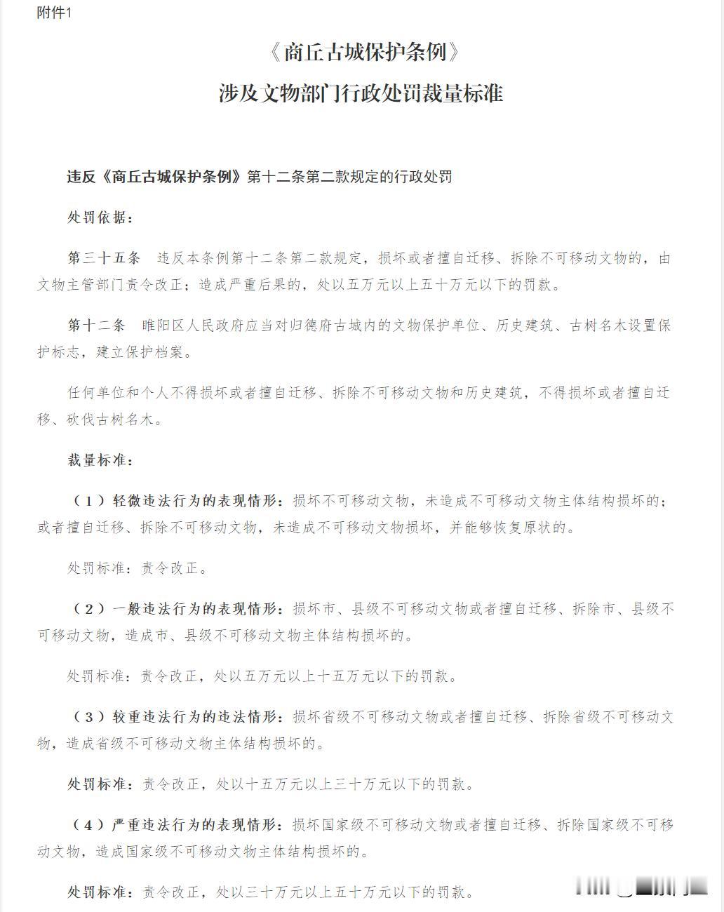
【商丘古城城门被撞之我见】商丘古城是全国屈指可数的可以行车的古城,这样的举措虽然是方便了游客,同时也存在着一定的风险,对古城内的文物保护也有一定的影响。 就拿最简单的例子来说,因为商丘古城四个城门比较狭窄,高度也不是很高,因此很容易发生车辆碰撞城门的事故,在短视频平台搜索一下,可以看到已经发生了不少类似的碰撞城门的事故,拥有几百年历史的文物遭到本不应该的破坏着实让人痛心。 事故案例:①2022年5月24日,一辆箱货在出西城门时被卡在门洞内; ②2023年7月6日,一辆小型汽车在进南城门时,撞到左侧城墙; ③2025年11月6日,一辆小型汽车在进南城门时,撞到右侧城墙; ④2026年3月30日,两辆相向而行的小型汽车过南城门时,在门洞内发生碰撞; ⑤2026年4月22日,一辆房车在出东城门时被卡在门洞内。 针对如此情况,个人觉得以下几个问题值得我们思考。 ①哪种类型的车辆可以进古城?哪种类型的不可以进? ②进入古城后,哪些区域是可以行车的?哪些区域是禁止行车的? ③进入古城内,违反交通规则是怎么处罚的? ④如果破坏文物,对这些车辆是如何处理的? ⑤被破坏的文物后期是如何修缮的? ⑥有没有一个长效的机制或者规定来处理类似的事件? 最后,《商丘古城保护条例》涉及文物部门行政处罚裁量标准中“违反《商丘古城保护条例》第十二条第二款规定的行政处罚”已于2021年7月由商丘市文化广电和旅游局发布,希望相关部门可以严格按照此标准来执法,保护我们宝贵的文化遗产。(事故案例皆是“抖音”短视频平台截图。个人观点,仅供参考。)






