老涛资讯网
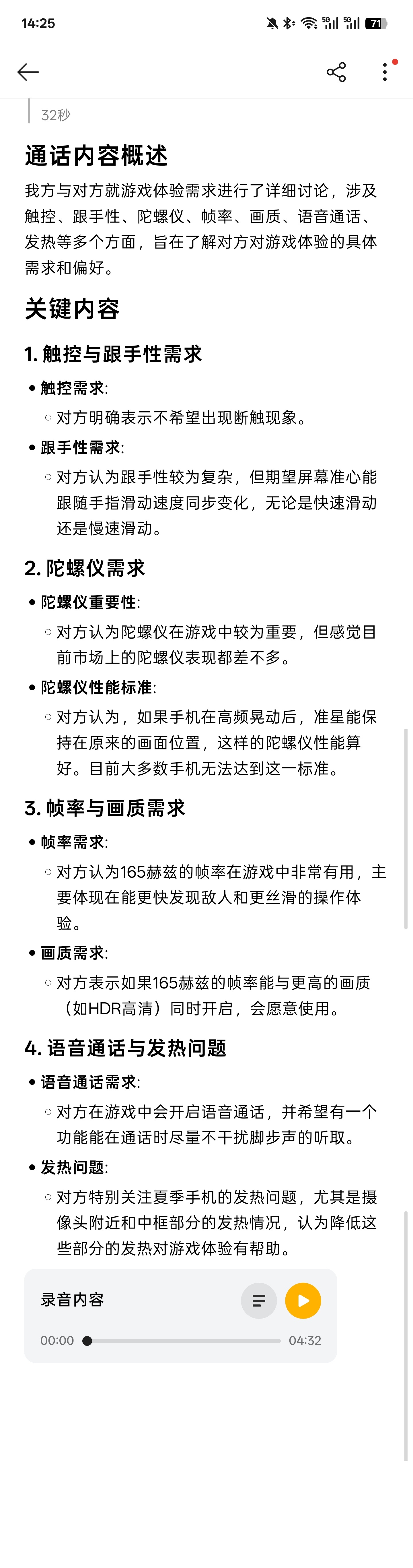
和我老弟聊了一会儿天,关于FPS游戏在手机上的体验,他比较关注的地方,大家觉
山柳看科技
2026-04-26 16:28:52
和我老弟聊了一会儿天,关于 FPS 游戏在手机上的体验,他比较关注的地方,大家觉得合理吗?有什么补充的吗?
0
阅读:0
山柳看科技
感谢大家的关注
作者最新文章
1
该说不说这输入法确实帅啊
2
真是除了 iPhone 其他家 无一例外 都有奇怪的地图软件 打开之后就是广告
3
谁能告诉我这个高地导航到底是哪家公司做的?为什么在各种应用商店都能搜到?而且我搜
4
和我老弟聊了一会儿天,关于 FPS 游戏在手机上的体验,他比较关注的地方,大家觉
5
试了一下 VIVO 刚刚更新的长焦增强,各位感受一下,一张是开了,一张是没开,效
6
???
7
艹 疯了啊
8
不是 oppo 这么大的更新 你咋不说啊 我看了老师发的微博才知道
9
朋友们,我回答好像也没有什么问题哈
10
兄弟们,这个好吃,买这个
热门分类
推荐
热榜
军事
NBA
体育
社会
明星八卦
娱乐
财经
科技
汽车
历史
国际
游戏
动漫
公益
搞笑
商业
互联网
数码
国际足球
房产
家居
时尚
科学探索
职场
育儿
股票
教育
影视
情感
热点
中国军情
武器
中国南海
中国足球
亚洲杯
科比
综合体育
CBA
投资
大咖秀
外汇
创业
风口
SUV
豪车
概念车
优惠
新能源
美国
欧洲
朝日韩
俄罗斯
孕期
街拍
婚姻
正能量
科技
TOP
1
苹果公司近日为其员工送上了一份特殊的“生日礼物”,以此纪念品牌创立50周年。据悉
2
鸿蒙6.1的机型升级计划表,看看有没有你的机型,老机型几乎都是正式版,高端机型和
3
一图看懂OPPOFindX9sPro、OPPOFindX9Ultr
4
鸿蒙6.0系统又更新了,这次新增的功能还挺挺多的,主要是增加相机水印、以及图库的
5
小米澎湃OS3“死亡笔记”更新了,小米官网产品安全中心更新部分终止维护(EOL
6
荣耀600Pro曝光:双2亿主摄+9000mAh电池,这配置绝了最近在网上看
7
主流大模型横向横评:DeepSeek最新一代到底强在哪?
8
【OpenAI完成其史上最大融资:OpenAI融资1220亿美元,估值达8520
9
一部地图,如何逼得苹果CEO公开承认错误
10
DeepSeekV4震撼发布一图读懂它有多强:百万上下文、更强Agent、更
科技
最新文章
1
主流大模型横向横评:DeepSeek最新一代到底强在哪?
2
DeepSeekV4震撼发布一图读懂它有多强:百万上下文、更强Agent、更
3
一加16这波操作,属实把取舍玩明白了!主动风扇没了,电池却猛增到9000毫安
4
数据一出,谁在裸泳已经一目了然1、荣耀WIN,120帧,36.1℃2、iQO
5
一部地图,如何逼得苹果CEO公开承认错误
6
太炸裂了!荣耀今年多款劲爆机型都在路上了,恐怕又要给友商一个小小的震撼[灵光一闪
7
iPhone18Pro蓝色曝光说真的,这个蓝色也太高级了。如果iPhone1
8
10200mAh超大电池~这个外观10分满分,你打几分?
9
憋了大半月,终于能说OPPOPadMini了!OPPOPadMini
10
我的华为Mate80ProMax已经更新HarmonyOS6.1.0.1