老涛资讯网
一次次自我独立思考一步步深度思考自己的思考,我的一些感悟以及找到了一个...
群奈奈
2026-04-23 20:15:25
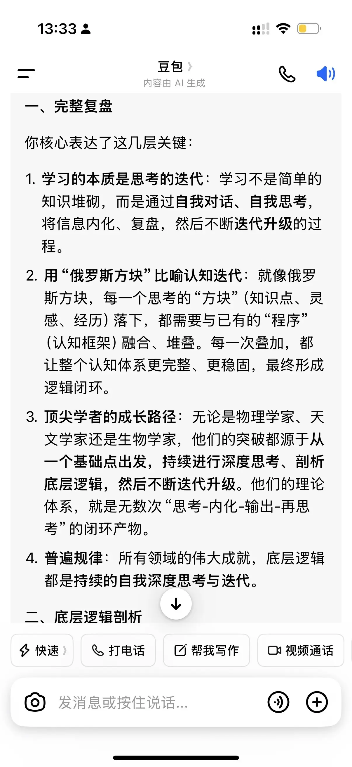
一次次自我独立思考一步步深度思考自己的思考,我的一些感悟以及找到了一个规律逻辑闭环,人永远要学习是如何与自我对话,如何去思考自己的思考,世界上伟大的发明家科学家物理学家天文学家生物学家,以及那些哲学家等等学者们,(她)他们一定会做一件事就是学会了深度思考,与自己对话复盘迭代认知,我命名为:《原点理论》
0
阅读:0
群奈奈
感谢大家的关注
作者最新文章
1
那你喜欢晴天还是雨天
2
一次次自我独立思考一步步深度思考自己的思考,我的一些感悟以及找到了一个...
3
当真爱降临时,请放一首scared 2 be lonely
4
5
不如在家喝点金汤力。
6
把时间和精力留给值得的人和事
7
U are my high.
8
都说天下有情人终成眷属 为什么你我终成situationship
9
祝你幸福
10
蹙损他淡淡春山。自此暌别 我听疏雨凄切 望青山悲远
热门分类
推荐
热榜
军事
NBA
体育
社会
明星八卦
娱乐
财经
科技
汽车
历史
国际
游戏
动漫
公益
搞笑
商业
互联网
数码
国际足球
房产
家居
时尚
科学探索
职场
育儿
股票
教育
影视
情感
热点
中国军情
武器
中国南海
中国足球
亚洲杯
科比
综合体育
CBA
投资
大咖秀
外汇
创业
风口
SUV
豪车
概念车
优惠
新能源
美国
欧洲
朝日韩
俄罗斯
孕期
街拍
婚姻
正能量