老涛资讯网
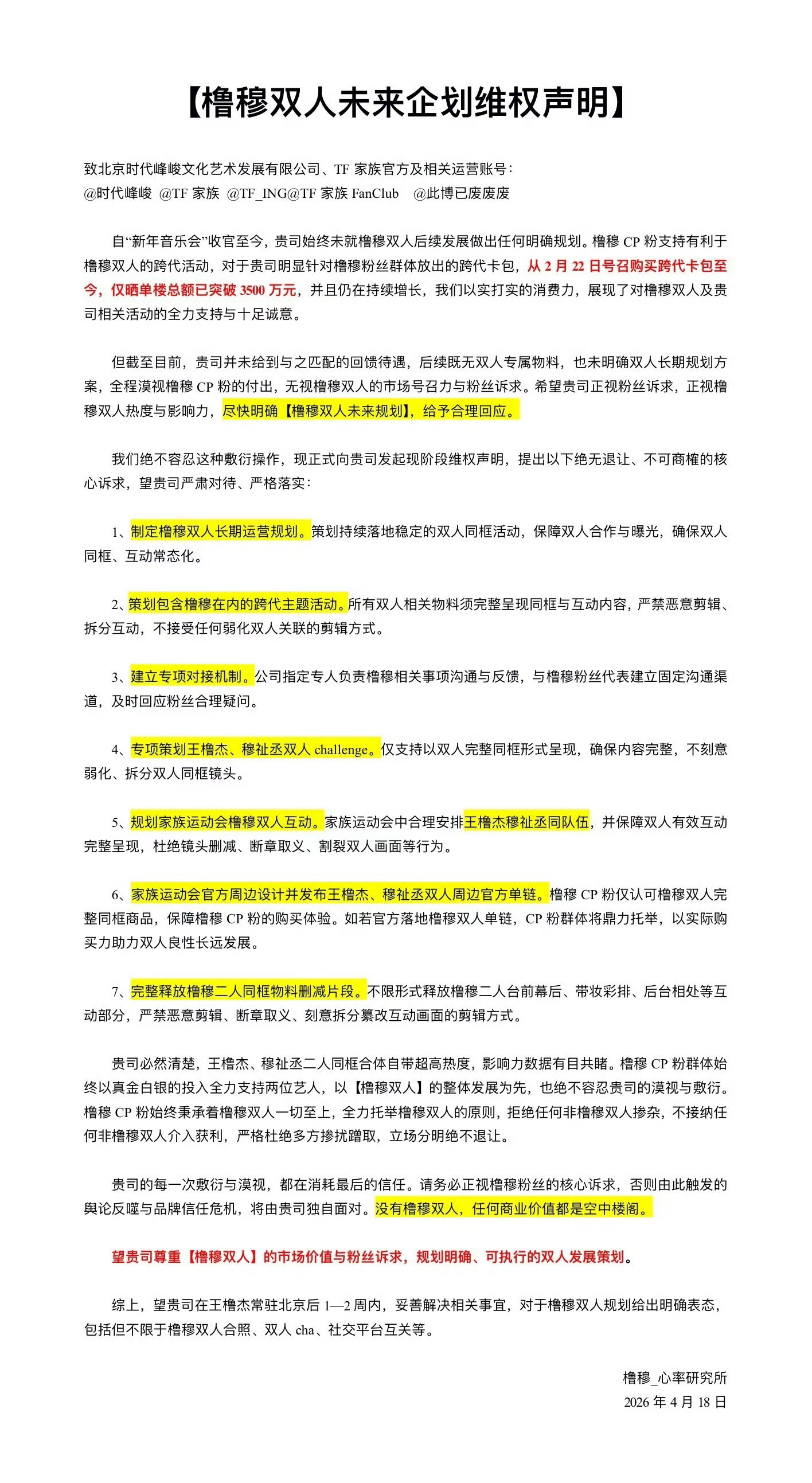
穆祉丞王橹杰是真的火啊?橹穆橹穆cp粉维权声明
来扒娱
2026-04-18 21:36:48
穆祉丞王橹杰是真的火啊?橹穆橹穆cp粉维权声明
0
阅读:0
来扒娱
感谢大家的关注
作者最新文章
1
张凌赫的将军气场不足是粉底造成的吗?逐玉播出后最爆的是何润东谁把张凌赫弄天上去了
2
杨紫都开始演老人了!杨紫新剧老年妆
3
有点像孟子义又有点像张婧仪?鹤男 私联
4
王嘉尔曾是蔡徐坤的导师,王嘉尔取关蔡徐坤,想起了之前金子涵拉黑蔡徐坤,蔡徐坤怎么
5
王嘉尔ins取关蔡徐坤,王嘉尔蔡徐坤闹掰了?王嘉尔在推特怼黑粉
6
孟佳,李斯丹妮,沈梦辰,张含韵也闹掰了?
7
赵露思的状态怎么样?
8
穆祉丞王橹杰是真的火啊?橹穆橹穆cp粉维权声明
9
汪苏泷也有恋情传闻了!汪苏泷俊辰感情稳定汪苏泷俊辰 恋爱时间线
10
许凯周也签的都是一番?这不是两边骗吗?按姓氏排许凯在前面,粉丝又要炸了?许凯 怪
热门分类
推荐
热榜
军事
NBA
体育
社会
明星八卦
娱乐
财经
科技
汽车
历史
国际
游戏
动漫
公益
搞笑
商业
互联网
数码
国际足球
房产
家居
时尚
科学探索
职场
育儿
股票
教育
影视
情感
热点
中国军情
武器
中国南海
中国足球
亚洲杯
科比
综合体育
CBA
投资
大咖秀
外汇
创业
风口
SUV
豪车
概念车
优惠
新能源
美国
欧洲
朝日韩
俄罗斯
孕期
街拍
婚姻
正能量
娱乐
TOP
1
左小青当年参加综艺看上去很放的开,这身材绝了
2
王祖贤悼念张国荣的细节让人感到泪目。每一年的4月1号,都会有很多明星艺人,甚至
3
成龙和金喜善拍神话的时候。没看出来金喜善哪漂亮。
4
成龙和邱淑贞的裤子是穿错了吗
5
陈赫估计很后悔吧?许婧现在吃的可真好,状态都回春了。
6
吴宣仪这大长腿逆天了,又细又直惊艳全场!
7
我的妈呀。。。别拍膝盖。。。真的暴露了秦岚真实年龄啦……
8
原来明星拍戏是这样拍的,怪不得看着王子文这么高
9
没想到他们居然是夫妻俩,现在才知道,白看了十几年电视
10
刘涛年轻的时候真的是很水灵了
娱乐
最新文章
1
天啦,李沁早年竟然长这样,谁看了不迷糊?
2
感觉她真的难爆了,都落到拍短剧的地步了
3
杨幂大幂幂这才真实啊,不像某人,从来不垫
4
万万没有想到,女神的老公居然是一个老外,白瞎我看了十几年电视,现在才知道!
5
唐艺老师这次把肚子露出来给大家看,整天被人说肥,肚子大还不停暴露,其实也没有那么
6
蒋勤勤的时光只映衬在身材上。
7
黄晓明回头看到她,不后悔,我是真的不信。
8
北京国际电影节这波造型太绝!🔥一袭墨绿丝绒长裙亮相,将奢华与性感完美融合。修
9
当年张柏芝抱着lucas后面居然是大s!啊啊啊,到现在才发现!这样的同框,真美
10
秦岚~你的脚怎么啦,鞋快扣烂了