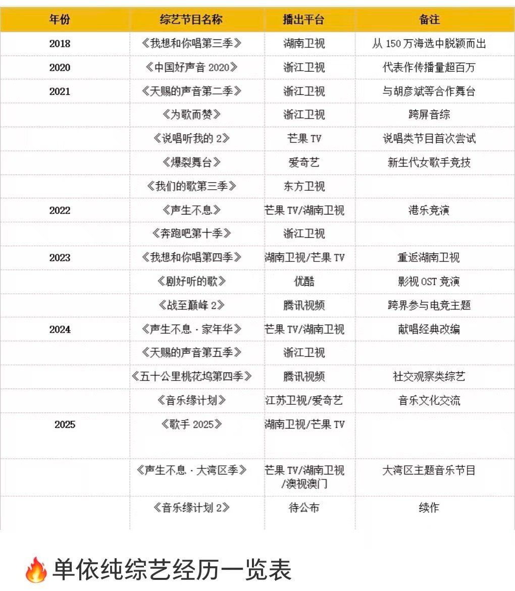
单依纯李白风波后首个音综maybe我们00后就是脑洞更大已经开始期待纯子能给

豪天影视迷 2026-04-17 16:05:21

单依纯李白风波后首个音综 maybe我们00后就是脑洞更大 已经开始期待纯子能给歌改的多好玩了!!

0 阅读:2

评论列表

用户18xxx06

用户18xxx06

2
2026-04-17 23:58

00后?我看是10后吧

豪天影视迷

豪天影视迷

感谢大家的关注