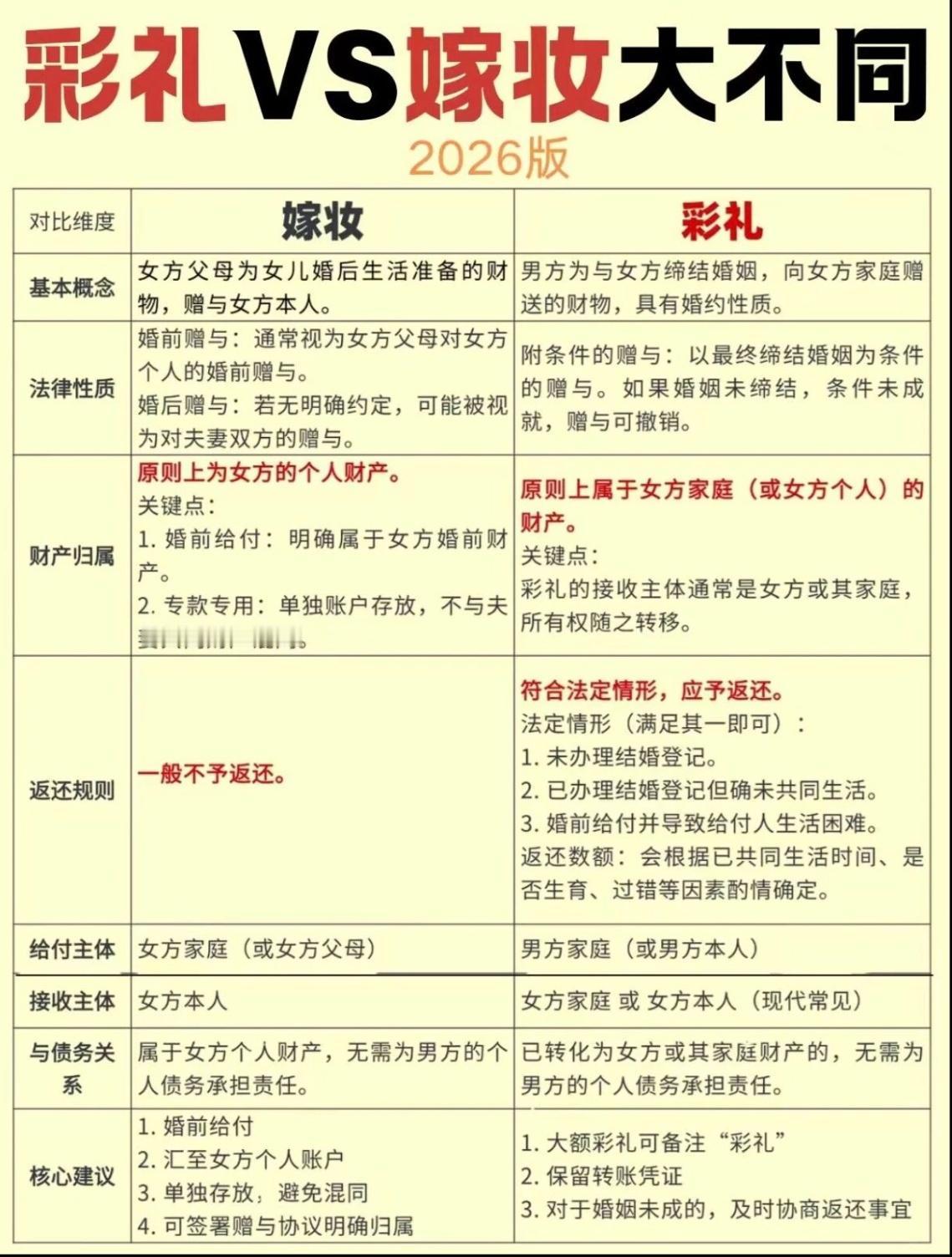
彩礼和嫁妆,到底有啥不一样?很多人结婚都不知道彩礼和嫁妆的区别。 简单说,嫁妆是女方爸妈给女儿的,彩礼是男方给女方家的。法律上,嫁妆原则上是女方个人财产,只要婚前给、单独存,离婚了也不用分,彩礼是附条件的赠与,没领证、领证没同居、给了彩礼导致男方生活困难,这三种情况男方都能要回来。

彩礼和嫁妆,到底有啥不一样?很多人结婚都不知道彩礼和嫁妆的区别。 简单说,嫁妆是女方爸妈给女儿的,彩礼是男方给女方家的。法律上,嫁妆原则上是女方个人财产,只要婚前给、单独存,离婚了也不用分,彩礼是附条件的赠与,没领证、领证没同居、给了彩礼导致男方生活困难,这三种情况男方都能要回来。

作者最新文章
热门分类
社会TOP
社会最新文章