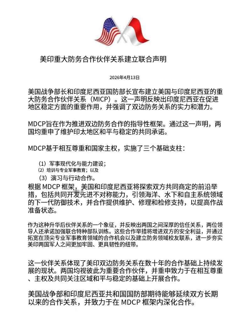
这时候跟老美签「防务合作联合声明」,印尼图什么? 美国主动递来MDCP,要帮印尼搞军事现代化——海事、水下、自主系统,听着很诱人。可问题是,美国正在中东打伊朗,打得还不好看,军力极速下堕。连稀土库存都只够俩月,拿什么给印尼「下一代技术」? 这是一份「全员不高兴,没有赢家」的合作:不签,美国不高兴;签了,就是引狼入室,国内穆斯林不高兴,伊朗不高兴,域内大国不高兴。 那印尼,它图什么? 图「大家都不高兴」的优先级里,谁排第一? 不然,无法解释! Source: FB


这时候跟老美签「防务合作联合声明」,印尼图什么? 美国主动递来MDCP,要帮印尼搞军事现代化——海事、水下、自主系统,听着很诱人。可问题是,美国正在中东打伊朗,打得还不好看,军力极速下堕。连稀土库存都只够俩月,拿什么给印尼「下一代技术」? 这是一份「全员不高兴,没有赢家」的合作:不签,美国不高兴;签了,就是引狼入室,国内穆斯林不高兴,伊朗不高兴,域内大国不高兴。 那印尼,它图什么? 图「大家都不高兴」的优先级里,谁排第一? 不然,无法解释! Source: FB


作者最新文章
热门分类
国际TOP
国际最新文章