如果“妇好墓”不是墓,我们错过了什么? ⸻ 在中国考古史上,“妇好墓”几乎是

翁卫和 2026-04-14 17:21:45

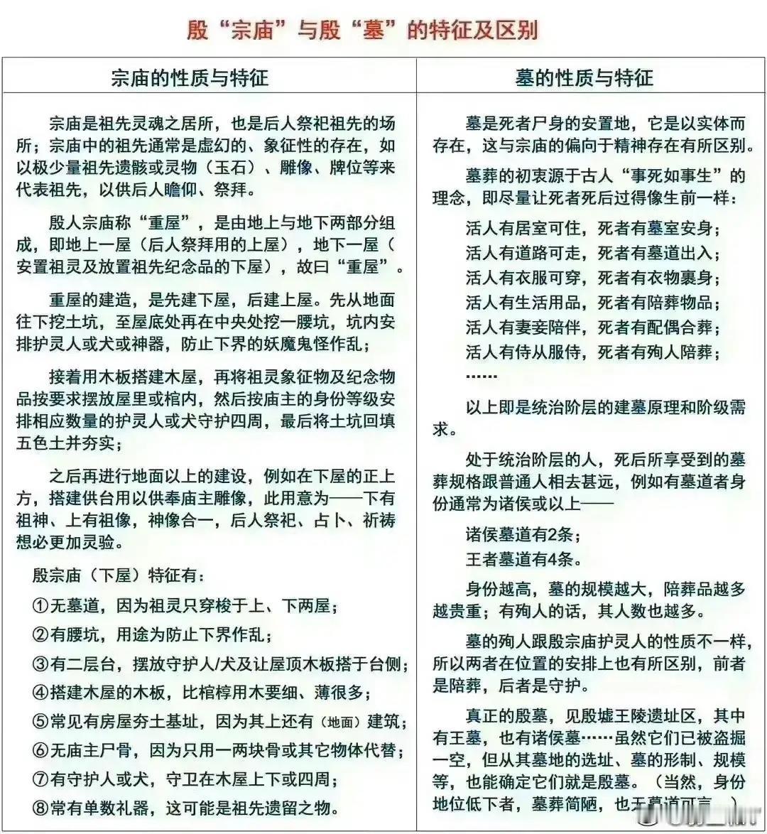
如果“妇好墓”不是墓,我们错过了什么? ⸻ 在中国考古史上,“妇好墓”几乎是一个家喻户晓的结论。 它被认定为商王武丁王后妇好的墓葬,并被视为殷商文明的重要证据。 但问题是—— 👉 如果这个前提错了呢? ⸻ 一、一个从未被认真追问的问题 我们先不谈人物身份,只看最基本的考古事实: • 没有明确墓道 • 没有完整尸骨 • 却出土大量成套礼器 • 地下结构复杂,并非单一埋葬空间 请问: 👉 这更像“墓”,还是“庙”? ⸻ 二、真正关键:结构,而不是标签 从结构来看,这类遗址呈现出非常典型的特征: 上有建筑(庙堂) 下有空间(灵室) 这正对应殷人文献中的一个概念: 👉 “重屋”——宗庙结构 也就是说: 这类遗址本质不是“埋人之所”, 而是: 👉 供祖、祭祖、护祖的空间体系 ⸻ 三、宗庙 vs 墓葬:一眼就能分清 区别其实非常清晰: 墓葬的核心:尸体 讲究的是“事死如事生”—— 有墓道、有棺椁、有陪葬生活体系。 而宗庙的核心:祖灵 讲究的是“祭祀与延续”—— 有礼器、有象征物、有仪式空间。 那么再回头看“妇好墓”: 👉 礼器系统完整 👉 空间层级复杂 👉 无明确尸体中心 它更接近哪一类? 答案已经不言自明。 ⸻ 四、更大的问题:我们可能读错了“妇好” “妇好”这个名字,来自对铭文的解释: “司母辛”“后母辛” 但问题在于: • 殷代女性并不以天干为庙号 • “母”未必是身份称谓 • 铭文结构存在另一种更合理读法 👉 “帝次妃(生)子(契)、司辛妃” 一旦如此—— 这就不再是“武丁王后”, 而可能是: 👉 更早王统中的祖先之妃(如简狄) ⸻ 五、最关键的一点:空间不会说谎 从整体遗址布局来看: • 宗庙区在王城之内 • 王陵区在另一片区域 这正符合古代制度: 👉 “祭在庙,葬在陵” 但今天的解释却变成: 👉 “庙即墓” 这一步,一旦走错,后面全错。 ⸻ 六、真正的损失,不是一个名字 如果“妇好墓”真的被误判, 那损失的绝不是: 👉 一个女性身份的争议 而是: • 殷商宗庙制度的真实形态 • 上下重屋的建筑体系 • 祖先崇拜的完整结构 • 甚至更早王朝的历史线索 换句话说: 👉 我们把“记录文明的地方”,当成了“埋葬遗体的地方”。 ⸻ 结语 历史最大的错误,不是没有发现, 而是—— 👉 发现了,却解释错了。 如果“妇好墓”不是墓, 那我们需要重新面对一个问题: 👉 我们到底是在“考古”, 还是在用既定结论,重写历史? ⸻ 一句话总结: 把宗庙当墓,是对殷商文明最深的一次遮蔽。

0 阅读:25
翁卫和

翁卫和

感谢大家的关注