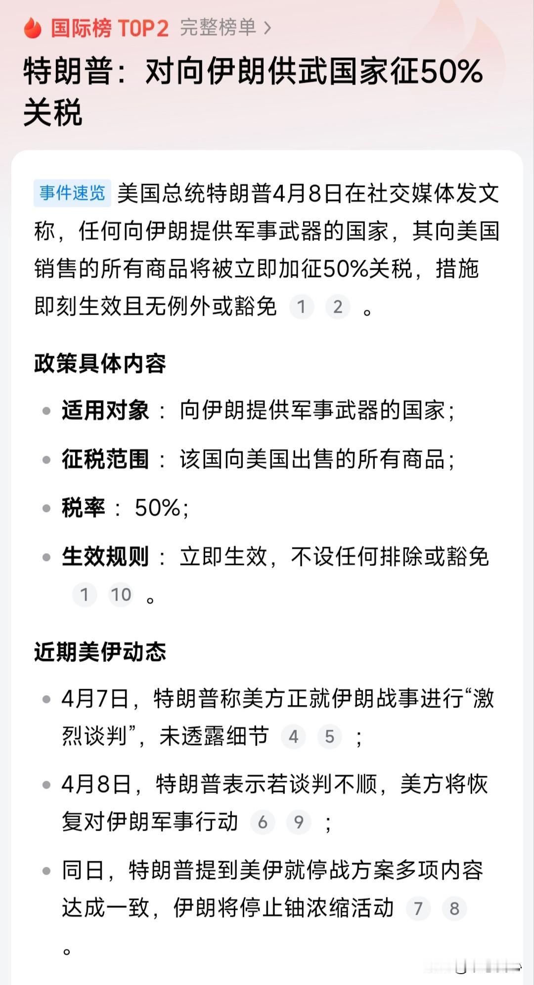
从川普马上发出的信息,就知道这次停火不靠谱! 美国无疑会调兵遣将,航母战斗群继续到位,然而,伊朗也会这样做,特别是,还会找外援! 那么,谁会给伊朗武器,特别是在这关节口还能给伊朗武器。 大鹅,或者东大。 为了防止这样的情况出现,川普马上发了信息,提供武器给伊朗,那就加你50%关税…… 大鹅,估计是不怕关税的; 东大,这次停火还是我们推动的啊,武器,伊朗手里总会有像样的武器的……伊朗 伊朗能扛住美国的军事打击吗

从川普马上发出的信息,就知道这次停火不靠谱! 美国无疑会调兵遣将,航母战斗群继续到位,然而,伊朗也会这样做,特别是,还会找外援! 那么,谁会给伊朗武器,特别是在这关节口还能给伊朗武器。 大鹅,或者东大。 为了防止这样的情况出现,川普马上发了信息,提供武器给伊朗,那就加你50%关税…… 大鹅,估计是不怕关税的; 东大,这次停火还是我们推动的啊,武器,伊朗手里总会有像样的武器的……伊朗 伊朗能扛住美国的军事打击吗

作者最新文章
热门分类
国际TOP
国际最新文章