刚刚看到这样一则消息,李若彤、章小蕙、明道等多位明星曾在直播间热情推荐的“澳洲优

心剑归一 2026-04-03 16:05:51

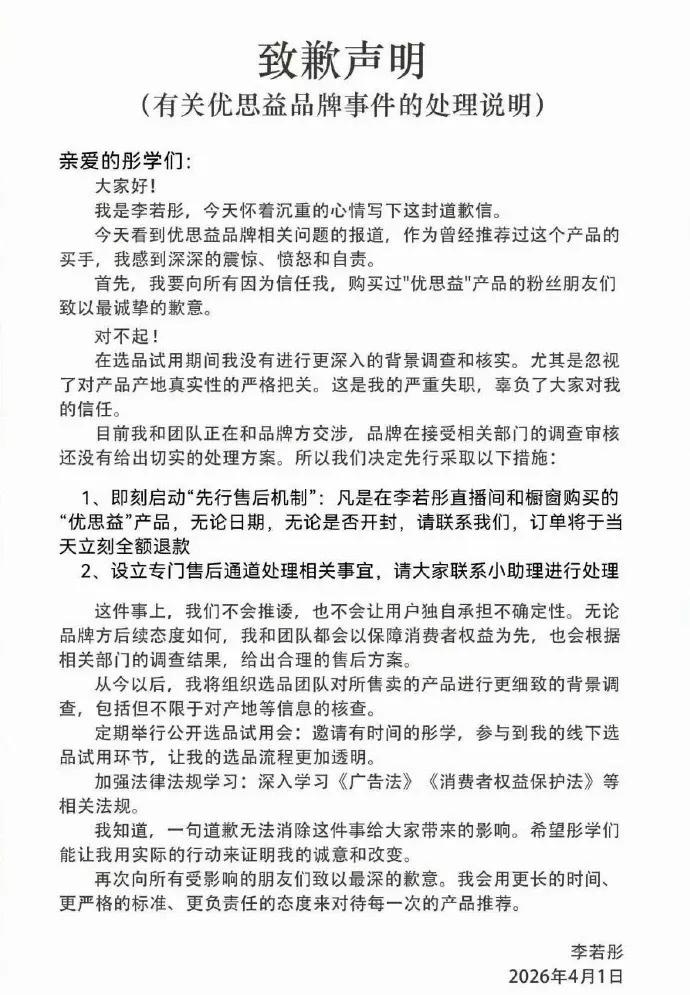
刚刚看到这样一则消息,李若彤、章小蕙、明道等多位明星曾在直播间热情推荐的“澳洲优思益”叶黄素,居然出问题了! 据相关报道,其宣称的海外背景与实际情况存在出入,产品实为国内生产。这让许多冲着“明星同款”和“海外品牌”而购买的消费者感到十分意外。 很纳闷的是,这个品牌从备受追捧到疑问重重,发生了什么? 一开始,这款产品在市场上非常受欢迎,在一些主流电商平台的同类商品中销量领先,累计售出数量很大。许多消费者,特别是关心孩子视力或长辈眼健康的家庭,出于对推荐人的信任和对产品描述的认可,选择了购买。 然而,后续调查显示,该产品的一些宣传点难以得到证实。其公司公示的海外地址被报道并非研发或生产中心。同时,作为一款宣称对眼睛有益的产品,它并未取得我国相关部门批准的保健食品标志。这引发了大家对产品实际功效和宣传是否合规的讨论。 事件引发讨论后,曾为其推荐的多位明星相继发声。李若彤等人通过视频或文字表达了歉意,坦言在选品核查上存在疏漏,并承诺为通过其链接购买的消费者办理退款。其中,部分主播还给出了“退一赔三”的方案。庞大的销售额背后,是大量消费者的信赖,如何妥善解决售后问题,成为大家关注的焦点。 大家对此看法不一: 有网友表示:“心里不太舒服,本来是相信推荐才买的,结果发现基础信息都有问题。” 也有人分析:“这反映出一个现象,高额的推广费用最终会计入产品售价,实际上是由消费者买单。” 更多人在讨论:“这件事也给所有人提了个醒,无论是谁推荐,购买产品,尤其是入口的,还是要多看看资质和口碑。” 【留给我们的思考】 根据我国相关法律,广告代言人如果明知或应知广告虚假仍作推荐,需要承担相应责任。这一事件也让直播带货行业的“选品”环节受到前所未有的审视。消费者的信任是宝贵的,维护这份信任,需要推荐者付出更多的审慎与责任心,也需要整个行业建立更严格的规范。对于产品宣传与实际情况不符的问题,相关调查正在进行中。 对此,您怎么看?

0 阅读:0
心剑归一

心剑归一

感谢大家的关注