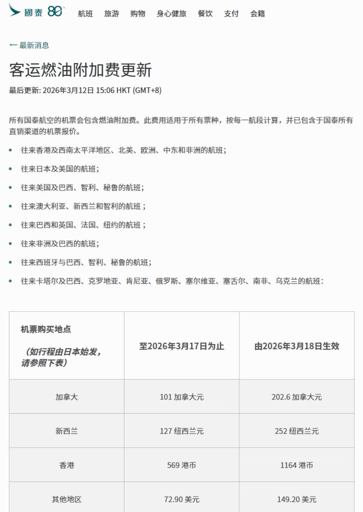
因为原油导致全球航司燃油费涨价已经有很多航司发了通知那些本来主打性价比的廉航就更

艾童鞋啊 2026-04-02 15:13:49

因为原油导致全球航司燃油费涨价已经有很多航司发了通知那些本来主打性价比的廉航就更难受了意味着大家买机票费用只会越来越贵至少短时间应该是降不下来了

0 阅读:1

猜你喜欢

艾童鞋啊

艾童鞋啊

感谢大家的关注