茅台又双叒涨价!1499一瓶的时代,今晚正式翻篇 朋友们,就在刚刚,贵州茅台发

天际自由游走的花朵 2026-03-30 22:32:26

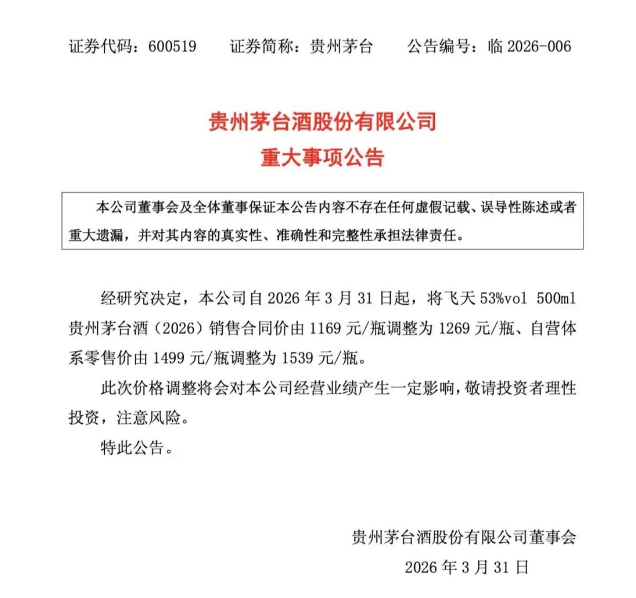
茅台又双叒涨价!1499一瓶的时代,今晚正式翻篇 朋友们,就在刚刚,贵州茅台发了个重磅公告:飞天茅台,明天(3月31号)起,正式涨价! 简单来说,两样东西涨了: 1. 出厂价:茅台卖给经销商的价格,从1169元一瓶,涨到了1269元,直接涨了100块。 2. 官方零售价:就是我们最熟悉的、在i茅台APP和自营店里那个“平价抢购”的价格,从1499元一瓶,变成了1539元,涨了40块。 这意味着,从明天零点开始,你在任何官方渠道抢到手的飞天茅台,起步价就是1539元了。 那个守了整整8年的1499元时代,今晚正式结束。 涨价的背后,茅台到底在想啥? 第一,不想让中间商赚差价了。 之前茅台出厂价1169,建议卖1499,这中间有330块的“官方”利润。但实际呢?市面上酒贩子倒手的价格早就到了1545元左右。茅台现在把零售价调到1539,几乎跟市场价持平。意思很明确:“钱我们自己赚,定价权得拿回来。” 第二,给公司赚更多真金白银。 这次涨价的“大头”是出厂价,每瓶涨100。茅台一年卖出去的酒是个天文数字,这么一算,这波操作预计能给茅台多带来近70亿的收入。在现在各行各业赚钱都不容易的时候,这绝对是给业绩打了一剂强心针。 第三,敲打一下经销商。 经销商进货成本一下多了100块,但建议卖价只让涨40块。等于说,他们每卖一瓶酒,毛利瞬间少了60块。茅台这招,就是想让经销商们别老想着囤货、炒高价,老老实实卖酒、做好服务才是正道。 对我们普通人,有啥影响? * 想抢平价酒的朋友:以后无论在i茅台APP上,还是线下自营店,抽签、预约成功后,每瓶得多掏40块。40块说多不多,但心理上那道坎过去了。 * 在烟酒店买酒的朋友:市场上的实际零售价(就是黄牛、烟酒店的卖价)可能会跟着这股“东风”,再往上浮动一点。毕竟官价都涨了,他们更有理由喊高价了。 * 搞投资的朋友注意:这对茅台股价通常是大利好。公司利润直接增厚,明天A股开盘,茅台股价和整个白酒板块,估计要热闹一番了。 说在最后 距离上次调整零售价(2018年涨到1499元),已经过去了8年。这次涨价,既是茅台面对市场变化的主动调整,也似乎预示着一个趋势:顶级硬通货的价格,很难再回头了。 今晚过后,1499元的飞天茅台,将成为历史记忆中的一个数字。 涨价已经板上钉钉,你怎么看?以后还会去抢购茅台吗?评论区一起聊聊吧。

0 阅读:0
天际自由游走的花朵

天际自由游走的花朵

感谢大家的关注