老涛资讯网
分享图片
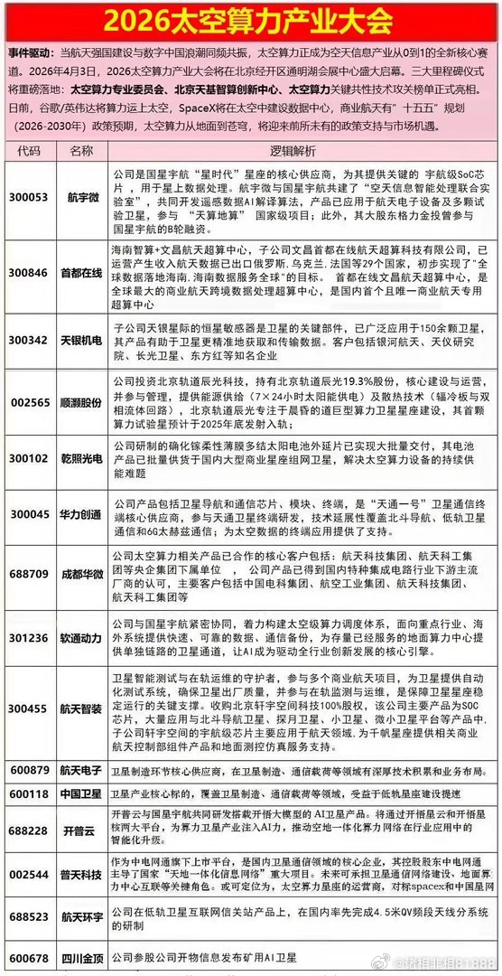
诸相聊商业
2026-03-30 15:14:28
分享图片
0
阅读:0
诸相聊商业
感谢大家的关注
作者最新文章
1
分享图片
2
分享图片
3
分享图片
4
分享图片
5
分享图片
6
📊 A 股储能产业链最全“护城河”名单(建议永久收藏)储能赛道的核心:成本占比
7
分享图片
8
【华尔街的“楚门世界”:用圆周率π算出崩盘时间,2026年已进入危险象限?】一篇
9
华尔街的“楚门的世界”:用圆周率 Π 算出的金融崩盘时间表(含当下周期推演)20
10
三七年你收费就好了……
热门分类
推荐
热榜
军事
NBA
体育
社会
明星八卦
娱乐
财经
科技
汽车
历史
国际
游戏
动漫
公益
搞笑
商业
互联网
数码
国际足球
房产
家居
时尚
科学探索
职场
育儿
股票
教育
影视
情感
热点
中国军情
武器
中国南海
中国足球
亚洲杯
科比
综合体育
CBA
投资
大咖秀
外汇
创业
风口
SUV
豪车
概念车
优惠
新能源
美国
欧洲
朝日韩
俄罗斯
孕期
街拍
婚姻
正能量
财经
TOP
1
事实证明!嫁人一定要嫁潜力股。
2
压力大的时候,想想中国最负的十个人:1.许家印(恒大集团):负债约2.0
3
全球主要产油国排名
4
业内是清楚,什么剧真赚钱啊
5
3月19日游资龙虎榜
6
3月3日,全天封板复盘。
7
美伊冲突概念个股清单
8
为何中国不能一下把美债全卖了?就这么说吧,中国今天敢全抛售,明天中美就有可能开战
9
不得不佩服,中国的战略眼光,真的太超前了。中东一乱,油价狂飙,全球都在慌,唯独
10
满仓的人恐怕今晚要睡不着了吧!很多朋友觉得昨晚全球资本市场跳水又慌了,不过现在
财经
最新文章
1
电动车要涨价涨幅200到300元香港万得通讯社报道,市场监管总局发布关于进一步
2
据说雅迪、九号、爱玛等等这些热门两轮电动车大牌,4月份起要统一涨价,涨幅大
3
明天A股怎么走?到底是涨是跌?我做了一个大胆的判断不得不说,最近A股市场,包括美
4
A股周末人气最高的票诞生了,是一只从没听过的票,突然冲上热股榜第一,到底发生了什
5
下周一,五粮液还守得住100元大关吗?五粮液的股价在最近三个月两次无限接近10
6
下周论市!周末是一根大阳线,看着强攻的欲望很强。其实是撤退,有计划的撤退。所以下
7
发生什么!外围消息还是来点快啊!现货黄金爆拉100美元,重回4500美元/盎司,
8
黄金收复4500美元【现货黄金日内涨超100美元】3月27日,现货黄金持续拉升
9
A股今天最强的票出来了,从开盘负7个点到尾盘10cm涨停,几乎是地天板走势了。抄
10
A股今天唯二的两只跌停股,碰上的散户只能说运气差了点。市场仍处于超跌反弹行情,红