老涛资讯网
2026年市直事业单位高层次人才博士不限
懂考博的小锦鲤
2026-03-26 23:03:12
博士不限 不设开考比例 购房补贴20w
0
阅读:13
猜你喜欢
美国大学生很困惑。
【1评论】【4点赞】
大学生
大学
就业
看七八言论
2026-03-22
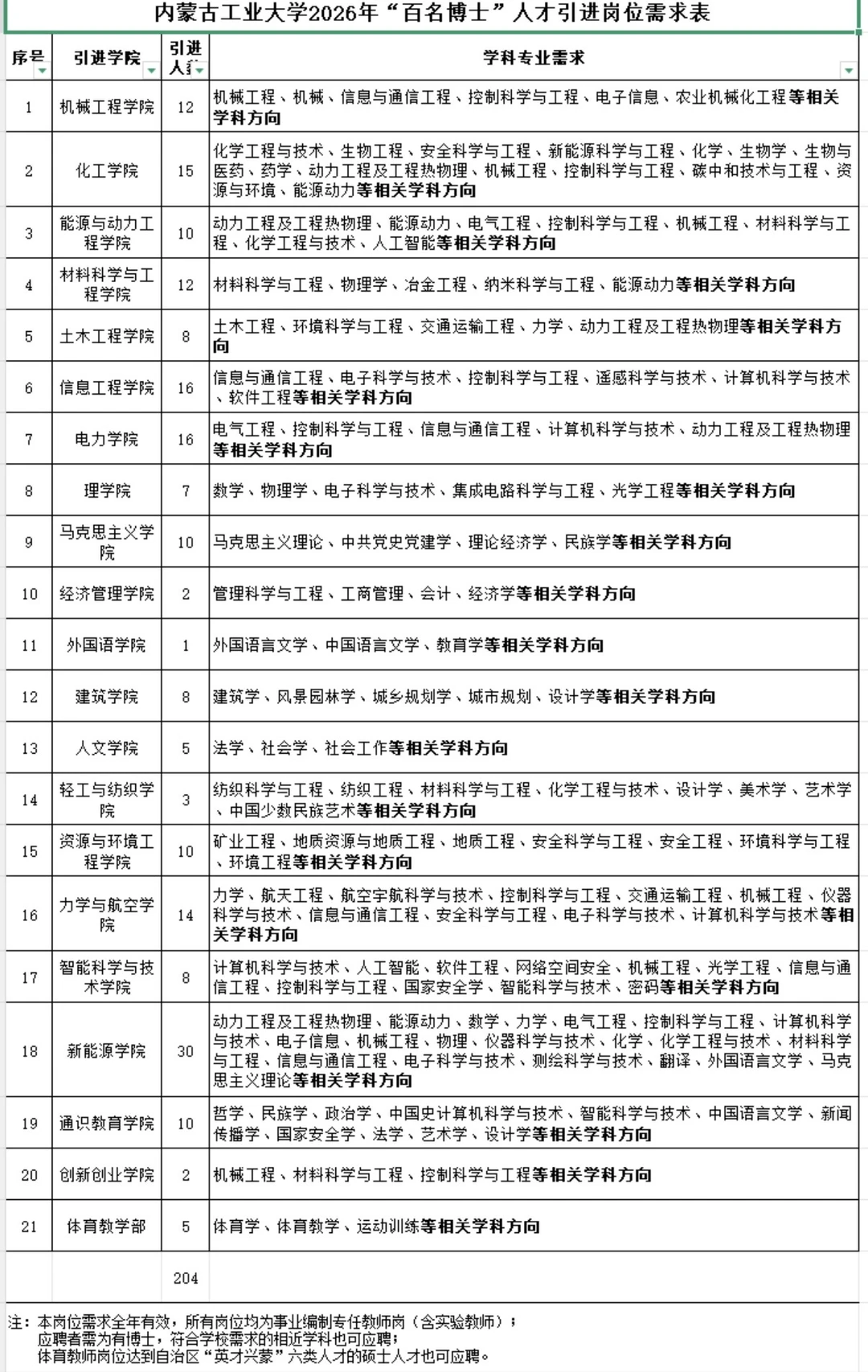
内蒙古工业大学招聘200名博士
招聘
内蒙古工业大学
就业
懂考博的小锦鲤
2026-03-27
大学生眼中的奢侈品
【1点赞】
大学生
大学
就业
搞笑国舅
2026-03-23
发现中国人不吃西方学术霸权那一套后,不到3天NeueIPS就光速道歉!事情的
【1评论】
小阿蔓的梦游记
2026-03-28
一生拖延的当代大学生🤣👌太有生活了
大学生
大学
就业
vsta
2026-03-24
普通家庭培养一个大学生四年的开销,不敢相信。
大学生
大学
就业
随笔视频
2026-03-27
大学生:我们只是清澈,但不愚蠢
【3点赞】
大学生
大学
就业
囤货种草Mark
2026-03-07
农村娃咋这么苦男孩今年29岁了,出生在农村,大学本科毕业,考上了体制内,可如
【3评论】【1点赞】
大学
就业
艳艳
2026-03-23
懂考博的小锦鲤
感谢大家的关注
作者最新文章
1
长安大学2026年博士研究生拟录取名单(第一
2
考博复试常见问题汇总-附答案!
3
考博复试常见问题
4
恭喜!211南京理工大学博士拟录取 背景:211
5
读研的你,一定要看清这4个真相
6
博士毕业才能说的大实话
7
高校官宣:博士扩招240%
8
事业编和备案制的区别
9
读博最重要的是什么?
10
上海体育大学博士拟录取名单2026
热门分类
推荐
热榜
军事
NBA
体育
社会
明星八卦
娱乐
财经
科技
汽车
历史
国际
游戏
动漫
公益
搞笑
商业
互联网
数码
国际足球
房产
家居
时尚
科学探索
职场
育儿
股票
教育
影视
情感
热点
中国军情
武器
中国南海
中国足球
亚洲杯
科比
综合体育
CBA
投资
大咖秀
外汇
创业
风口
SUV
豪车
概念车
优惠
新能源
美国
欧洲
朝日韩
俄罗斯
孕期
街拍
婚姻
正能量
教育
TOP
1
大学时期的迪丽热巴,这种在新疆不是很普通吗。
2
高考考多少分。才能和她一样
3
表妹当班主任后一年的变化表妹当班主任后一年的变化
4
网上的大学宿舍和真实的大学宿舍,真的有这么夸张吗
5
湖南这个28岁的中专女老师,姓徐。人长得挺周正,还是体制内的,原本前途一片大
6
为啥现在大学生都喜欢这样穿呀,有人清楚不?
7
我自始至终都知道,我老公包养了两个大学生[笑着哭]一个是女大学生研三每个月给
8
只有大学生才懂这个上铺的含金量
9
为什么英语老师都这么时尚??
10
41岁张雪峰猝然离世,背后的人生与担当值得细品张雪峰去世,给200名员工提前
教育
最新文章
1
#高三学生为备考请求拆除鸟巢##校长回应高三学生拆鸟巢请求#近日,深圳宝安中学(
2
深圳高三学子投诉校园鸟鸣噪音,要求拆除鸟巢。校长千字长文回应,做了一场关于生命教
3
扒了扒张雪峰的助理万霞,不扒不知道,一扒直接破防,真的万万没想到,她居然是最早跟
4
张雪峰郑州大学03级毕业照,穿格子衫、站姿随性的正是张雪峰。他玩世不恭的样子一眼
5
41岁的张雪峰走了,再看他年轻时的模样,才懂这些年他有多拼
6
张雪峰这个人,完全不经扒因为一扒你就会发现,你以为他只是亿万富翁,却没想到他
7
41岁张雪峰猝然离世,背后的人生与担当值得细品张雪峰去世,给200名员工提前
8
张雪峰的离世,估计这个家长是最后悔的!3月24日早晨的那场直播,在快结束的时候
9
张雪峰到底多有钱? 其实这个问题在他活着的时候,是个商业机密;在他突然倒
10
深挖张雪峰女儿张姩菡的成长细节,才懂他的教育观有多通透!11岁的张姩菡202