老涛资讯网

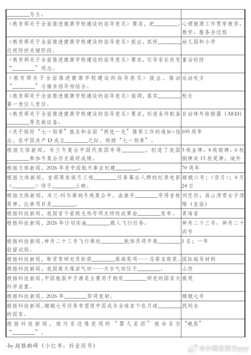
时政|2026.3月上鹤峰时政挖空

梦菡说小说 2026-03-26 09:28:46

时政|2026.3月上 鹤峰时政挖空

0 阅读:0

猜你喜欢

现在来看金小刀才是国民党最大的卧底以前网络上、电视上、传统纸媒上均把国民党的衰

现在来看金小刀才是国民党最大的卧底以前网络上、电视上、传统纸媒上均把国民党的衰

【1点赞】

国民党 金溥聪
启发 2026-03-26

徐欣莹稳了?新竹县长最新民调领先陈见贤10.3%国民党新竹县长党内初选,副县长

徐欣莹稳了?新竹县长最新民调领先陈见贤10.3%国民党新竹县长党内初选,副县长

【1评论】【1点赞】

国民党 新竹县 郑朝方
台海大师兄 2026-03-26

中国是动真格了,也是给台湾当局定了规矩:凡是民用货轮驶入台海区域非法运输武器等军

中国是动真格了,也是给台湾当局定了规矩:凡是民用货轮驶入台海区域非法运输武器等军

【1点赞】

台湾 海警船 福建 台湾时政
史学调查室 2026-03-26

军工反腐揪出大老虎,终于明白过去为何造不出优质飞机了,并非技术层面的问题!

军工反腐揪出大老虎,终于明白过去为何造不出优质飞机了,并非技术层面的问题!

【1点赞】

反腐倡廉 飞机
大宇通鉴 2026-03-26

台湾地区资深媒体人黄杨明假设了国民党最坏的结果,他说马英九基金会只要向检察机关提

台湾地区资深媒体人黄杨明假设了国民党最坏的结果,他说马英九基金会只要向检察机关提

【11评论】【3点赞】

马英九 国民党 黄杨 检察机关
两岸同心盼统一 2026-03-26

柯文哲被重判17年无论从哪个方面来说都是咎由自取,不值得同情。首先,从廉政方面,

柯文哲被重判17年无论从哪个方面来说都是咎由自取,不值得同情。首先,从廉政方面,

【1点赞】

柯文哲
过客 2026-03-26
梦菡说小说

梦菡说小说

感谢大家的关注

作者最新文章

1
时政蒙题技巧:有数字的不选
2
常识|鹤峰 马
3
常识|鹤峰 太平年 小课堂
4
辨析、案例分析
5
时政|鹤峰带做 【第一弹】
6
常识|鹤峰 带做【第一弹】
7
辨析|青春期学生自我意识的特点 辨析来自小🍠 最棒的小羊
8
时政|2026.3月上 鹤峰时政挖空
9
辨析题|跨学科融合是多余的,只要把知识将透就可以了。
10
活动设计|1.写到方法,对策的活动时,采用“金点子”征集会,鼓励学生提出创意解决

热门分类

推荐 热榜 军事 NBA 体育 社会 明星八卦 娱乐 财经 科技 汽车 历史 国际 游戏 动漫 公益 搞笑 商业 互联网 数码 国际足球 房产 家居 时尚 科学探索 职场 育儿 股票 教育 影视 情感 热点 中国军情 武器 中国南海 中国足球 亚洲杯 科比 综合体育 CBA 投资 大咖秀 外汇 创业 风口 SUV 豪车 概念车 优惠 新能源 美国 欧洲 朝日韩 俄罗斯 孕期 街拍 婚姻 正能量

© CopyRight 2010-2026 老涛资讯网(laotaotie.com)

粤ICP备2023027345号 邮箱:181046773#qq.com

声明:部分文章摘自互联网,如有侵权,麻烦告知删除。