☞领衔主演没有区别,不存在二番,成绩共享☞大男主和大女主的剧,只有一个领衔主演☞

寻桃娱乐酱 2026-03-13 15:08:34

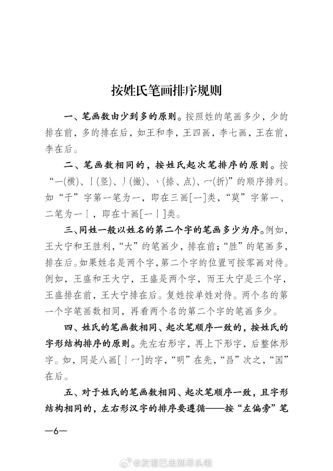
☞领衔主演没有区别,不存在二番,成绩共享☞大男主和大女主的剧,只有一个领衔主演☞按领衔主演、主演、配角区分,姓氏笔画定番位广电总局将公布演员番位规则演员将用姓氏笔画定番位 番位规则

0 阅读:1
寻桃娱乐酱

寻桃娱乐酱

感谢大家的关注