理想刚发了2025年财报,几个数字:营收1123亿元,净利润11亿元,现金储

寄柔说汽车啊 2026-03-12 18:17:35

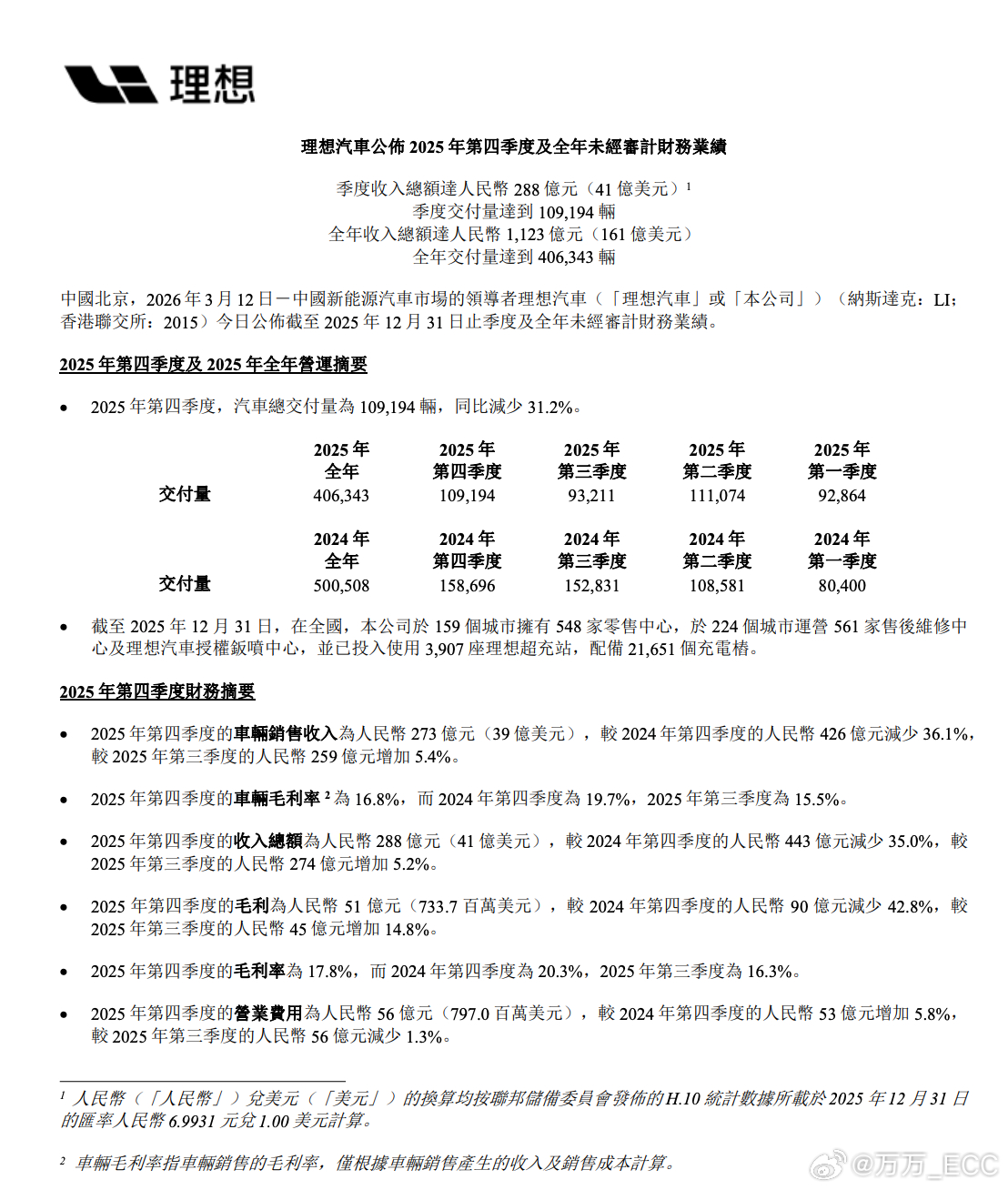
理想刚发了2025年财报,几个数字:营收 1123亿元,净利润 11亿元,现金储备 1012亿元。即使遇到MEGA的黑天鹅,也依然保持了全年净利润为正。

理想也依然保持目前国内唯一连续三年营收破千亿、连续三年盈利的新势力。

另外,研发投入 113亿元,创历史新高,其中 AI相关投入占一半。过去三年累计研发 330亿元,基本把芯片、模型、底盘这些核心技术都押上了。

接下来最关键的节点,是二季度的新一代理想L9。自研马赫100芯片、全线控底盘、800V主动悬架,这些三年投入的技术,都会第一次集中上车。

新一代 L9 会不会成为理想下一阶段的分水岭?

0 阅读:5
寄柔说汽车啊

寄柔说汽车啊

感谢大家的关注