#网红小猫宽宽离世宠物医院停业整顿#【深圳网红猫因医疗事故去世,院方:已停业整顿】#深圳网红猫宽宽因医疗事故离世##小猫宽宽去世#深圳网红小猫“宽宽”因医疗事故去世的消息,近日在互联网上引发关注。近日,涉事医院公开回应称,医院已全面停业整顿,涉事医生为院长,被撤职,将配合相关部门调查,后期承担相应责任。
麻醉过程中未监测生命体征 猫呼吸心跳骤停死亡
近日,网红小猫宽宽的主人“邓峰萌萌摔肿了”在社交网络发布视频称仅5月大的小猫宽宽已离世。他质疑,宽宽的离世是因为深圳一宠物医院诊疗操作不当,导致猫在麻醉过程中意外身亡。视频中,提到,宽宽因鼻泪管堵塞前往宠物医院接受冲洗治疗,原本仅需镇定处理,院方擅自更改方案实施全身麻醉,期间未进行血氧、呼吸等生命体征监测,导致猫在麻醉过程中出现呼吸、心跳骤停。
该博主提到,自己与医院多次协商,但沟通始终不顺利,无法就道歉赔偿达成一致。他提出,医院需完整复盘事故流程并公开正式道歉;二是医院彻底整改流程,避免同类事故再次发生;三是按照自留种猫价格索赔30万元。他同时表态,赔偿款会全部捐出成立法律援助基金,专门为因为麻醉事故死亡而维权无门的宠物主人提供法律援助。
院方回应:已停业整顿,院长撤职
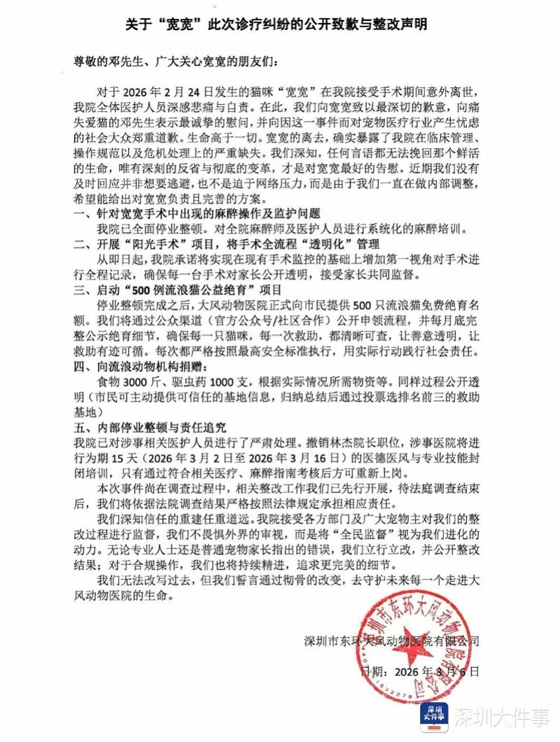
3月7日,针对“宽宽”的诊疗纠纷,涉事医院于网络平台发布了道歉与整改声明。其中提到,针对宽宽手术中出现的麻醉操作及监护问题,医院已全面停业整顿,对全院麻醉师及医护人员进行系统化麻醉培训。医院对涉事医护人员进行处理,撤销现任院长职位,涉事医院将进行为期15天的医德医风与专业技能封闭培训,院方将依据法院调查结果承担相应责任。
被撤职的院长也发布了相关声明称,与当事人有两年多长期合作,曾多次为他们家猫咪进行鼻泪管相关处置,沟通中有提及麻醉流程,此次事故是双方理解出现偏差,是医生沟通的失职。其提到,此次给猫使用的麻醉剂量不存在问题,但确实存在术中4分钟未给猫连接监护仪的失误。南都N视频记者 吴灵珊


