老涛资讯网
3、4月刚需买车!一定要大胆砍价~
书雪聊车世界
2026-03-06 23:02:21
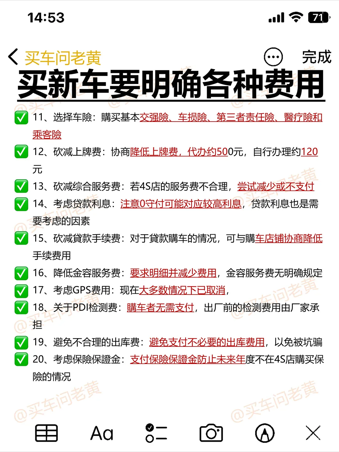
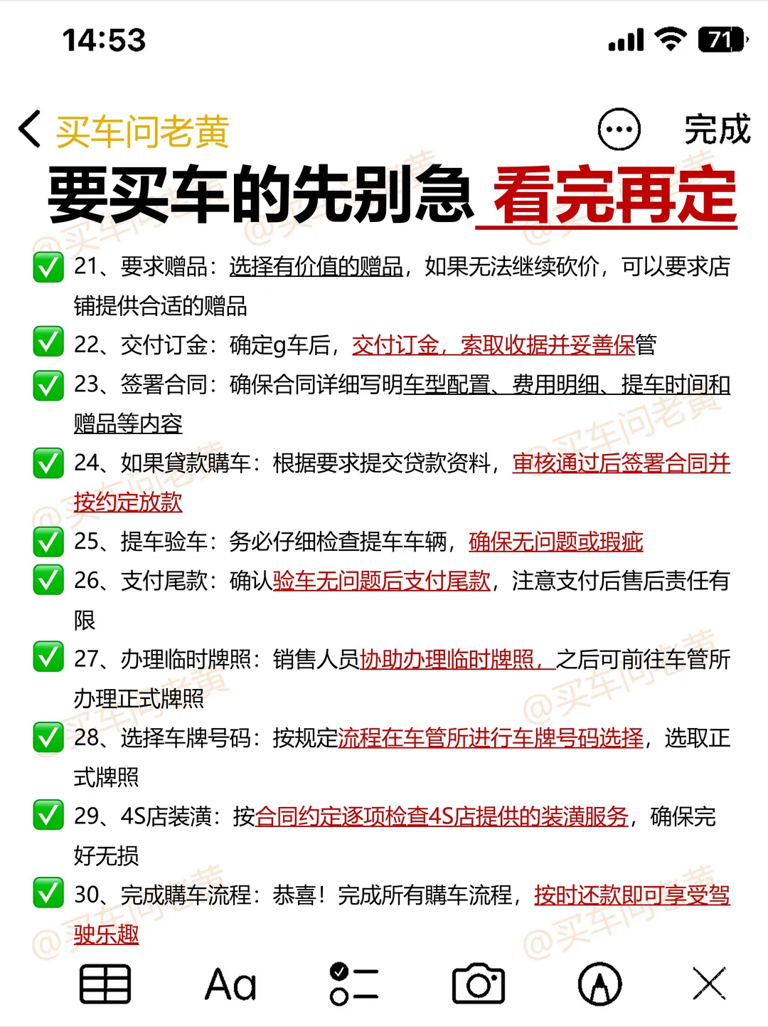
🔴宝子们,买车这事儿,不懂砍价真的会吃亏!隔壁店优惠力度大,这家店就不行吗? ✔️我已经研究这款车很久了,就差个合理价格就能入手。这车市场价高,但我觉得有降价空间。销售说有优惠,但我感觉还可以再
0
阅读:5
猜你喜欢
比亚迪的闪充技术大概率会被国家大面积推广,这个技术有个关键要求,就是每个闪充站都
【17评论】【5点赞】
比亚迪
电池
国产车
队长带你玩重庆
2026-03-10
法拉利就靠车尾那块小铁片,单圈硬生生快了0.25秒。对手们趴在地上研究半天,发现
【3评论】
法拉利
刘易斯·汉密尔顿
请叫我安大侠
2026-03-09
比亚迪格局太大了不忘老车主
比亚迪
国产车
金剪刀开箱
2026-03-09
一台不太懂事的小车
Turbo__Car
2026-03-09
3月10日消息,全新品牌领汇汽车发布e7预热视频,新车搭载比亚迪闪充技术,实
比亚迪
网约车
国产车
电鳗社-阿辉
2026-03-10
吉利银河M7定档3月13日亮相,上半年上市。纯电续航225km、综合1
吉利
国产车
植物园说车
2026-03-09
斯太尔竟然给重汽代工了。真是恍若隔世,30年前重汽还得学斯太尔的技术呢。斯
【1点赞】
大头山人
2026-03-10
王传福:余承东一行人到比亚迪来过好几次,沟通的非常真诚,非常实在。车圈格局彻
【144评论】【34点赞】
比亚迪
王传福
国产车
九离
2026-03-09
书雪聊车世界
感谢大家的关注
作者最新文章
1
性能平权还得看亚洲的高性能电动车
2
4、5月别乱买车!骂醒1个是1个!!
3
近期打算买车的看好时间!25号左右~
4
4、5月别买车!主打听劝~
5
假如你从4.15号开始准备买新车进来1个帮1个
6
4、5月买车不带脑子的3大表现~
7
4、5月贷款买车!千万别乱签合同~
8
4、5月别买车!你的顺序可能会搞反~
9
4、5月非刚需!别乱贷款买车啦~
10
听劝!25年别乱买车险!能救1个是1个~
热门分类
推荐
热榜
军事
NBA
体育
社会
明星八卦
娱乐
财经
科技
汽车
历史
国际
游戏
动漫
公益
搞笑
商业
互联网
数码
国际足球
房产
家居
时尚
科学探索
职场
育儿
股票
教育
影视
情感
热点
中国军情
武器
中国南海
中国足球
亚洲杯
科比
综合体育
CBA
投资
大咖秀
外汇
创业
风口
SUV
豪车
概念车
优惠
新能源
美国
欧洲
朝日韩
俄罗斯
孕期
街拍
婚姻
正能量
汽车
TOP
1
都啥和啥啊……
2
问一下,家里两台油车的话,这是不是个好组合?
3
总感觉哪里不对,1:1完美复刻
4
保时捷是不是被抄怕了,我这回弄个不好看的(至少我这么觉得)你们就别抄了
5
当现在所有的汽车设计都无法令人满意的时候,那就自己设计吧,借助AI工具,把以前自
6
这两辆车当年也算是卧龙凤雏,凑一起也好不容易
7
大众展台看的人不少。没上车体验,但是这第三排厚度……另外这是装载模式么,真尽力这
8
深蓝高管公开点出固态电池量产四大核心技术瓶颈。一是固态电解质与电极界面稳定性差
9
大唐EV预售价格25~32万,重点是配置拉满了杀疯了啊
10
神行者品牌的首款量产车来了,正式定名为FREELANDER神行者8整体设计高度
汽车
最新文章
1
开豪车的代价——我养一台老宝马的真实痛苦去年脑子一热,花了8万买了台2013年的
2
N6&N7骑士版有点帅啊,小Nismo的感觉来了运动元素很多~传承GT-R赛道基
3
兰博基尼CountachLPI800-4
4
红旗L5排量6.0限量版,25年12月上牌,行驶700公里,准新车
5
好家伙,极简又克制这已经和我印象里的比亚迪设计很不一样了汽车设计新车比亚迪
6
昨晚吉利星越Li-HEV和星瑞i-HEV正式上市了其中星越Li-HEV
7
来个高难度的考试——新一代A6L后排车门的下角,有一块独立的板件,猜猜这是干嘛的
8
事实证明,好的设计是经得住时间的考验的!别搞那么复杂稀奇古怪的设计,比什么都强汽
9
星瑞i-HEV智擎混动与星越Li-HEV智擎混动正式上市,有以下亮点:1、星
10
星越Li-HEV智擎混动限时权益起步价13.07万星瑞i-HEV智擎混动