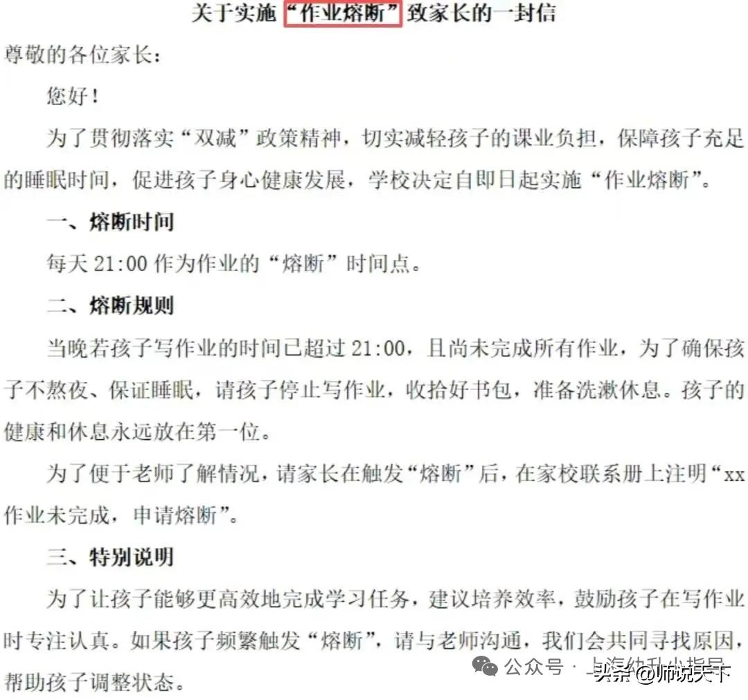
作为一名老师,看到上海这所学校推行“作业熔断”机制,我的第一反应是:终于有学校敢把“让孩子好好睡觉”这件事,从口号变成制度了。 在教育一线待久了,我们太清楚“晚上十点后还在赶作业”的孩子有多普遍。这不仅关乎睡眠时间,更关乎孩子的学习状态和身心健康。 对于这个政策,我有几点真实的思考,想和家长、同行们聊聊: 1. 这是一面镜子,照出的是作业的“效率问题” “熔断”机制(晚上9点停笔),本质上是对“低效重复”的一种叫停。 如果孩子经常触发熔断,其实是在给我们(老师和家长)发信号:要么是当天作业量确实超载了,要么是孩子的学习习惯或时间管理需要调整,又或者是知识点掌握不牢导致卡壳。 这比老师单纯地在群里说“请家长督促作业”要来得更真实。 2. 家长的“签字免责”环节,需要多一点真诚 通知里提到,熔断后家长需要注明“xx作业未完成,申请熔断”。 作为老师,我希望家长在写下这句话时,是坦然的,而不是焦虑的。不要让“申请熔断”变成一种负担,或者为了免责而签字。如果孩子确实认真但效率低,那就让他睡;如果是孩子磨蹭拖拉,那第二天我们正好可以聊聊如何改掉磨蹭。 3. 教育的底层逻辑,是尊重生命规律 我们总说“不能让孩子输在起跑线上”,但如果连最基本的睡眠都保证不了,孩子的“跑道”只会越跑越窄。 身体是1,成绩是后面的0。没有了1,再多的0都没有意义。把健康和休息放在第一位,这个价值观本身就值得肯定。 结语: 当然,单靠一个“熔断机制”并不能解决所有教育焦虑。 但我认为,这是一个好的开始。它提醒我们:在追求分数的路上,别忘了孩子是需要睡觉的人,他们不是刷题机器。 今晚9点,你的孩子熄灯了吗?

