接下来,字节还要发布两款模型doubaoseed2.0/seedream5.0、

玮磊惠卿评体育 2026-02-10 22:31:06

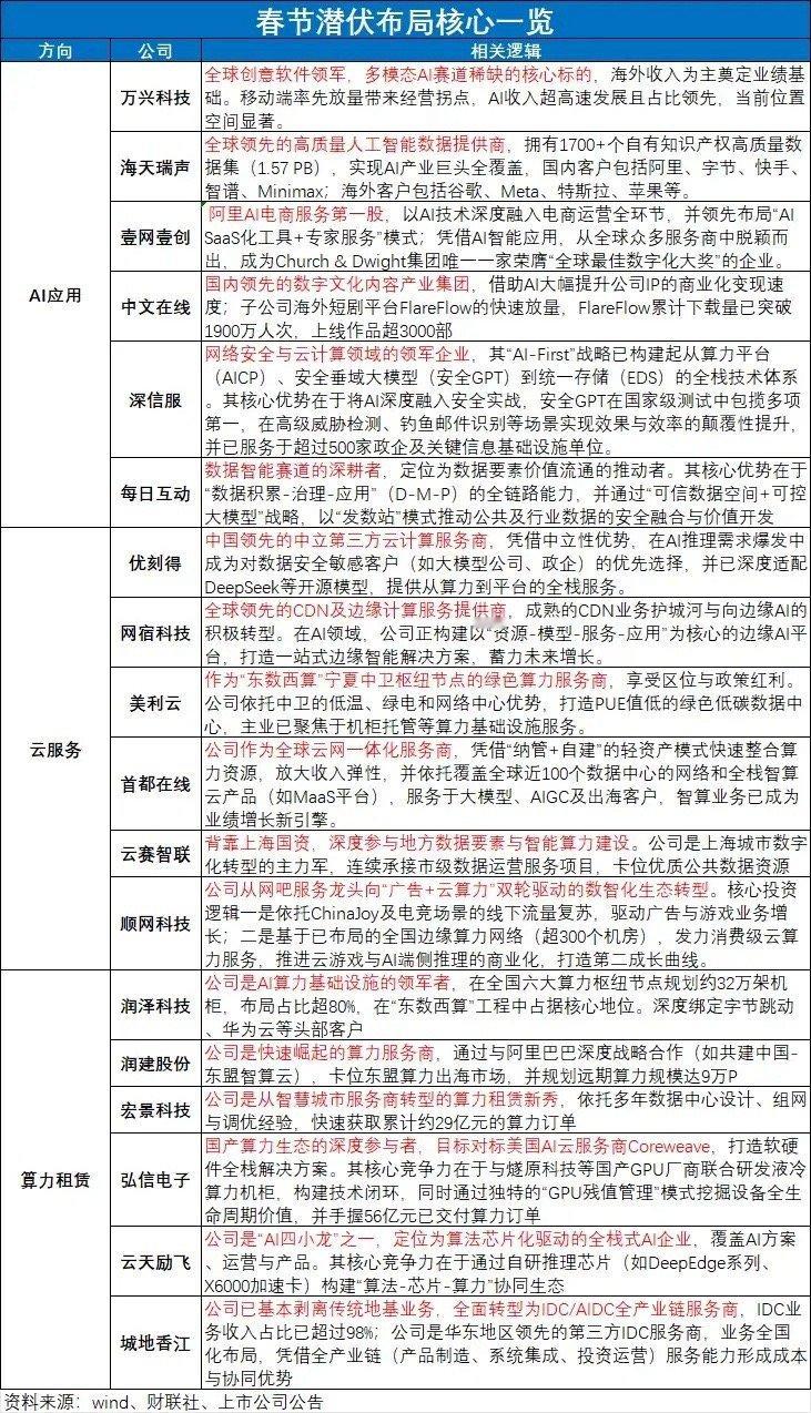
接下来,字节还要发布两款模型doubaoseed2.0/seedream5.0、阿里千问要发布qwen3.5,以及Deepseek V4.适合潜伏的概念股。

0 阅读:11

猜你喜欢

玮磊惠卿评体育

玮磊惠卿评体育

感谢大家的关注