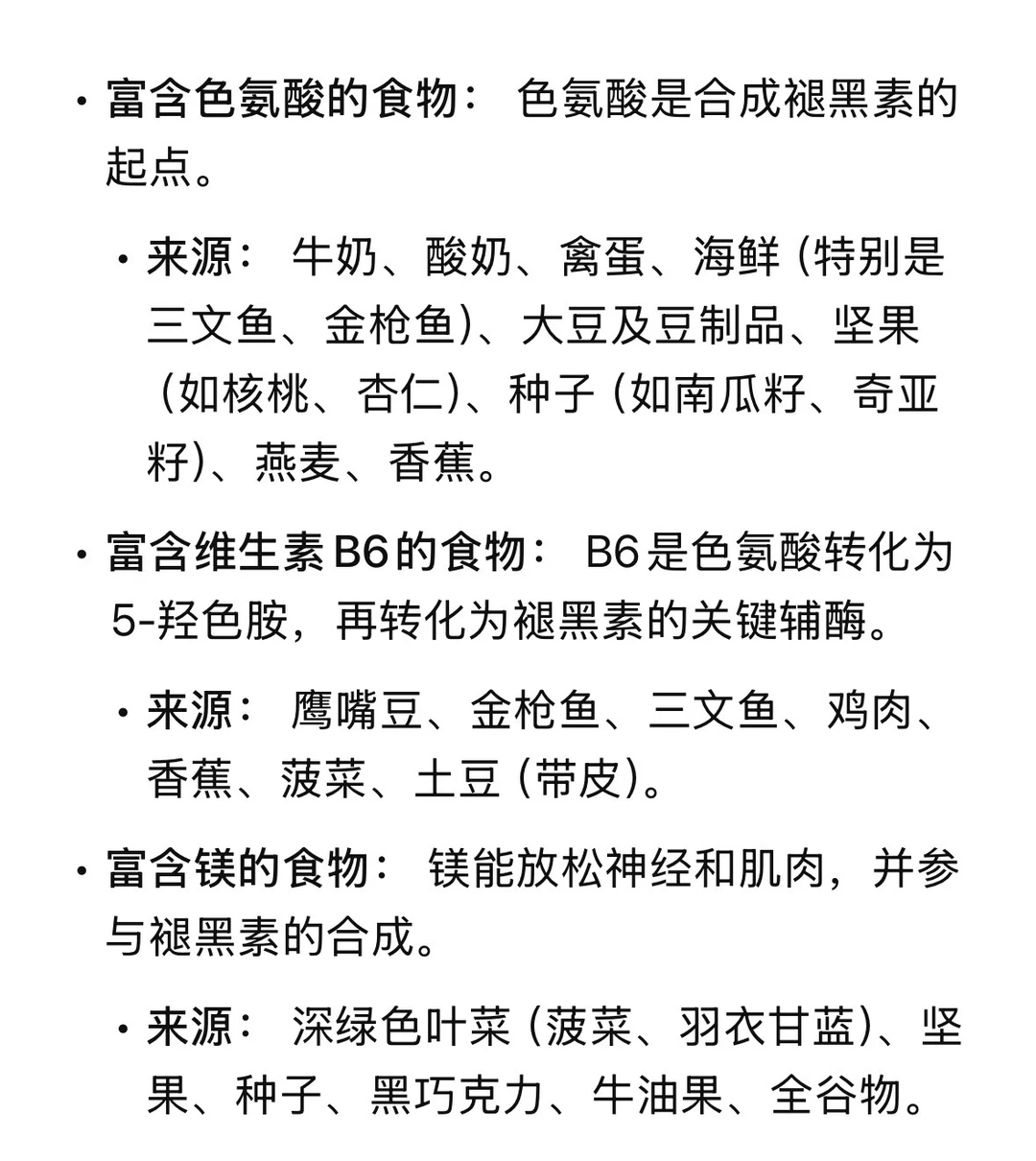
吃能帮助身体合成褪黑素的东西,不要吃外源性的。
我断断续续吃过好几年褪黑素,每次彻底断掉都要花很长时间。因为一不吃就睡不着,每次没吃晚上躺床上就怕睡不着,于是真的睡不着。
长期吃褪黑素会影响自身分泌褪黑素的能力,而且它并没有实质性改变你睡眠质量,只是让你快点入睡。半夜还是很容易醒,而且动不动就做噩梦。
我从去年下半年开始下决心把褪黑素断掉,跟睡眠困难斗争了很长时间,最后总算能自主入睡了[哭惹R]
后来发现一种更温和的改善睡眠的方式就是补镁。
镁是一种能舒缓神经的物质,它不是让你强制关机,而是帮助身体慢慢恢复昼夜节律。它能调节压力激素,并帮助身体分泌褪黑素,停药之后效果也不会立刻消失。
如果你是焦虑性失眠,一躺下总想着白天没做完的事无法放松,可以尝试一下补镁。

