老涛资讯网
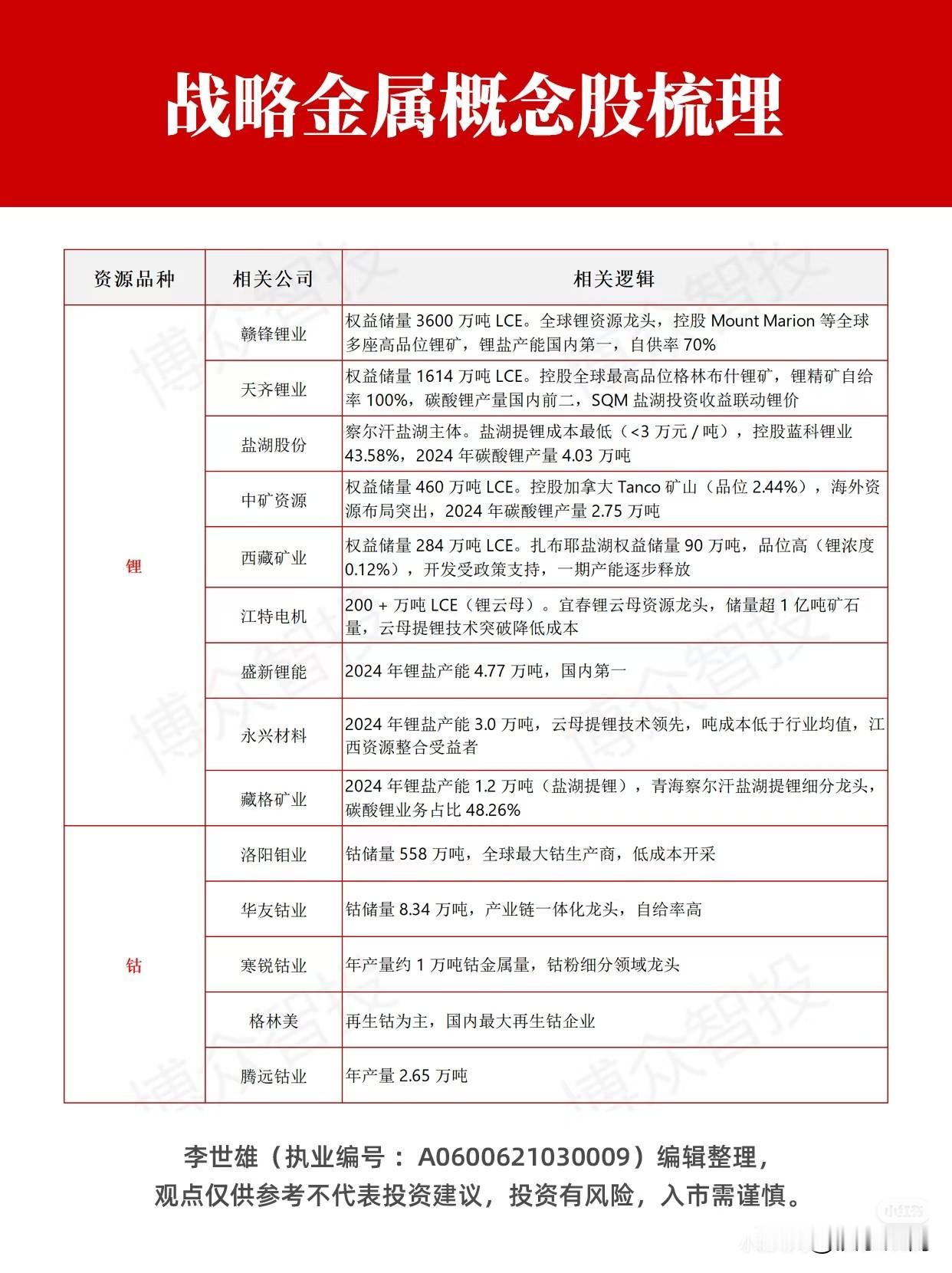
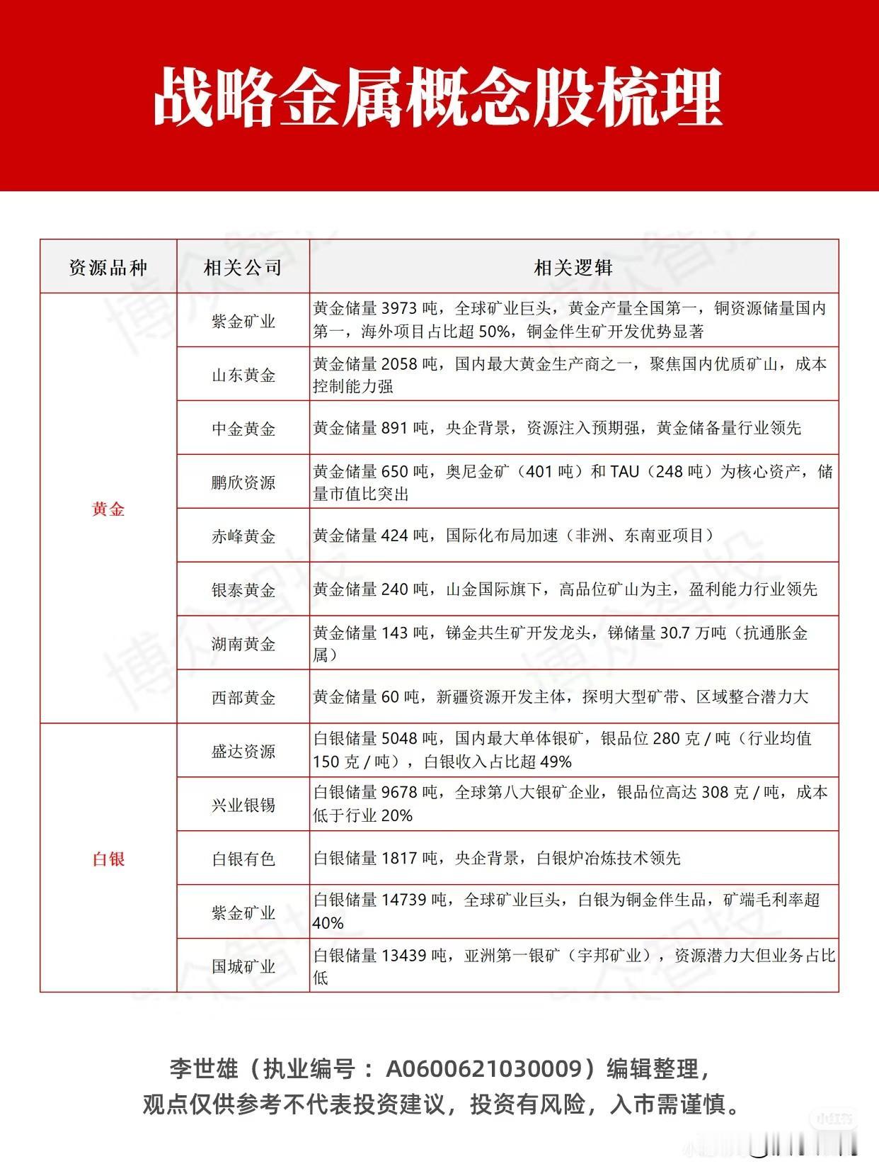
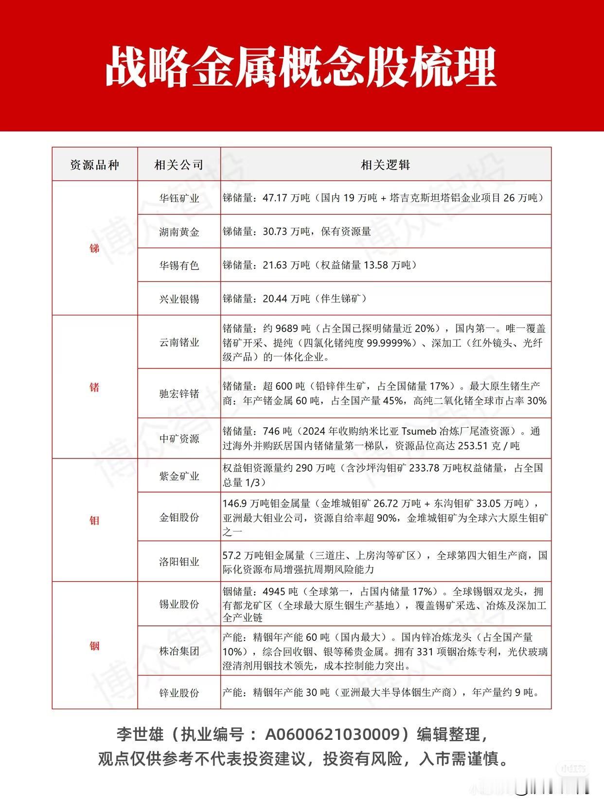
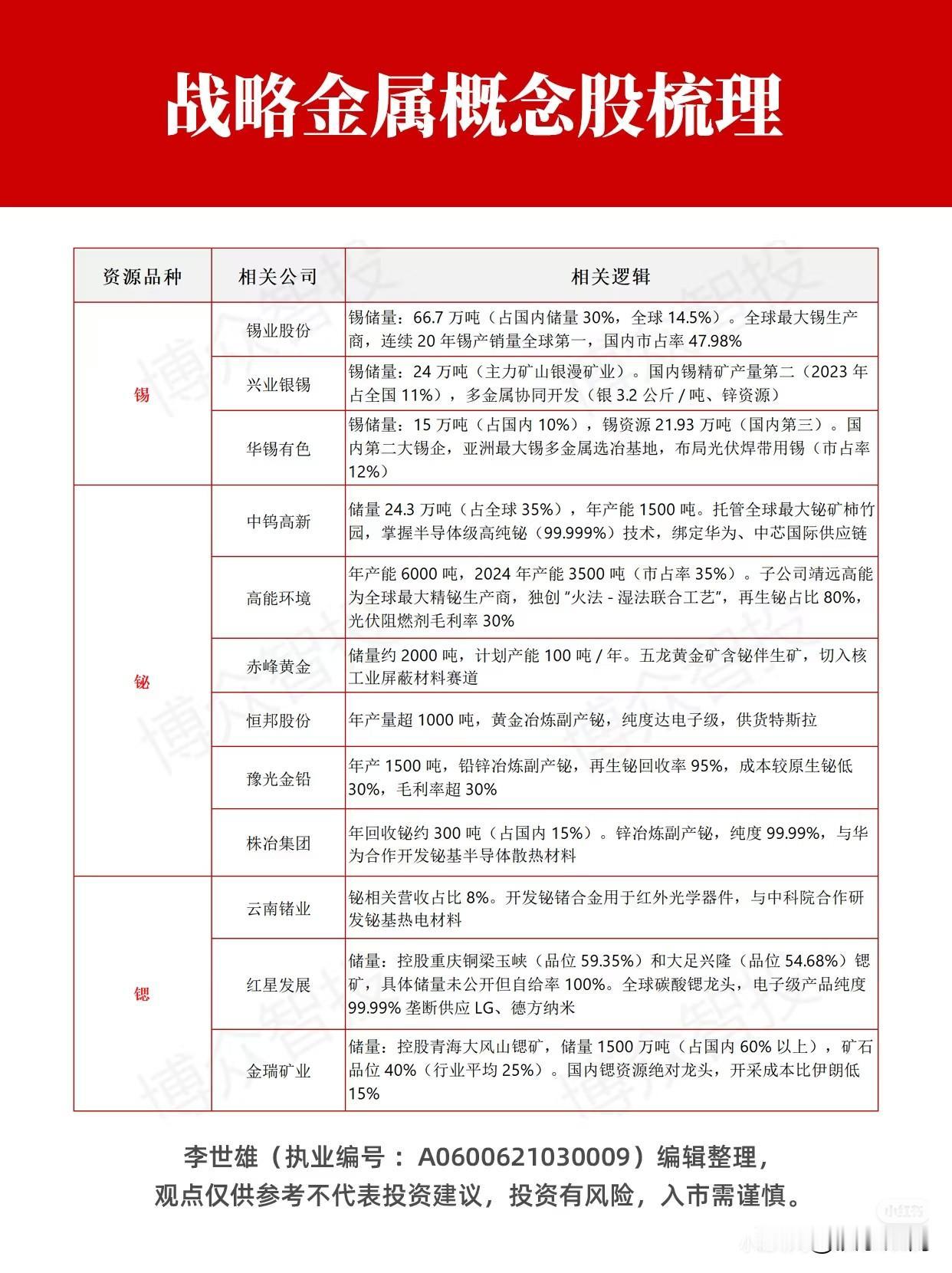
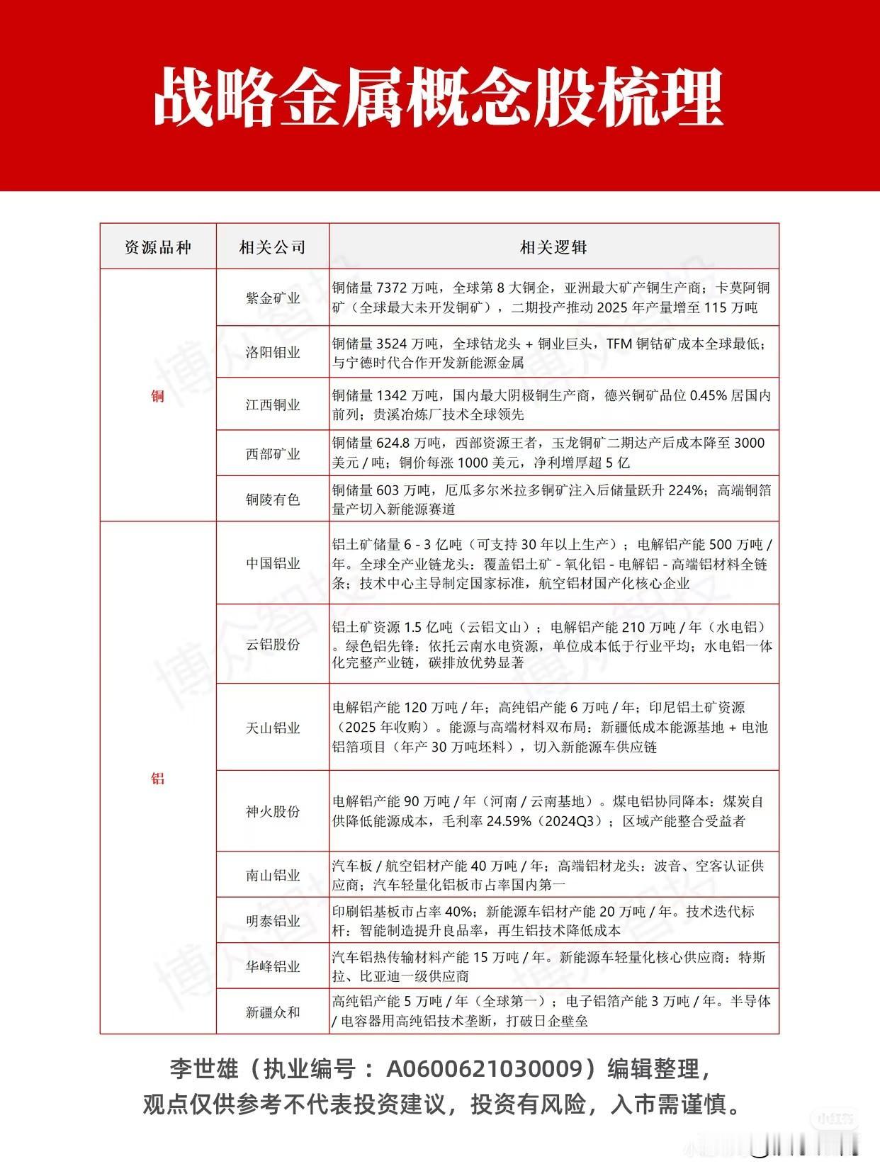
战略金属概念股梳理
汉水下江南
2026-01-25 21:57:51
战略金属概念股梳理
0
阅读:1
汉水下江南
感谢大家的关注
作者最新文章
1
紫金矿业还是很牛的
2
值得珍藏:科技龙头100强+6G+半导体+可控核聚变+消费电子+存储等
3
有色金属10家热门公司 有色金属产业链代表企业一览
4
影视概念+即梦Seedance+AI通用大模型+玻璃纤维布概念股+电池材料
5
牛股欣赏(光线传媒300251)
6
大宗商品涨价顺序 金先动,银跟上,铜确认,油引爆,农收尾!
7
最牛的黄金股-四川黄金(001337)
8
国际金价、银价创新高,相关概念股连续涨停
9
有色金属概念股梳理
10
战略金属概念股梳理
热门分类
推荐
热榜
军事
NBA
体育
社会
明星八卦
娱乐
财经
科技
汽车
历史
国际
游戏
动漫
公益
搞笑
商业
互联网
数码
国际足球
房产
家居
时尚
科学探索
职场
育儿
股票
教育
影视
情感
热点
中国军情
武器
中国南海
中国足球
亚洲杯
科比
综合体育
CBA
投资
大咖秀
外汇
创业
风口
SUV
豪车
概念车
优惠
新能源
美国
欧洲
朝日韩
俄罗斯
孕期
街拍
婚姻
正能量
财经
TOP
1
全球主要产油国排名
2
业内是清楚,什么剧真赚钱啊
3
3月3日,全天封板复盘。
4
美伊冲突概念个股清单
5
不得不佩服,中国的战略眼光,真的太超前了。中东一乱,油价狂飙,全球都在慌,唯独
6
为何中国不能一下把美债全卖了?就这么说吧,中国今天敢全抛售,明天中美就有可能开战
7
满仓的人恐怕今晚要睡不着了吧!很多朋友觉得昨晚全球资本市场跳水又慌了,不过现在
8
3月9日,全天封板复盘。
9
中美若再斗下去,结局就是彻底脱钩!中国已连续9个月抛售美债,持仓降至2008年
10
猜猜下一个被干掉的会是什么?高铁,干掉了普快;电商,干掉了商场;手机,
财经
最新文章
1
午评:A股早盘缩量微跌,沪指日线五连阴,接下来怎么走?听老手分析上午收盘了,三
2
昨天尾盘跳水时捡了点货,今早开盘就冲高,心里那叫一个美。结果贪念上来了,想着万一
3
心态崩了!账户5连跌,本月总共就红了3天,亏损已经达到了13.3%了!看着昨晚
4
3月17日,金价直接上演回马枪!昨天还是1111一克,刚刚一查直接冲到11
5
A股今天出现了小型股灾,就连一向很“牛”的沪指,也很难看。个股下跌家数4541只
6
A股,每一次调整都是给倒车接人的机会!机会永远都是跌出来的,从来没有涨出来的机会
7
爱把钱存银行的,这次真的要乐开花了!因为从4月1日起,不管你是存还是取,都不会
8
爱把钱存银行的,这次真的要乐开花了!因为从4月1日起,不管你是存还是取都不
9
A股今天最惨的票提前诞生了,退市风险警示加上立案调查,两个核弹级别的利空,落在同
10
瞅着今晚这金价,我简直要抓狂到睡不着觉!白天还稳稳的1116元一克呢,半