老涛资讯网
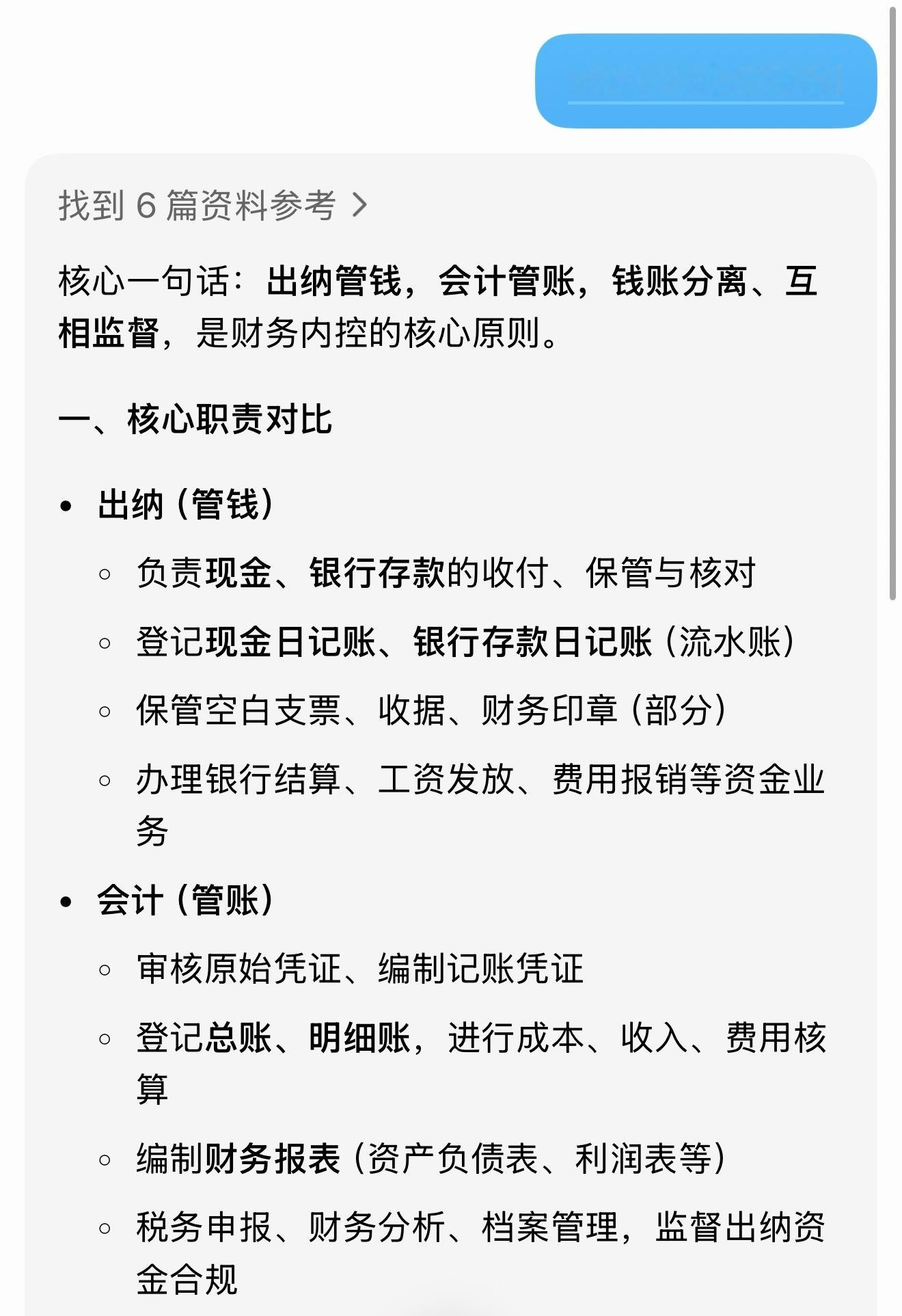
事业单位出纳6年贪4289万公款豆包给总结了一下出纳和会计的区别。
鄞钰评科技
2026-01-24 19:25:22
事业单位出纳6年贪4289万公款豆包给总结了一下出纳和会计的区别。
0
阅读:0
鄞钰评科技
感谢大家的关注
作者最新文章
1
兄弟们我们已经创造历史了但这段历史最后走到哪最后停在哪是由我们说了算啊上去就干他
2
事业单位出纳6年贪4289万公款豆包给总结了一下出纳和会计的区别。
3
美国网友被白宫气笑了事实证明:白宫是个草台班子…
4
iPhone Air官方价格暴跌2000元256g的参加活动,但并不是每个地区都
5
彩票一等奖1亿元封顶最多中过50,还看错期数了!
6
猝死工程师月收入7000元左右基本工资大约3000元,其余是补贴和绩效等,每月收
7
白宫晒特朗普格陵兰牵企鹅照翻车格陵兰岛和美国本就没关系,就像这张图一样胡搞!
8
理想汽车辟谣批量闭店最近网络上出现关于理想汽车批量闭店、裁员的舆情,均为不实信息
9
金饰克价涨到1551元去年金价800的时候我找了一下我那丢失的一克黄金,昨天15
10
不建议个人用SIM卡提炼黄金大海捞针似的提炼方式,他从哪找到的这么多sim卡!工
热门分类
推荐
热榜
军事
NBA
体育
社会
明星八卦
娱乐
财经
科技
汽车
历史
国际
游戏
动漫
公益
搞笑
商业
互联网
数码
国际足球
房产
家居
时尚
科学探索
职场
育儿
股票
教育
影视
情感
热点
中国军情
武器
中国南海
中国足球
亚洲杯
科比
综合体育
CBA
投资
大咖秀
外汇
创业
风口
SUV
豪车
概念车
优惠
新能源
美国
欧洲
朝日韩
俄罗斯
孕期
街拍
婚姻
正能量
科技
TOP
1
苹果公司近日为其员工送上了一份特殊的“生日礼物”,以此纪念品牌创立50周年。据悉
2
尚界Z7预售价22.98万起,Z7T预售价23.98万起,CLTC续航至高9
3
追觅手机研发首期投入100亿追觅手机开始计划投资100亿,目标到2027年手机团
4
一图看懂OPPOFindX9sPro、OPPOFindX9Ultr
5
成本压力下,各家都在温和调整3月16日0点,OPPO商城正式开启调价:•一加1
6
苹果变形脸表情火了这个表情看上去不太聪明啊有一股子不聪明又透露着好奇和天真无邪的
7
给国内的ai排排座次,感觉有的高了,有的低了,有的太高了,有的太低了。
8
小米澎湃OS3“死亡笔记”更新了,小米官网产品安全中心更新部分终止维护(EOL
9
荣耀600Pro曝光:双2亿主摄+9000mAh电池,这配置绝了最近在网上看
10
【OpenAI完成其史上最大融资:OpenAI融资1220亿美元,估值达8520
科技
最新文章
1
马斯克版微信有意思了,XChat还配备了多种高级隐私工具,包括防截图、阅后即焚、
2
荣耀MagicOS四月更新公布,YOYO建议新增违章提醒,还上线了春日系列
3
荣耀Magic8系列销量破百万了,可喜可贺!作为机主我必须说:这手机真的被严重
4
一不小心,荣耀Magic8已经成了“中端机”今年的新手机都在涨价想必大家看到
5
华为AI眼镜也来了!采用辨识度相对较高的半框设计,颜值还行,不知道还有没有别的款
6
#马斯克多次称赞微信便捷性#【#马斯克推出西方微信官宣上线#】美国当地时间4月
7
#马斯克多次称赞微信便捷性#【#马斯克推出西方微信官宣上线#】美国当地时间4月
8
马斯克版微信将上线不用想了,国内是不会允许使用的。当然大殖子肯定会喜欢,在他们眼
9
四月换机锁定🔒新手机外观真对味~四月换机计划终于有了方向!等了大半年的OP
10
突然!罗永浩向120W充电器商标开炮!因杨笠事件遭致口碑崩塌的罗永浩,最近频频开