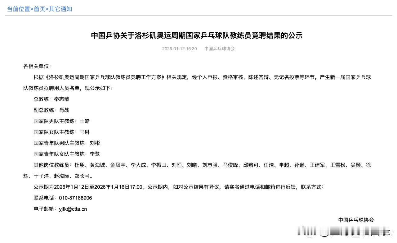
多哈冠军赛刚刚结束, 乒协就公布了教练组名单, 这可真是及时雨, 网友们注意力一下子换了方向。 总教练秦志戬, 男队总教练王皓, 女队总教练马琳。 只是之前的混双教练肖战, 这次成为副总教练。 加入了几个新的面孔, 值得注意的是于子洋、黄海城回来了。 于子洋在魏桥打乒超, 黄海城之前带过孙颖莎。 邱贻可、李大成、任浩、刘志强、 孙逊、刘恒等均在列, 其实没有什么大变化。 可惜的是我们已经知道了, 陈振江教练已经退休, 现在作为朱雨玲的教练。 这位和蔼可亲的教练, 那会要是返聘回来多好呀。 每个球员的教练名单还没有公示, 只希望给他们每个人, 都有配备适合自己的教练, 让我们的国乒队员更上一层楼。 (图片源自于网络)

有一阵子
陈教练单教一个聪明的朱雨玲,薪水翻倍,不比在国乒受累到处奔波强啊?
跑赢大盘的散户
旧瓶装旧酒
用户10xxx77
23年教练组名单 ∥中国乒协公示新教练组名单  环球网 2023-01-04 18:51环球网官方账号 关注 听文章:让阅读更简单 本文转自【中国新闻网】; 中新社北京1月4日电 中国乒乓球协会(以下简称中国乒协)1月4日在官网上公示了国家乒乓球队教练员竞聘结果,国家青年队男女队主教练、国家青年队教练员以及国家队教练员名单在列。 公告显示,国家青年队男队主教练为刘彬,国家青年队女队主教练为饶静文,杜朋、李鹭、李振山、聂维、任浩、申超、杨宇标、赵畅为国家青年队教练员,陈振江、崔庆磊、李大成、刘恒、刘志强、马俊峰、邱贻可、孙逊、徐辉、钟金勇为国家队教练员。 在2022年12月举行的国家乒乓球队教练员竞聘与交流活动后,中国乒协已对国家乒乓球队教练员部分岗位人选进行了公示,李隼担任总教练,男队主教练为王皓,女队主教练为马琳,混双组长为肖战。 中国乒协今年1月4日在公告中同时表示,根据国家乒乓球队教练员竞聘工作方案和竞聘办法,国家乒乓球队新一届总教练、男队主教练、女队主教练和混双组长名单经公示并报国家体育总局备案已确定。(完)