终于赶在女神节前完成了这个面粉比较,附加上了3月4日20点开始的秒杀价,方便姐妹们比较价格囤货哦!我不是做广告的,面粉都自己买的, 烘焙人都有囤货习惯。一个小窍门,多买或凑单还会更便宜的。
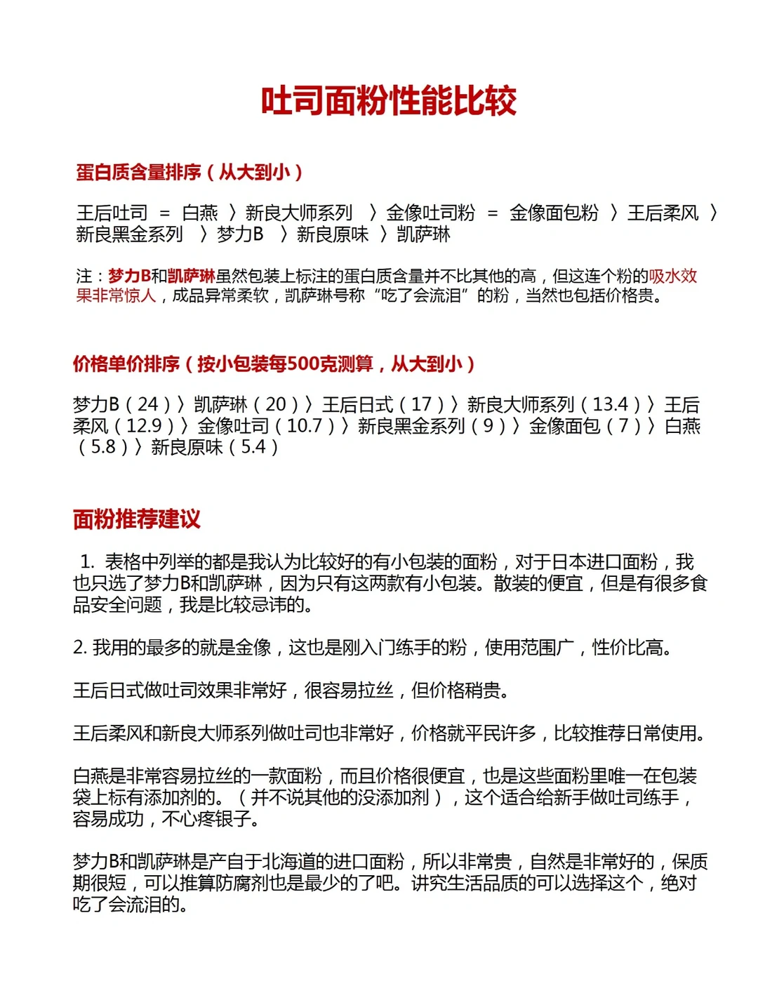
最近,不少粉丝问为啥我的面包机做出来的不拉丝,这有很多原因,但面包机做,首当其冲的就是面粉。要拉丝,一定要选择蛋白质含量更高的吐司粉,至于有哪些面粉,有啥区别,如何选,我都整理在附图里了,都是我一字一字打上去的干货,也是我个人的使用习惯,供大家参考。
[庆祝R][庆祝R][庆祝R][庆祝R][庆祝R][庆祝R][庆祝R][庆祝R][庆祝R][庆祝R][庆祝R][庆祝R][庆祝R][庆祝R][庆祝R][庆祝R][庆祝R][庆祝R][庆祝R][庆祝R][庆祝R]
后续,这篇笔记推出一年以后,我给各位姐妹争取到了购买新良大师系列面粉的优惠,详见我主页中置顶的新良面粉笔记,有购买链接 ,看一下表格中的三八节价格,就知道现在有多合算,限时活动,不要错过!
[庆祝R][庆祝R][庆祝R][庆祝R][庆祝R][庆祝R][庆祝R][庆祝R][庆祝R][庆祝R][庆祝R][庆祝R][庆祝R][庆祝R][庆祝R][庆祝R][庆祝R][庆祝R][庆祝R][庆祝R][庆祝R]



