老涛资讯网
2025内娱生抖数据汇总
笑嘻嘻说娱
2026-01-05 23:11:13
2025内娱生抖数据汇总
0
阅读:6
猜你喜欢
当红顶流肖战,居然没被骂“妈宝”?这在内娱简直是奇迹。大家都在立孝子人设,他
肖战
刘铮
大气暖娱
2026-01-06
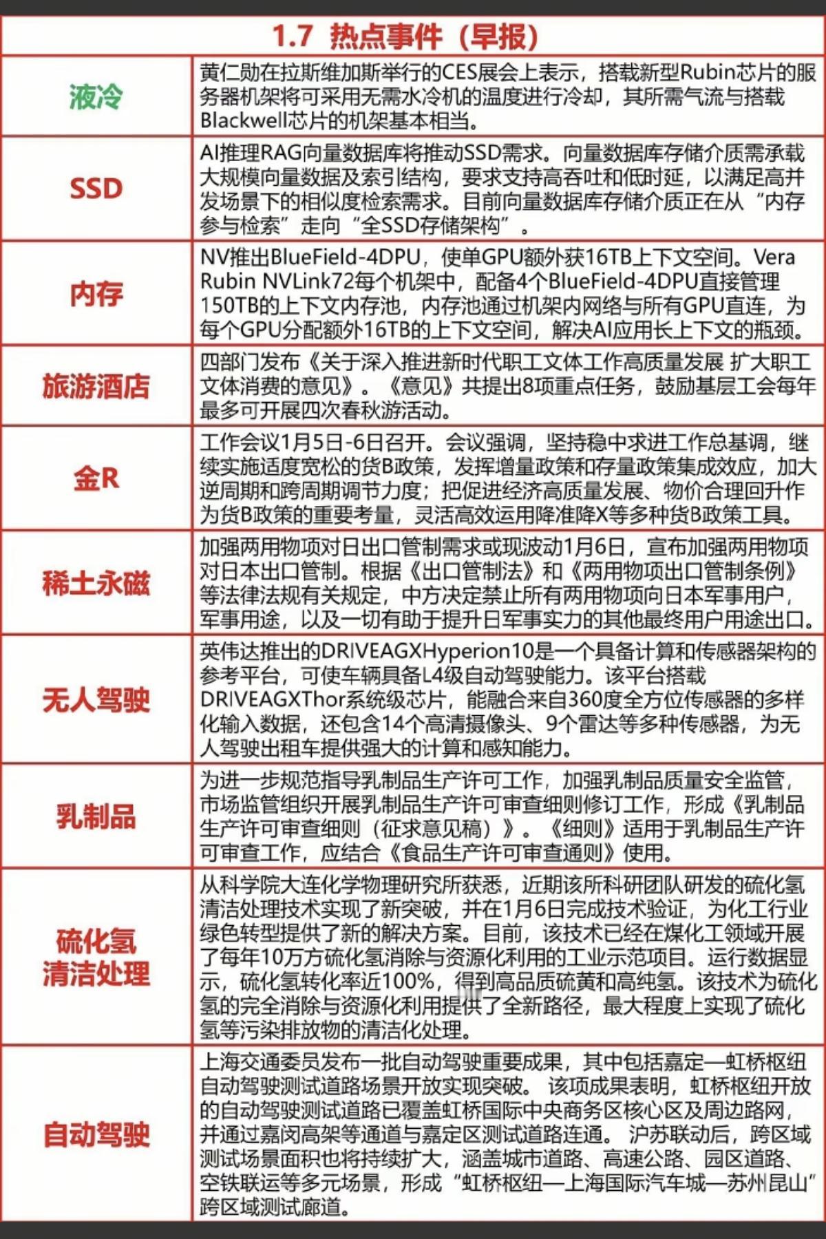
1.7周三重要财经信息汇总!1.SSD,内存2.旅游酒店3.稀土永
稀土
ssd
拉斯维加斯
稀土永磁
金鸡牛鸣!
2026-01-07
肖战是是全开麦真唱,而且只有他和主持人的话筒是随身携带的的,而且是开麦的,说明肖
肖战
小飞侠
派大星吹泡泡鸭
2026-01-03
肖战抖音大名话题播放量破2300亿国民巨星啊
肖战
抖音
武媚娘来了
2026-01-06
漂亮孩子站中间!肖战和舞团的合影来了其中还有一个在表演结束时和战战击掌的幸运儿
肖战
nili火火
2026-01-02
这个尚公主抖音运营依旧如此活人
【1点赞】
抖音
孟子义
武汉蒋菲
2026-01-05
笑嘻嘻说娱
感谢大家的关注
作者最新文章
1
Metal中文版携手田栩宁通过韩红基金会捐赠人民币50万元,支援香港大埔火灾救援
2
陈伟霆和众英皇艺人为支持受灾居民的过渡安置及社区重建工作,共捐款超过港币2000
3
陈星旭、卢昱晓《轧戏》招商,12月播出
4
敖瑞鹏新剧开机两天已经请客两次了,有给粉丝的还有剧组的,这才开拍多久啊天天请
5
张艺兴委托染色体集团,捐赠人民币100万元,用于支援香港大埔火灾相关救援与受灾同
6
银鞍照白马,飒沓如流星 最好的红衣战神任如意两周年快乐一念关山开播两周年
7
周姓女艺人 和童瑶合作过这是谁
8
邓为官方认证战报,代言上海钻石交易所天然钻石曝光量114.7亿,首周销售额3.6
9
虞书欣《双轨》被央妈列入重点版权保护作品名单
10
《两京十五日》官博给成毅道歉了
热门分类
推荐
热榜
军事
NBA
体育
社会
明星八卦
娱乐
财经
科技
汽车
历史
国际
游戏
动漫
公益
搞笑
商业
互联网
数码
国际足球
房产
家居
时尚
科学探索
职场
育儿
股票
教育
影视
情感
热点
中国军情
武器
中国南海
中国足球
亚洲杯
科比
综合体育
CBA
投资
大咖秀
外汇
创业
风口
SUV
豪车
概念车
优惠
新能源
美国
欧洲
朝日韩
俄罗斯
孕期
街拍
婚姻
正能量
娱乐
TOP
1
秦岚这一幕演的很真实啊,坐在椅子上很困的时候,大部分人都会做这样的动作吧
2
何穗当年这一场真是绝了!
3
女明星们“陪酒”吃饭都要素颜的吗
4
奚梦瑶照片一般但是真人巨美
5
现实里刘强东老婆长这样
6
据说,这是鹿晗被星探发现之前的状态。如果我是星探,我也找他
7
张柏芝那么漂亮那么真诚岁月不败美人,美人美在皮媚在骨,港风一绝啊。张柏芝
8
麻辣音乐老师张靓颖,这身材也太婀娜了吧!
9
萧敬腾很有分寸感,贾静雯闺女梧桐妹这一脸叛逆的模样
10
17岁的刘诗诗,真的有人从小美到大。
娱乐
最新文章
1
原来这才是,佟丽娅的真实身材!
2
梁静茹最新演唱会造型你看了吗?网友直呼不敢认!就1月3号在厦门,她一登台我都
3
偶遇一线大明星黄圣依,旁边是她的老公吗?
4
2025年男艺人抖指/薯指/微指/百指四维度总排名前五名:肖战、刘宇宁、张凌赫、
5
原来这才是,佟丽娅的真实身材!
6
王玉雯,这身打扮太抢眼了吧
7
40岁朱珠被偶遇,五五分身材,还有小肚子,瞬间不身材焦虑了
8
刘亦菲喝醉酒微醺的状态被拍到,脸上已经泛起了红晕,被拍到后眼神微怒
9
17岁的刘诗诗,真的有人从小美到大。
10
千万别被一个人的表象给骗了!就拿王思聪来说,外界都以为他是个只会玩乐、不学无术的