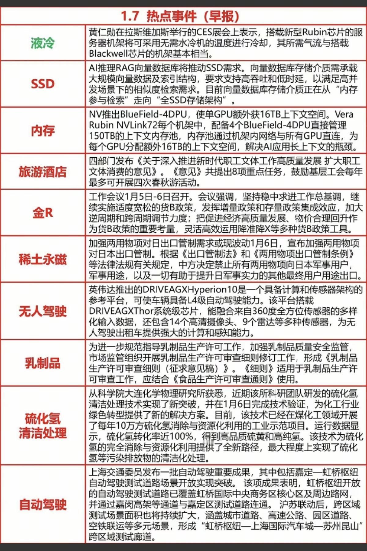
1.7周三 重要财经信息汇总! 1.SSD,内存 2.旅游酒店 3.稀土永磁 4.无人驾驶 5.乳业
猜你喜欢
【1点赞】
【76评论】【19点赞】
【13点赞】
【5评论】【1点赞】
【2评论】【1点赞】
金鸡牛鸣笙
感谢大家的关注
作者最新文章
热门分类
财经TOP
财经最新文章