老涛资讯网
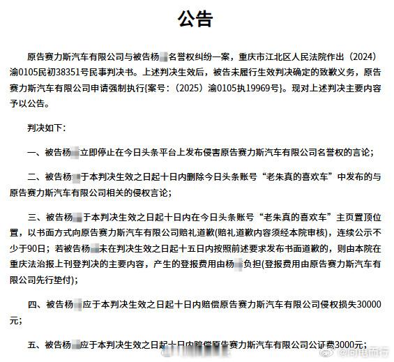
黑都黑了,3万元拿不出来吗?
韩暹笑聊汽车啊
2026-01-05 00:07:33
黑都黑了,3万元拿不出来吗?
0
阅读:0
猜你喜欢
你骂人客服了你肯定要承受代价的,进局子还委屈起来了
客服
赛力斯
我是回望风逝
2026-01-04
“只要帮她还清,立马就能领证”🤔🤔
【12评论】【4点赞】
白夜菌Dream
2025-12-31
两位警官,一位姓张,一位姓杨吗?[doge][doge][doge]
彼得堡的肥天鹅
2026-01-01
别克至境系列第三台车来了,中大型SUV!看轮廓图走的是典型的「美式都会风SUV」
中大型suv
别克
电动星球-毓肥
2026-01-01
笑死了,一名赛力斯员工在同事圈中发牢骚说,公司要求研发人员每天早晨都要提前二十分
【174评论】【53点赞】
赛力斯
华为
供应链管理
华为鸿蒙系统
淘气蓝猫
2026-01-03
3000万欧元怎么花?柏林商业银行金库被掏了个洞。隔壁车库墙厚1.2米,被
金库
柏林
银行
案件通报
独白A
2026-01-04
韩暹笑聊汽车啊
感谢大家的关注
作者最新文章
1
北汽与地平线成立合资智驾公司,由北汽研究总院和智驾方案提供商地平线共同出资设立,
2
这个时候就知道“界样的生活” 让厂商有多羡慕了
3
这两个哥们是真想开上“鼎桥S800”啊,祝福他们
4
尚界H5也混上编制了
5
Mate80系列146万,这个成绩怎么样
6
此书可有破解之道?
7
赛力斯新能源汽车12月销量60,981辆,同比增长63.40%,首次突破6万辆大
8
你当他们真敢起义吗? 再说了这不就是正常的合作吗,你们捞不着吃饭还不允许别人吃吗
9
乐了
10
应该是某些极端头子破防了 ,玩命夸了这么久还拿不到商单
热门分类
推荐
热榜
军事
NBA
体育
社会
明星八卦
娱乐
财经
科技
汽车
历史
国际
游戏
动漫
公益
搞笑
商业
互联网
数码
国际足球
房产
家居
时尚
科学探索
职场
育儿
股票
教育
影视
情感
热点
中国军情
武器
中国南海
中国足球
亚洲杯
科比
综合体育
CBA
投资
大咖秀
外汇
创业
风口
SUV
豪车
概念车
优惠
新能源
美国
欧洲
朝日韩
俄罗斯
孕期
街拍
婚姻
正能量
汽车
TOP
1
余承东官宣尚界首款轿跑明年上市鸿蒙智行年度直播带来了尚界的重要动态,不仅官宣
2
奔驰S也是好起来了,用上魔门塔Momenta了梅赛德斯-奔驰(Mercedes-
3
雷军时隔四天,继续直播!就在刚才,雷军在社交网络上表示,今天晚上8:00他要
4
2026款小鹏P7+将在全球36国同步发布,今日早盘一度上涨7%新款小鹏P7+即
5
奇瑞2025年全年销量2806393辆大家的头牌车型还是以SUV为主
6
有传言说:“比亚迪将推出飞行汽车”,很多朋友发来信息问询,在此统一回复:此消息为
7
这车。。停出了猥琐的感觉
8
2026款奥迪A6和即将上市的全新奥迪A6,哪款更好看?
9
丰田11月销量出炉,全球微降,但中国市场跌麻了![吃瓜]11月全球销量9
10
改的这么夸张,这是疼车嘛!
汽车
最新文章
1
雷军时隔四天,继续直播!就在刚才,雷军在社交网络上表示,今天晚上8:00他要
2
雷军在今天官宣新一代小米SU7将在4月份上市,今天早上10点就可以进行小定了!
3
新一代小米SU7预计4月上市小米宣布新一代SU7预计今年4月份上市。小米SU7是
4
新一代小米SU7续航这么猛的吗?PRO版902公里续航!新一代小米SU7,预计
5
新一代小米SU7亮相,这消息太让人兴奋了!1月7日小米官宣,预计2026年4月上
6
2026年全尺寸SUV市场迎来爆发式增长,成为高端家庭出行的核心选择。无论是多孩
7
新款MG7价格出来了,11.69w-15.49w,兄弟们觉得这价格给力不葱爆新车
8
《红色星际》的消息,华为智驾在日系合资品牌中取得了突破。东风本田、广汽丰田、丰田
9
广汽要和华为发大招?没想到2026年余承东的第一站居然是广汽集团,去体验了搭载华
10
“自主四强”年初“吹过的牛”,就比亚迪和吉利做到了!2025年车市自主品牌“四