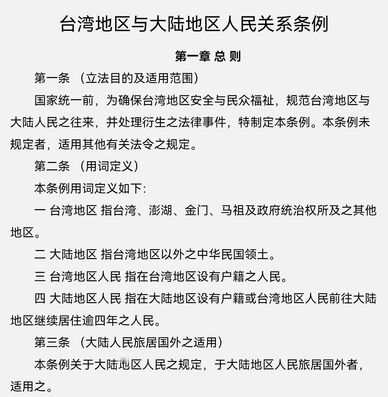
台独分子要修改法律了! 据台媒报道,民进党籍立委林宜瑾纠集20余名同党立委,抛出修订《台湾地区与大陆地区人民关系条例》的提案,目的就是要彻底割裂两岸关系。 这份提案的核心篡改内容有三:一是将条例中原有的“台湾地区与大陆地区”表述,直接替换为“台湾与中华人民共和国”,刻意制造两岸是“两个国家”的假象;二是全面删除条文里“国家统一前”的关键限定,彻底抛弃两岸终将统一的法理前提;三是清除所有“地区”相关表述,什么“台湾地区”、“大陆地区”这类表述全部要改掉,抹杀台湾作为中国一部分的法律定位。 这是民进党当局近年来“渐进式台独”操作的延续。他们不敢明目张胆宣布“台独”,转而从法律条文上动手脚,企图通过修改规则,一步步固化“台独”认知,误导台湾民众。 目前,该提案因遭到岛内理性力量和舆论的强烈反对,尚未进入实质性审议阶段,但民进党“以武谋独”“以法谋独”的险恶用心,看来是非常顽固的,我们不能再对其抱有任何期望。


老纳不信佛
一切都是在争制理权。大陆就应该对外否认台湾的航空航海管制权。比如否认台湾海巡署的海上执法权,任何进出台湾的船只需向大陆报备,不报备按走私处、通敌处理。把这两项权利否决了,以后再一步步登岛拿下其他执法权。
用户10xxx31
快点解放台湾,收复失地
£蓝色晓佳※
打吧
sun漂游者 tim
没机会修改了马上就要解放了