老涛资讯网
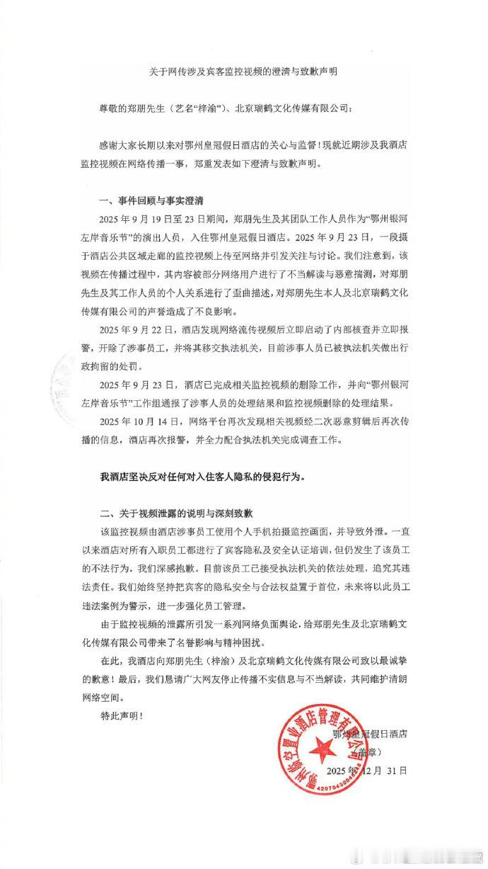
泄露梓渝监控酒店员工被行拘泄露梓渝监控酒店发布致歉声明,称当时泄露监控的员工已
春文说娱乐
2025-12-31 21:36:00
泄露梓渝监控酒店员工被行拘 泄露梓渝监控酒店发布致歉声明,称当时泄露监控的员工已被行政拘留处罚,酒店已删除监控视频。
0
阅读:1
春文说娱乐
感谢大家的关注
作者最新文章
1
沙溢晒一家四口跨年夜合照安吉小鱼儿都比胡可高了 2026年第一颗糖来自!晒出一家
2
锤娜丽莎恭喜李川求婚 后二人发博晒出对视合照,一定要一直幸福下去
3
还以为丁禹兮办了个海选 跨年最燃线下现场被小丁承包!四城联动排长队就为一张全息合
4
泄露梓渝监控酒店员工被行拘 泄露梓渝监控酒店发布致歉声明,称当时泄露监控的员工已
5
章子怡学着与未尽的遗憾和解章子怡的年末感言说出了谁的心声 章子怡的年末感言也太戳
6
王心凌的年末碎片除了甜就是美王心凌和浪姐团重聚 王心凌的2025年末碎片也太有氛
7
杨紫2025年从古代到现代到民国杨紫今年又在剧组跨年了 回顾的 2025 年,无
8
张钧甯1天发完2025年库存张钧甯到底有几个好宝贝 谁和一样,因为库存太多导致文
9
李现重回有风小院李现替谢之遥回有风小院了 2025年末等到了《去有风的地方》最好
10
魏大勋9宫格3张插兜3张摸领子央视跨年晚会 魏大勋央视跨年九宫格物料氛围感拉满,
热门分类
推荐
热榜
军事
NBA
体育
社会
明星八卦
娱乐
财经
科技
汽车
历史
国际
游戏
动漫
公益
搞笑
商业
互联网
数码
国际足球
房产
家居
时尚
科学探索
职场
育儿
股票
教育
影视
情感
热点
中国军情
武器
中国南海
中国足球
亚洲杯
科比
综合体育
CBA
投资
大咖秀
外汇
创业
风口
SUV
豪车
概念车
优惠
新能源
美国
欧洲
朝日韩
俄罗斯
孕期
街拍
婚姻
正能量
娱乐
TOP
1
左小青当年参加综艺看上去很放的开,这身材绝了
2
王祖贤悼念张国荣的细节让人感到泪目。每一年的4月1号,都会有很多明星艺人,甚至
3
成龙和金喜善拍神话的时候。没看出来金喜善哪漂亮。
4
成龙和邱淑贞的裤子是穿错了吗
5
陈赫估计很后悔吧?许婧现在吃的可真好,状态都回春了。
6
吴宣仪这大长腿逆天了,又细又直惊艳全场!
7
我的妈呀。。。别拍膝盖。。。真的暴露了秦岚真实年龄啦……
8
原来明星拍戏是这样拍的,怪不得看着王子文这么高
9
没想到他们居然是夫妻俩,现在才知道,白看了十几年电视
10
刘涛年轻的时候真的是很水灵了
娱乐
最新文章
1
杨幂大幂幂这才真实啊,不像某人,从来不垫
2
万万没有想到,女神的老公居然是一个老外,白瞎我看了十几年电视,现在才知道!
3
蒋勤勤的时光只映衬在身材上。
4
黄晓明回头看到她,不后悔,我是真的不信。
5
北京国际电影节这波造型太绝!🔥一袭墨绿丝绒长裙亮相,将奢华与性感完美融合。修
6
秦岚~你的脚怎么啦,鞋快扣烂了
7
周冬雨30岁过后身体才开始发育,现了越来越有女人味了。
8
鹿晗怎么比女明星还瘦了?都快瘦成一道闪电了
9
突然有点理解张若昀了,为啥找了名气不如自己的唐艺昕结婚,现在才发现,
10
51岁还这么年轻,不愧是当初女顶流看上的男人