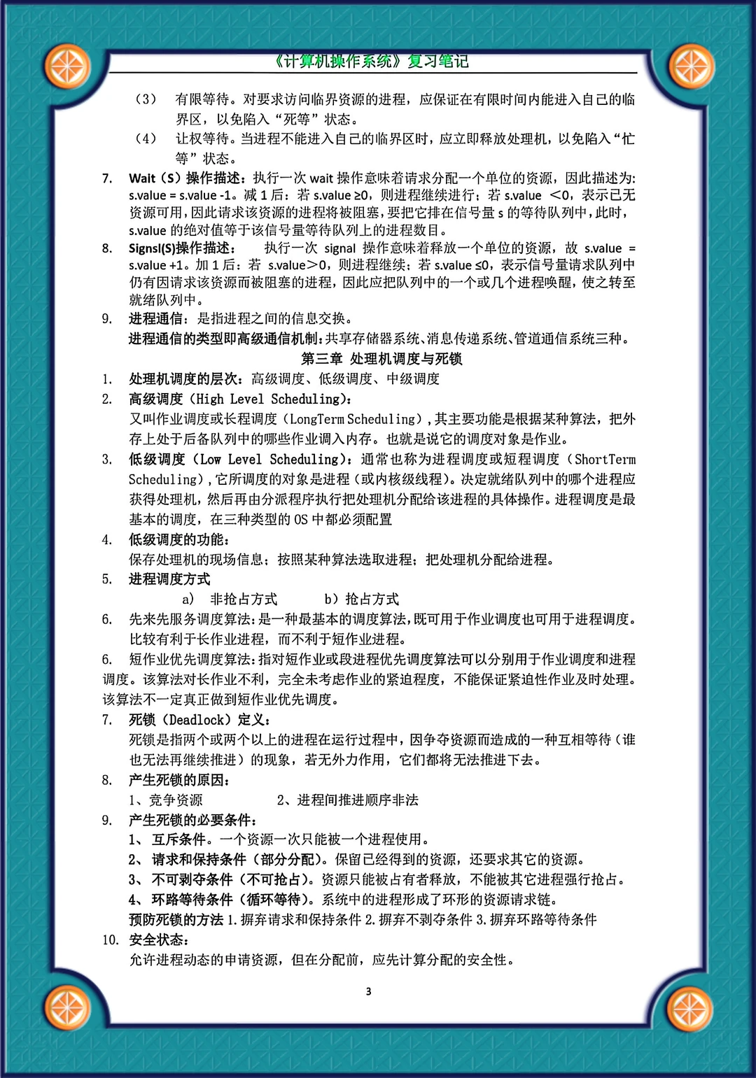
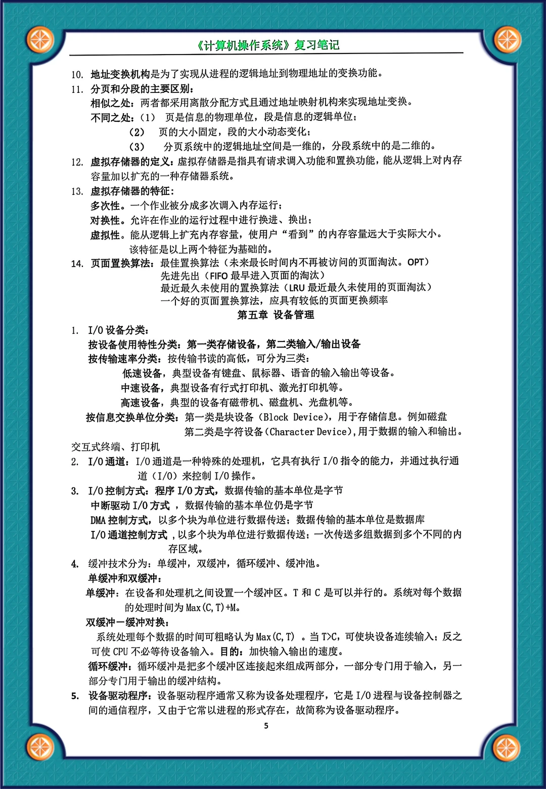
老涛资讯网
计算机操作系统期末考点笔记整理完成!
六讲同学评生活
2025-12-19 00:13:39
计算机软考 计算机科学与技术 计算机操作计算机操作系统笔记 计算机操作系统学习 计算机操作系统期末 计算机操作系统知识点 计算机操作系统复习题 计算机操作系统怎么学 计算机操作系统期末快速复习
0
阅读:0
六讲同学评生活
感谢大家的关注
作者最新文章
1
计算机操作系统期末考点笔记整理完成!
2
期末试题计算机网络题库🔥
3
《体育概论》期末复习🔥
4
人体运动学重点整理🔥🔥🔥
5
医学影像学 临床医学 医学检验职称考试 医学检验 医考 医考执业医师助...
6
医学影像学 医考 西医综合 医学生笔记 执业医师技能考试 医学检验职称...
7
听说瑞嘶拜的作文很准!
8
职业卫生与职业医学🔥重点笔记🔥
9
医学影像检查技术
10
《医学统计学》重点笔记整理🔥
热门分类
推荐
热榜
军事
NBA
体育
社会
明星八卦
娱乐
财经
科技
汽车
历史
国际
游戏
动漫
公益
搞笑
商业
互联网
数码
国际足球
房产
家居
时尚
科学探索
职场
育儿
股票
教育
影视
情感
热点
中国军情
武器
中国南海
中国足球
亚洲杯
科比
综合体育
CBA
投资
大咖秀
外汇
创业
风口
SUV
豪车
概念车
优惠
新能源
美国
欧洲
朝日韩
俄罗斯
孕期
街拍
婚姻
正能量