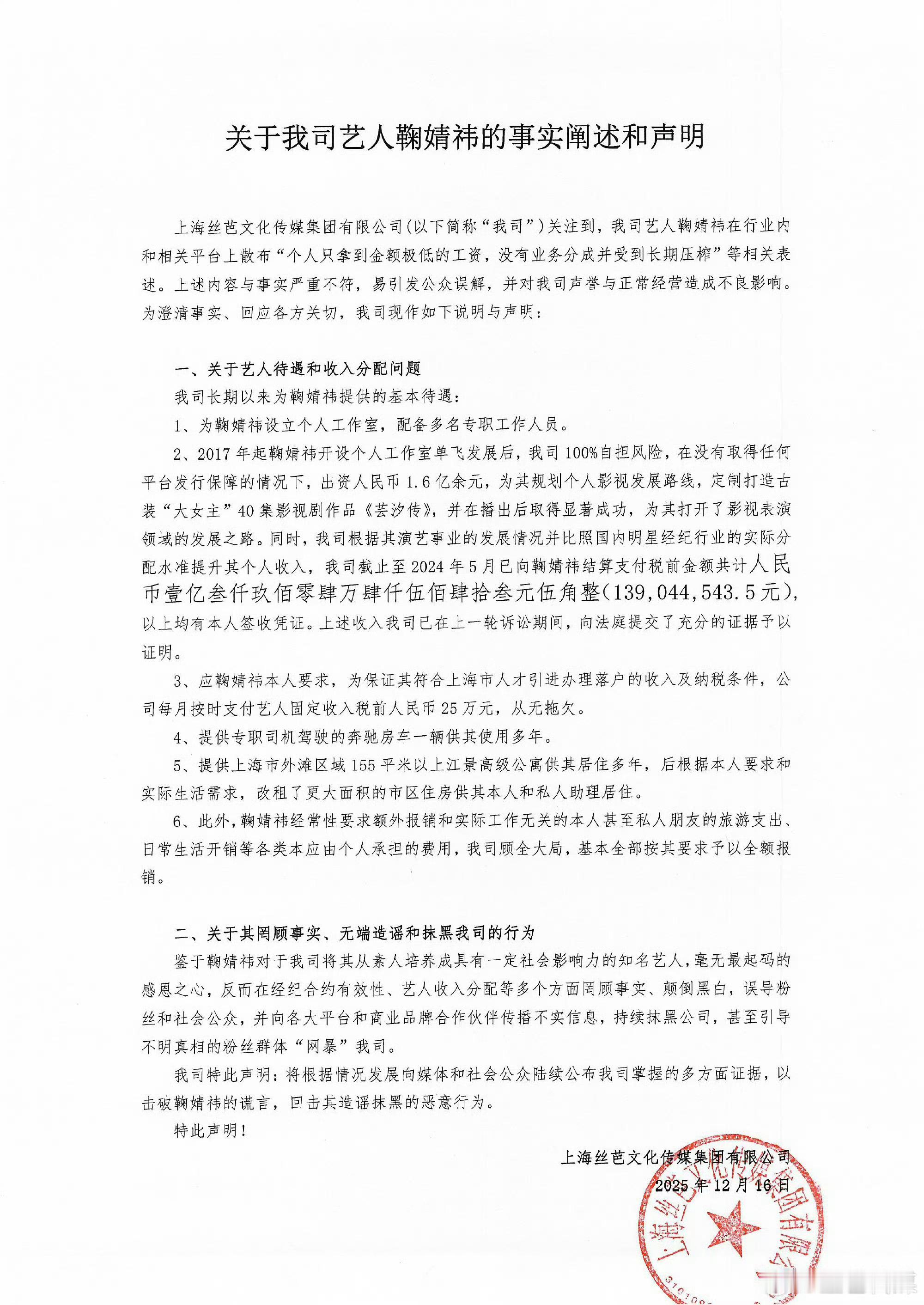
丝芭晒笔迹鉴定报告丝芭否认伪造鞠婧祎签名 发声明否认伪造鞠婧祎签名,称据多次鉴定结论可以确定,鞠婧祎方近日就笔迹鉴定所陈述内容与目前为止的有关文书完全不符,纯属歪曲事实恶意误导公众。我司会依法向相关部门完整提交上述鉴定报告文件。




丝芭晒笔迹鉴定报告丝芭否认伪造鞠婧祎签名 发声明否认伪造鞠婧祎签名,称据多次鉴定结论可以确定,鞠婧祎方近日就笔迹鉴定所陈述内容与目前为止的有关文书完全不符,纯属歪曲事实恶意误导公众。我司会依法向相关部门完整提交上述鉴定报告文件。




作者最新文章
热门分类
娱乐TOP
娱乐最新文章