✅️买车这事儿,听起来风光,实则步步惊心。一不小心,就可能掉进销售设好的“坑”里,多花冤枉钱,还可能提到问题车。别担心,今天咱们就来聊聊购车时那些不得不防的痛点,教你几招,安心提车!
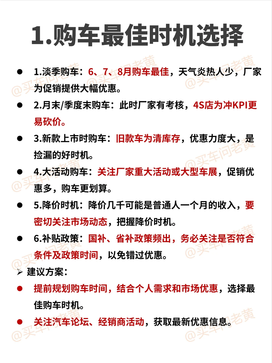
✔️购车最佳时机
你知道吗?买车也有“黄金期”。6、7、8月这几个月,天气热得让人只想宅家里,购车的人少了,厂家为了促销,优惠力度可大了去了。还有月末、季度末,4S店为了冲业绩,砍价更容易哦。新款车型上市时,旧款为了清仓,价格也是“跳水式”下降,捡漏的好机会可别错过!
✔️砍价有技巧,别当冤大头
砍价时,记得别露怯,直接问价格,别急着说自己的心理价位。让销售摸不清你的底细,他们才不敢轻易报价。费用一项项砍,最后再来个总价砍,保证你能拿到心仪的价格。销售要是给你综合优惠,记得坚持只要现金,附加条件可别轻易答应!
✔️落地价,你得算明白
全款购车,裸车价、购置税、保险、上牌费,一个都不能少。贷款的话,利息也得算上。记得,有些费用,比如服务费、出库费、PDI检测费、GPS费,都是可以省的!上牌费嘛,争取免费或者最多500块搞定,自己上牌也就花点儿小钱。
✔️保险赠品,别被忽悠了
保险得买,但别被宰。交强险、三者险、车损险这些必备,砍价也别忘了。赠品嘛,油卡、保养、玻璃膜这些实用的才是硬道理。记得,赠品要写进合同,别到时候空欢喜一场!
✔️合同细节,一定要看清
签合同前,车辆信息得核对清楚,不接受任何瑕疵车。提车日期、费用明细,都得写得明明白白。订金还是定金,也得分清楚,不然到时候退不了,可就亏大了!
✔️验车,提车前的最后一关
提车前,验车可是关键。车漆、生产日期、玻璃轮胎、车内功能,都得仔细检查。别忘了,还有更多验车细节在等着你呢。要是觉得自己不够专业,别怕,我这儿有验车报告,帮你轻松搞定!
✅图2 "1.购车最佳时机选择"
✅图3 "2.购车砍价技巧"
✅图4 "3.落地价明细与费用节省"
✅图5 "4.保险与赠品选择"
✅图6 "5.购车合同与验车事项"
✅图7 "6.提车必拿文件与选车建议"
✅图8 "7.车辆配置选择建议"
✔️✔️✔️✔️✔️✔️✔️✔️✔️✔️
老黄从事汽车行业10多年
买车用车关🐷老黄:
买车避坑 可全国邦提车 给底价 用车技巧
买电车还是油车 新手买车 女生买车 提车 验车 10万左右的车 适合女生开的车 值得入手的车 汽车薯







